近期,A股“太空光伏”“商业航天”等概念持续升温,相关个股连续上涨。2月4日晚间,多家上市公司密集发布公告,澄清业务情况并提示投资风险。
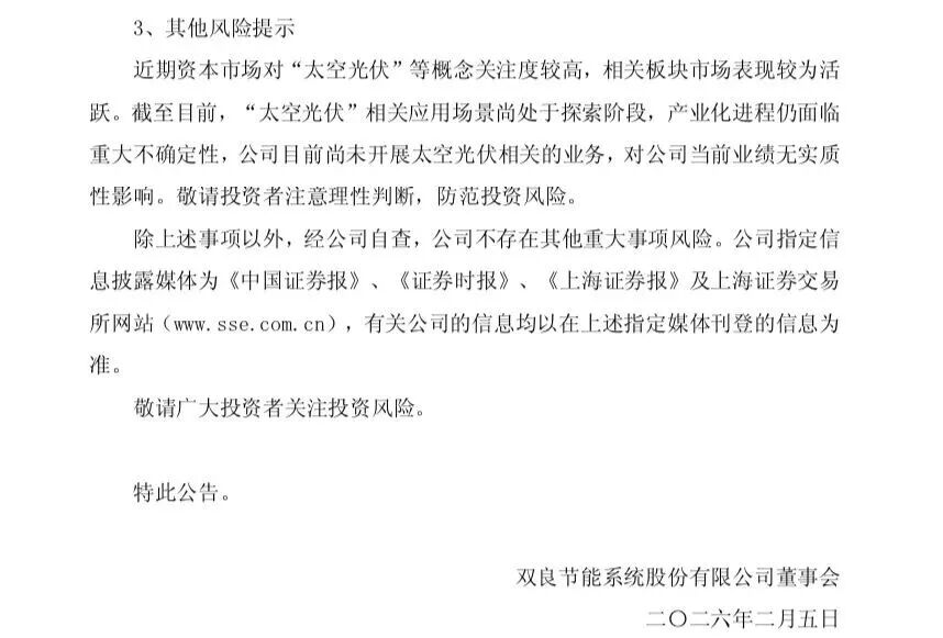
双良节能公告称,截至目前,“太空光伏”相关应用场景尚处于探索阶段,产业化进程仍面临重大不确定性,公司目前尚未开展太空光伏相关的业务,对公司当前业绩无实质性影响。
国晟科技表示,针对部分自媒体报道公司涉及太空光伏业务的情况,公司澄清称,其异质结(HJT)电池组件产品主要应用于集中式电站、分布式电站等场景,公司目前未涉及太空光伏业务。
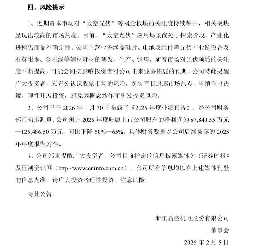
晶盛机电同样提示,当前“太空光伏”仍处于技术探索阶段,产业化进程存在不确定性。公司主营业务为光伏产业链设备及辅材耗材的研发、生产与销售,相关概念的市场热度可能影响投资者预期。
晶科能源公告称,目前“太空光伏”尚处技术初步探索阶段,产业化进程受技术发展、行业政策、市场环境等多方面因素影响,未来技术应用与产业化落地仍需要一定的时间周期。截至目前,公司主营业务产品仍聚焦于地面光伏领域,公司未有涉及“太空光伏”的订单收入,未对公司经营业绩造成影响。
天通股份发布交易风险提示称,近期公司股价涨幅和换手率均显著高于行业平均水平,后续存在较大波动风险。公司表示,其主营业务未发生变化,公司不生产商业卫星、光模块产品;其铌酸锂晶体相关募投项目仍处建设期,尚未形成稳定收入。
多家公司在公告中提示,投资者应充分认识概念炒作风险,理性判断,避免盲目追逐市场热点。
来源/央视财经
监制/王薇薇
审核/万政
编辑/刘畅(见习)
校对/张尤佳(见习)
【未经授权,严禁转载!联系电话028-86968276】
