川观新闻记者 吴晓铃
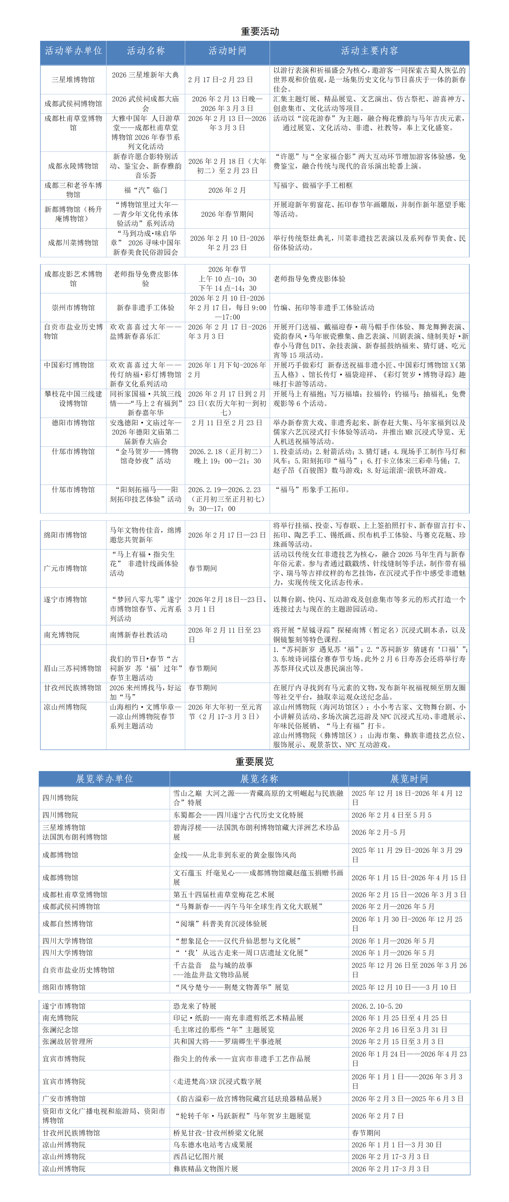
马年春节将至,四川各大博物馆在春节期间推出丰富多彩的文博大餐。除四川博物院的孔龙村遗址考古发掘阶段性成果展、《东蜀都会——四川遂宁古代历史文化特展》等多个新展近日陆续登台亮相后,三星堆新年大典、武侯祠成都大庙会以及“大雅中国年 人日游草堂”等多项活动也将精彩登场。据不完全统计,全省博物馆仅春节期间推出的新展就多达87个,各项活动99项。
如果春节9天大假没有选择远方,不妨收藏下这份春节文博新展的菜单。在走亲访友“逛吃逛吃”之余,到博物馆感受多元文化的魅力。
展览丰富 大波新展春节来袭
到博物馆看展,近年来已是不少人的过年新选择。马年春节,四川各大博物馆的展览非常丰富。四川博物院2025年12月推出的“雪山之巅 大河之源——青藏高原的文明崛起与民族融合”展、2026年1月推出的孔龙村遗址考古发掘阶段性成果展以及成都博物馆的“金线——从北非到东亚的黄金服饰风尚”等大展,在春节期间持续开放。
“雪山之巅”展以425件/套文物勾勒出青藏高原从旧石器时代到明清时期波澜壮阔的历史进程,孔龙村的考古成果展以实物证实古蜀人的来源之一极可能是5500年前从甘青地带迁徙至川西高原的人群。成都博物馆的金线展以“金线”为脉络,展示黄金从自然形态到纺织材料的千年演变。
临近春节,展览还在不断上新——
2月4日,“东蜀都会——四川遂宁古代历史文化特展”在四川博物院揭幕,展览通过160余件珍贵文物,系统梳理了从旧石器时代至明清时期遂宁深厚的历史文脉。涪江流域首次发现的大规模旧石器时代遗址群核心、入选2025年川渝地区重要考古发现的旧石器遗存——桃花河遗址部分出土石制品将首次亮相,曾轰动全国的遂宁金鱼村宋代窖藏部分精品文物,遂宁龙凤古窑场省油灯等青瓷器,再现宋人雅致生活与审美意境。

景德镇窑青白釉缠枝花卉纹带盖瓷梅瓶 南宋 遂宁市博物馆藏
2月12日,“碧海浮槎——法国凯布朗利博物馆藏大洋洲艺术珍品展”将在三星堆博物馆开展,展览将展出法国凯布朗利博物馆藏大洋洲艺术品中具有非凡美学和人类学价值的杰作。展览以大洋洲文化为主题,以独具特色的艺术作品为视角,带领观众探索当地文化与周边地区的跨海联系。
马年看“马”,将别有一番意味。2月6日,“轮转千年·马跃新程——丙午马年贺岁展”将在资阳市博物馆启幕,80余件车马主题的文物和珍品集结亮相。届时,除了有“汉代第一车”美誉的四川资阳铜车马以及贵州兴义铜车马领衔古代车马文物阵容,还有徐悲鸿《画马图轴》等书画以各类马形文物相映成趣。此外,人类历史上第一台汽车奔驰1号、标志着汽车规模化量产的福特T型汽车、新中国早期国宾轿车红旗CA772等珍贵藏品也将纷纷亮相,古今车马同台辉映。

资阳铜车马
成都武侯祠博物馆全新推出展览“马舞新春——丙午马年全球生肖文化大联展之骏影长歌”也在1月23日推出。展览紧扣马与三国英雄的文化意象,通过立体装置与互动体验,生动呈现赤兔、的卢等名马风采,并串联“马跃檀溪”等历史典故,为游客开启一场寓教于乐的文化之旅。
高校博物馆的展览同样有看头。四川大学博物馆1月底相继推出“‘我’从远古走来——周口店遗址文化展”和“想象昆仑——汉代升仙思想与文化展”,前者以大量化石以及图片等展陈,揭开人类起源与演化时期的神秘,后者以汉代画像砖等近150件文物,勾勒出汉代人关于生命永恒、宇宙秩序等观念的宏大图景。
成都自然博物馆的“阅壤”科普美育沉浸体验展直接“上强度”,在全国首个以月壤科学为核心的沉浸式科普展览上,观众可身着虚拟宇航服漫步月球静海,触摸月壤微观结构、驾驶月球车完成科普任务,沉浸式感受月球探索的奇妙旅程。

“想象昆仑——汉代升仙思想与文化展”上的西汉鎏金铜熏炉

成都自然博物馆的“阅壤”科普美育沉浸体验展上,观众VR“走进”月球
记者了解到,市州博物馆的展览也各有亮点。自贡盐业历史博物馆“千古盐音——池盐井盐文物珍品展”以文物带来古代采盐制盐史,绵阳市博物馆的“凤兮楚兮——荆楚文物菁华展”以236件/套文物立体呈现楚国800年文明史,春秋时期越王勾践曾孙所用的越王州勾剑、战国透雕龙纹铜镜等等文物均极有看头。
活动不断 在品牌活动中感受传统文化
春节期间,博物馆在展览之外还推出丰富多彩的活动。观众既可以在品牌活动中感受春节的热闹,也可以在各种互动活动中体验拓印、剪纸、竹编等传统非遗。
成都武侯祠博物馆的成都大庙会不容错过,届时将照例推出主题灯展、精品展览、文艺演出、仿古祭祀、游喜神方、创意集市、文化活动等项目。观众在这里既可以观灯、看“小喜神”送祝福,也能观看川剧表演等各种精彩节目,玩够一整天。

“小喜神”等你来
三星堆博物馆新年大典大型展演活动将从大年初一持续至初七。届时,古蜀的“祭司”们将带着青铜面具在馆内游行表演和祈福,邀请游客一同探索古蜀人恢弘的世界观和价值观。

三星堆新年大典(资料图)
成都杜甫草堂博物馆的“人日游草堂”春节系列文化活动,将从2月13日持续至3月3日。活动以“浣花游春”为主题,融合梅花雅韵与马年吉庆元素,带来展览、文化活动、非遗、社教等活动。
成都永陵博物馆从2月18日(大年初二)开始持续带来新春许愿合影特别活动、永陵藏家鉴定会、春满永陵——新春雅韵音乐荟等活动。观众既可以以永陵深厚的“二十四伎乐”文化为底蕴打卡拍照,还可以免费参与鉴宝。音乐荟将千年前的前蜀宫廷乐舞与现代民乐风尚相融合,彰显永陵音乐文化的独特魅力。
在成都川菜博物馆,2026寻味中国年新春美食民俗游园会将从2月10日持续至2月23日,观众可以看到传统祭灶典礼以及川菜非遗技艺表演,并且品尝春节美食、体验民俗活动,过一个“好吃”的春节。
在市州,博物馆的活动也十分丰富。什邡市博物馆的“金马贺岁——博物馆奇妙夜”活动将在2月18晚举行,届时观众可以参与投壶、射箭、滚铁环、猜灯谜,并现场手工制作马灯和风车、阳刻拓印“福马”,把好运带回家。
德阳市博物馆将从2月11日至23日带来德阳文庙第二届新春大庙会,观众可以在此欣赏到传统戏曲的魅力,观看民俗巡游,在新春大集上购买特色商品美食等,还可感受文庙幻境·MR沉浸式导览以及接受无人机送祝福。
自贡彩灯名动天下。春节期间,中国彩灯博物馆策划了“福满灯彩 春联颂祝福”公益活动,观众也可在工作人员指导下亲手制作彩灯带回家。
全省部分博物馆展览及活动

【未经授权,严禁转载!联系电话028-86968276】

春节放假去博物馆看看吧!
关注
文博大餐来了
展览更新
攻略发展。
文博里的春节大餐