随着森林草原防火高火险期的来临,为切实保障森林资源与群众生命财产安全,昆明市西山区依据多项法律法规,发布森林草原防火封山管理通告。
封山期限自2026年2月1日起至2026年6月15日,覆盖马街、碧鸡、海口、团结等多个街道办事处及西山林场、西山景区管理局等管辖区域。
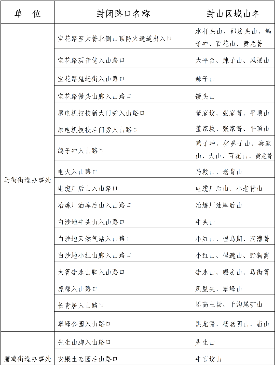
封山期限
2026年2月1日至2026年6月15日(具体以防火期结束时间为准)
封山范围
本次封山管理范围涉及多条入山路口及其对应的山林,包括宝花路沿线多个入山路口对应的水杆头山、百花山等,碧鸡街道的公众山、老青山等区域,海口街道的梨枝山、杨梅山等山林,以及团结街道棋盘山、文笔山等重点林区。
封山期限内,除林区内单位和居民外,禁止任何单位和个人擅自进入封山范围。经批准进入或林区内的相关单位及个人,严禁携带火种火源、野外吸烟、烧荒野炊、燃放烟花爆竹、上坟烧香烧纸等多项危险行为;封山范围内的经营户、施工单位等需接受防火安全检查,并设置警示宣传标志并告知防火注意事项。
对于违反规定的行为,相关部门将依法从重处罚,单位最高可处10万元罚款,个人最高可处5000元罚款;构成违反治安管理行为的将给予治安管理处罚,构成犯罪的将依法追究刑事责任。此次封山管理旨在通过严格管控,全力防范森林草原火灾,维护生态安全与社会稳定。
来源:昆明西山发布、8099999
编辑:曹路遥
二审:代娇阳
三审:曹璐
终审:浦美玲
【未经授权,严禁转载!联系电话028-86968276】
