川观新闻记者 兰珍 陈碧红
近期,航司锁座及有偿选座服务引发社会广泛热议,不少旅客反映优质座位被隐性锁定、选座成本居高不下。1月29日,中国航空运输协会发布《公共航空运输企业航班预留座位规则(征求意见稿)》,明确国内航班免费可选座位比例不低于70%、国际及地区航班不低于65%,拟终结大面积锁座乱象。
近日,川观新闻记者以普通旅客身份,实测购票、选座,看看当前情况如何?
记者实践:
锁座比例依然偏高,优质座位需付费或里程兑换
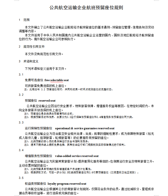
记者提前在川航官方App购买了1月31日成都至哈尔滨的直达航班,执飞机型为A321,座位数有65排、331个。值机开放后,记者第一时间在线选座,仅能选择40排及以后的座位,经济舱靠前区域大量座位呈灰色锁定状态,无法自主选择,需通过会员权益或里程兑换才能解锁。值得注意的是,距离飞行不足12小时,40排之前仍有部分座位处于空置状态,却未向普通旅客开放。

记者选座截图
返程航班同样存在锁座问题。记者购买的国航沈阳至成都的直达航班,显示前19排蓝绿红色的座位需要里程兑换,自主选座仅能覆盖20排及之后的部分区域。

部分座位需里程兑换
在社交平台,不少网友也遇到航空公司锁座的情况,经济舱前排、靠窗、靠过道等较为便利、舒适的座位常被单独锁定,要想选择则需要额外付费。有网友算了一笔账,按照航空公司积分兑换要求,选择经济舱第一排需要额外加400元。
早前,江苏省消费者权益保护委员会选取了国内10家航空公司进行调查,包括南方航空、中国国航、海南航空、厦门航空、深圳航空、山东航空、四川航空、东方航空、春秋航空、吉祥航空,结果发现,这10家航空公司的经济舱均存在锁座行为,购票阶段锁座比例介于19.9%到62.1%之间,均值达到38.7%。
记者在黑猫投诉平台上搜索关键字“飞机 锁座”,显示有200多条投诉,涉及海航、国航、长龙等航司和同程、飞猪、携程等在线旅行平台。
新规将出台:
明确免费选座比例,国内航班不得开展付费选座
此次公开征求意见的《公共航空运输企业航班预留座位规则(征求意见稿)》,首次系统规范了航空公司经济舱座位预留的种类、范围、比例及信息告知等关键内容。根据规则,航空公司须将经济舱座位分为“免费可选座位”和“预留座位”两大类。其中,运行保障性预留座位需基于安全和服务刚性需求,包括安全员座位、紧急出口限制、特殊旅客(如轮椅、担架、无陪儿童)保障等。增值服务性预留座位分为权益类预留(积分/里程兑换)和付费预留(仅限国际及地区航班),国内航班不得开展付费选座服务。

《公共航空运输企业航班预留座位规则(征求意见稿)》部分截图
值得关注的是,规则给航班免费可选座位最低比例作出要求,国内航班最低70%,国际及地区航班不低于65%。
对于上述规则,网友普遍认为规则能有效维护普通旅客权益。特别是针对航司“临近起飞才零星放座”的操作,规则明确了预留座位释放时间,网友表示晚订票、临时改行程的旅客也能有机会选到优质座位,兼顾了不同出行需求旅客的公平性。
还有网友借此征求意见,呼吁同步规范航司行李收费标准不一、航班延误信息不透明等问题。
记者采访中,也有网友及民航从业人员表示理解,锁座是航司为会员、高端旅客预留少量座位的差异化服务。
有业内人士直言,锁座乱象引发争议,但当前机票价格处于低位,航司的经营压力也不容忽视。根据航班管家对2025年民航业表现作出的最新预测,全年经济舱平均票价740元,同比下滑2.9%。行业人员解释,尽管国内旅客运输量、客座率不断走高,但这背后是国内航司普遍采取的“以价换量”策略,再加上高铁持续分流,飞机票价一直提不上去。
新规则落地后,各大航司锁座情况如何,又将通过什么样的市场行为来提升边际收益,川观新闻将持续关注。
【未经授权,严禁转载!联系电话028-86968276】

当高铁分流、行业承压,真正的竞争力不该来自“锁”住的优质资源。把选择权还给旅客,才能飞得更稳、更远。
一寸座位,一寸权益,票价走低,服务不能“锁死”,飞机在天上飞,服务要在地上跑。
终结锁座乱象,让出行更舒适。
要方便乘客出行,多为乘客作想
自主选择
优座另付费,乘客能理解。