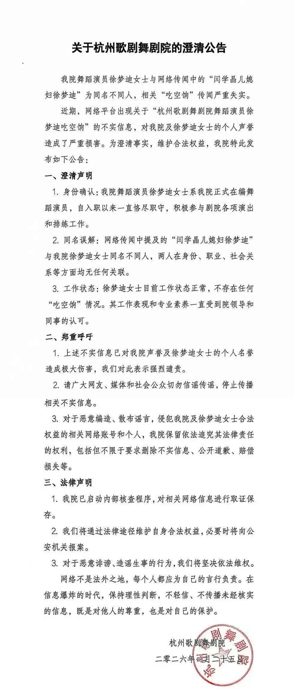
1月25日,杭州歌剧舞剧院发布澄清公告称,该院舞蹈演员徐梦迪女士与网络传闻中的“闫学晶儿媳妇徐梦迪”为同名不同人,相关“吃空饷”传闻严重失实。公告详情如下:
我院舞蹈演员徐梦迪女士与网络传闻中的“闫学晶儿媳妇徐梦迪”为同名不同人,相关“吃空饷”传闻严重失实。
近期,网络平台出现关于“杭州歌剧舞剧院舞蹈演员徐梦迪吃空饷”的不实信息,对我院及徐梦迪女士的个人声誉造成了严重损害。为澄清事实,维护合法权益,我院特此发布如下公告。
来源|杭州歌剧舞剧院
编辑|宋胜男 王贝贝 刘旭雨
【未经授权,严禁转载!联系电话028-86968276】
