农业农村部计划财务司印发了《关于做好2026 年农业建设项目储备工作的通知》(农计财便函〔2025〕330 号)
通知要求聚焦农业强国建设, 认真谋划标志性、 基础性、 战略性重大工程项目。 要着眼 2026 年和“ 十五五” 时期, 对标国家重大战略规划和重点领域安全能力建设, 结合本地区农业基础设施短板弱项和实际需要, 围绕现代种业、动植物保护、面源污染治理、草原畜牧业转型升级、农业科技创新能力条件建设、天然橡胶生产能力建设等方面, 既立足当前、 又着眼长远, 着力谋划储备一批标志性重大项目。 其他类型项目根据实际,后续另行开展储备。
2026年《现代种业提升工程项目》支持4大方向、19个具体实施项目,中央财政扶持资金1000-1亿:
# 01
农作物现代种业提升方向
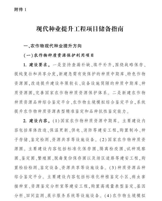
(一)农作物种质资源保护利用项目;中央财政支持:1000-3000万;(二)农作物育种创新能力提升项目;中央财政支持:1000-6000万;(三)农作物品种测试评价能力提升项目;中央财政支持:1000-2000万;(四)农作物良种繁育能力提升项目,中央财政支持:1000-1500万;(五)农业微生物种质资源保护利用项目,中央财政支持:1000-1800万;(六)农业野生植物原生境保护区(点)项目,中央财政支持:不超过1500万;
# 02
畜禽现代种业提升方向
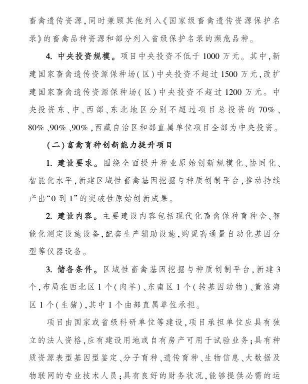
(一)畜禽种质资源保护利用能力提升项目,中央财政支持:1000-1500万;(二)畜禽育种创新能力提升项目,中央财政支持:1000-2000万;(三)畜禽品种性能测定能力提升项目,中央财政支持:1000-1500万;(四)畜禽制(繁)种能力提升项目,中央财政支持:1000-1500万;
# 03
水产现代种业提升方向
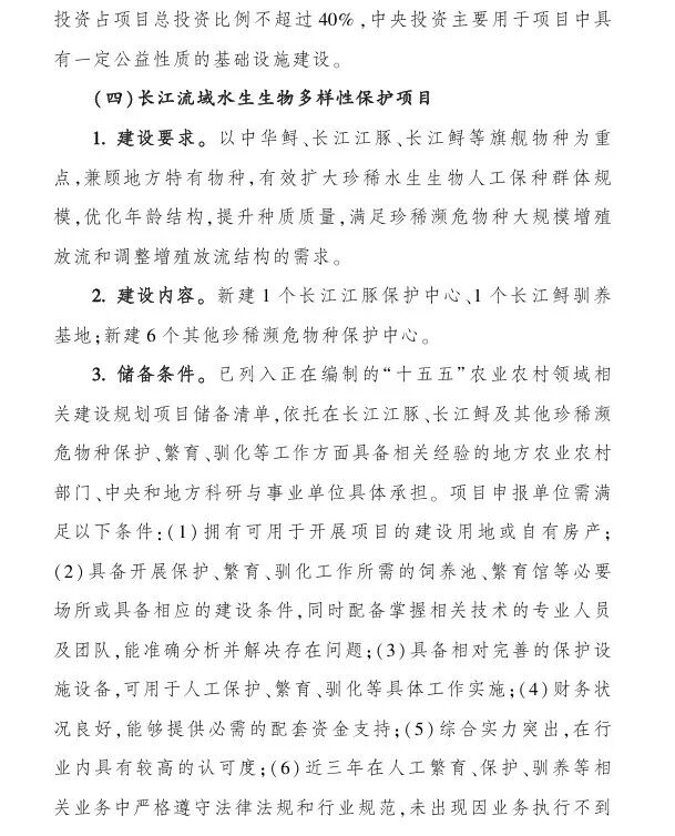
(一)水产种质资源保护利用项目,中央财政支持:1000-1500万;(二)水产育种创新能力提升项目,中央财政支持:1000-1亿;(三)水产良种繁育能力提升项目,中央财政支持:1000-4000万;(四)长江流域水生生物多样性保护项目,中央财政支持:不超过1亿;
# 04
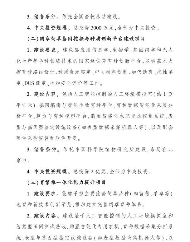
饲草种业方向
(一)国家饲草种质资源中心库智能化库建设项目,中央财政支持:不超过3000万,全部为中央财政投资;(二)国家饲草基因挖掘与种质创新平台建设项目,中央财政支持:不超过2亿,全部为中央财政投资;(三)育繁推一体化能力提升项目,中央财政投资:不超过3000万元;(四)区域性品种测试评价中心(站)建设项目,中央财政支持:不超过2000万元;(五)区域性良种繁育基地建设项目,中央财政支持:不超过2000万元;
(欢迎报名第二届名优特产品消费节)
点击"阅读原文"递交企业信息”,获得农业行业观察-采访报道、资源对接、进群学习等权益~
【未经授权,严禁转载!联系电话028-86968276】
