元旦即将到来
今日
四川省交通运输厅发布
元旦出行服务指南
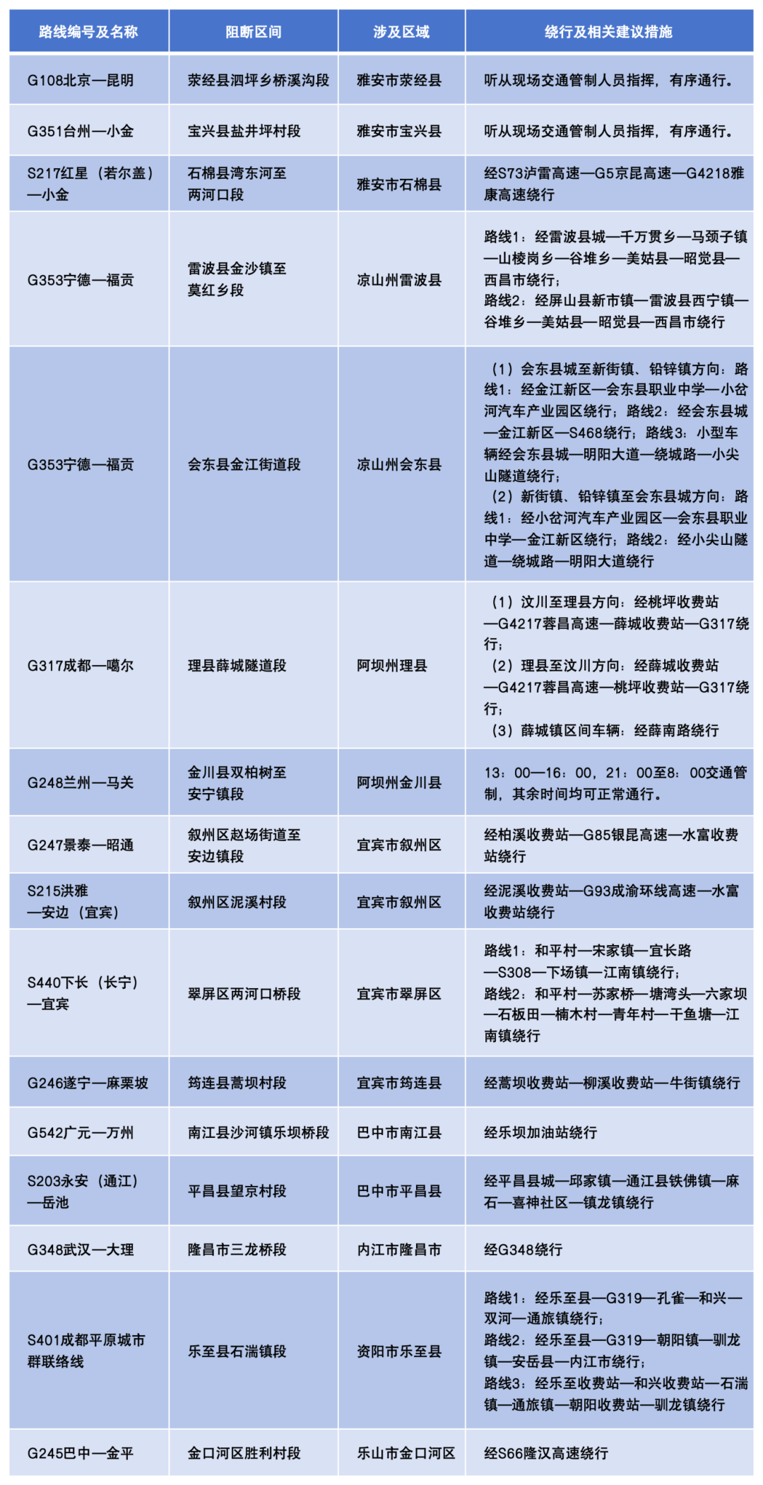
元旦期间整体交通情况如何?
哪些路段容易拥堵?
这份出行服务指南
请收好
·
来源:四川省交通运输厅
编辑 母晓岚
【未经授权,严禁转载!联系电话028-86968276】
扫码查看
蓉城政事
2025-12-24 16:55
全文播报
元旦即将到来
今日
四川省交通运输厅发布
元旦出行服务指南
元旦期间整体交通情况如何?
哪些路段容易拥堵?
这份出行服务指南
请收好
·
来源:四川省交通运输厅
编辑 母晓岚
【未经授权,严禁转载!联系电话028-86968276】