马上就到元旦了
四川省交通运输厅发布
元旦四川交通出行指南
有出行计划的小伙伴注意
2026年元旦假期高速公路通行不免费
另外
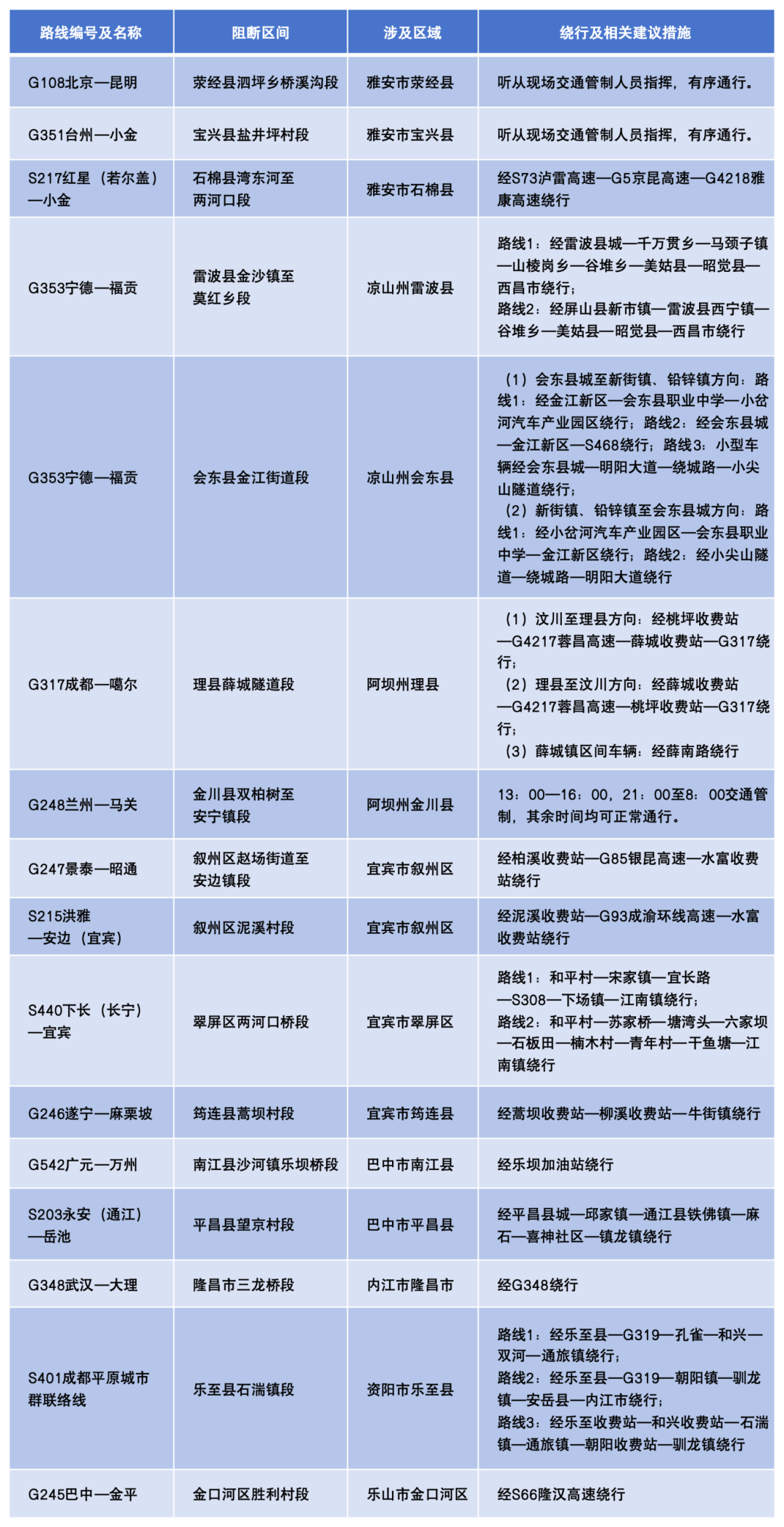
哪些路段、哪些时段最拥堵?
一起来看











·











【未经授权,严禁转载!联系电话028-86968276】
扫码查看
四川省交通运输厅
2025-12-24 16:03
全文播报
马上就到元旦了
四川省交通运输厅发布
元旦四川交通出行指南
有出行计划的小伙伴注意
2026年元旦假期高速公路通行不免费
另外
哪些路段、哪些时段最拥堵?
一起来看











·











【未经授权,严禁转载!联系电话028-86968276】
不免费,也要出发,因为没有什么能够阻挡对美好远方的向往!
元旦期间的出行指南来了,有出行计划的赶紧学习了解掌握,出行还要注意安全哟!
元旦假期高速公路通行不免费,照样出行耍安逸。
元旦高速不免费,但智慧出行可“省心”。建议提前规划路线、错峰出行,把时间留给团聚的温暖而非路上的等待。毕竟,假期真正的“免费福利”,是沿途的风景与抵达的欢笑。
高速不免费,当回还得回,安全记心间,平安常相随!
元旦出行不免费,巴适日子也要精打细算。出门前先查好堵点,莫在高速路上“打拥堂”——把赶路的时间留给喝茶摆龙门阵,才是正经的安逸。