四川法治报全媒体记者 赵文 李季 文/图
12月4日,在2025年川渝“宪法宣传周”主题活动上,四川省第二届优秀法治品牌正式揭晓。

今年是习近平法治思想正式提出5周年,也是全民普法40周年和“八五”普法规划收官之年。12月4日,是第十二个国家宪法日。为进一步凝聚法治建设共识,挖掘并展示四川各地各部门(行业)在法治阵地建设、法治IP塑造、普法实践创新中的优秀成果,推动形成“全民参与普法、全民共享法治”的浓厚氛围,今年9月至12月,省司法厅启动并开展了四川省第二届优秀法治品牌创意传播活动。
活动以“法治四川行・全民普法印记”为主题,系统梳理四川普法四十年的典型实践与品牌积淀,让法治品牌从静态展示升级为动态传承,让法治理念在全民共创中深植人心,推动四川法治品牌建设迈向“品牌引领、文化赋能”的全新阶段。

值得一提的是,本次活动采取“市州推荐+自主报送”相结合的方式面向全省各地各部门广泛征集,共征集到法治IP、法治阵地、普法创新案例500余个。经过初筛、初评和终评等环节,并综合考虑品牌知名度、影响力、代表性等因素,遴选出“四川十大经典法治IP”“四川十大特色法治阵地”“四川‘八五’普法十大典型案例”及“四川十大重点培育法治IP”“四川十大重点培育法治阵地”“四川‘八五’普法十大优秀案例”共计60个。一起来看看名单吧。
附:四川省第二届优秀法治品牌名单
四川十大经典法治IP

包公仔
大白天下
七仔
富小司
德晓法
空港青律荟
巴小虎
法小橙、法小意
火洛
法小甜、法小开
四川十大重点培育法治IP

石榴法娃—达娃与尔玛
剑眉哥
充小法
荔尚法
广小元
龙宝
法妞妞
法蒙蒙、茶司司
宜小法
獬小豸
四川十大特色法治阵地

天府家风馆
泸州市江阳区禁毒教育基地
四川监狱博物馆
壤塘县法治教育基地
“成渝之星”法务区遂潼税收法律服务中心
“甘孜红”法治教育基地
昭化区天雄村法治文化阵地
屏山县新市镇法治文化广场
朱德同志故居纪念馆
名山法治文化公园
四川十大重点培育法治阵地

“馨园”未成年人法治辅导中心
雷马屏红色法治文化教育基地
“禹有法”法治文化阵地
安州区法治文化街区
古蔺红色审判传承驿站
乐至县未成年人检察中心暨青少年法治教育基地
沿滩区网络安全主题公园
内江市法治文化主题公园
“賨法善为 润泽宕渠”法治建设阵地
峨边彝族自治县法治文化公园
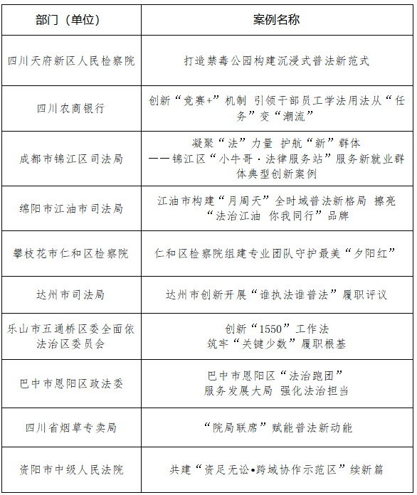
四川“八五”普法十大典型案例


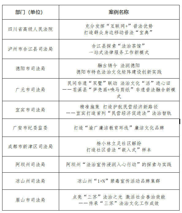
四川“八五”普法十大优秀案例


【未经授权,严禁转载!联系电话028-86968276】
