消费质量报全媒体记者 罗安舒
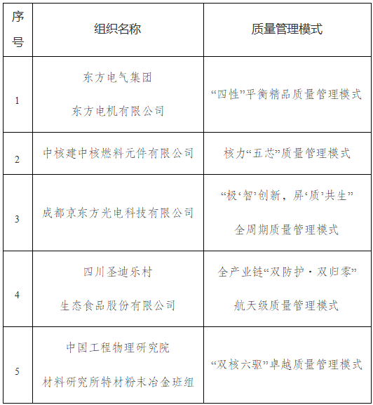
近日,记者从省市场监管局获悉,第三届四川省天府质量奖评选工作已完成,经各市(州)政府和省直有关部门审核推荐,省市场监管局组织专家严格开展初审、复审,确定10家组织和4名个人的拟表彰名单。公示期为2025年11月27日至12月3日。
天府质量奖拟表彰名单
一、天府质量奖(5家组织+2名个人)
组 织

个 人

二、天府质量奖提名奖(5家组织+2名个人)
组 织

个 人

【未经授权,严禁转载!联系电话028-86968276】
扫码查看
消费质量报
2025-12-03 20:00
全文播报
消费质量报全媒体记者 罗安舒
近日,记者从省市场监管局获悉,第三届四川省天府质量奖评选工作已完成,经各市(州)政府和省直有关部门审核推荐,省市场监管局组织专家严格开展初审、复审,确定10家组织和4名个人的拟表彰名单。公示期为2025年11月27日至12月3日。
天府质量奖拟表彰名单
一、天府质量奖(5家组织+2名个人)
组 织

个 人

二、天府质量奖提名奖(5家组织+2名个人)
组 织

个 人

【未经授权,严禁转载!联系电话028-86968276】