拍客作品上传 APP

下载川观新闻客户端(苹果、安卓)

下载川观新闻客户端(鸿蒙)

建议使用浏览器扫码下载

微信

关注川观新闻公众号

举报
中央网信办违法和不良信息举报中心 四川省互联网不良与违法信息举报中心
推荐 政声 热评 思想 问政 四川 天下 鸽子花 川观号
更多
<
文化 生活 视觉 拍客 体育 旅游 第四极 专题 和美 巩固脱贫成果 制造强省 绵阳科技城 天府新青年 成都新区 成都治理 四川林草 德阳政企通 廉洁四川 四川交通 四川商务 巾帼四川 成都 自贡 攀枝花 泸州 德阳 绵阳 广元 遂宁 内江 乐山 南充 宜宾 广安 达州 巴中 雅安 眉山 资阳 阿坝 甘孜 凉山
>
>

扫码查看

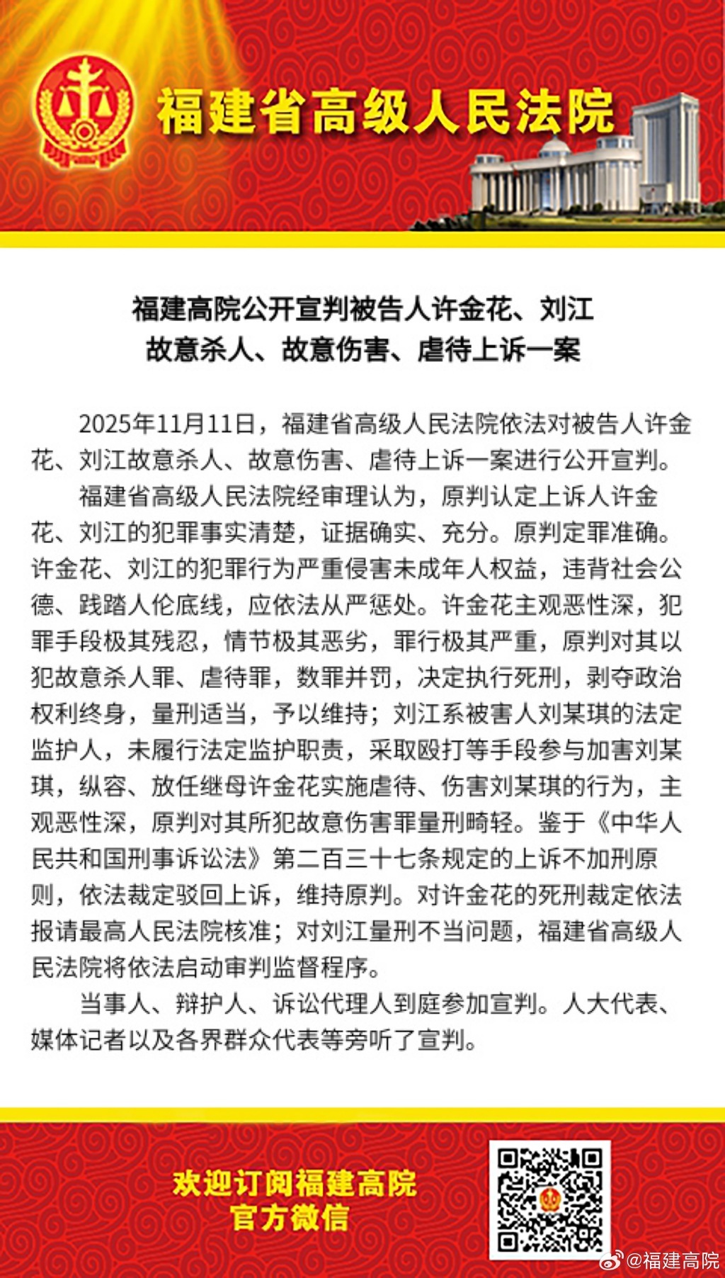
莆田12岁女孩被虐死案二审宣判:维持对继母死刑判决

@福建高院 2025-11-11 15:26

@福建高院

2025-11-11 15:26

全文播报

该页面为预览地址,请勿公开转发。

【未经授权,严禁转载!联系电话028-86968276】

投票
编辑:梁庆 校对:李祺
责编:黄颖 审核:史册

打开川观新闻,阅读全文

未经授权,严禁转载!

如需转载,请私信小编,或致电:028-86968693 028-86968276

转载须在正文开头显著位置注明稿件来源及作者,违者必究

川观新闻官方网址:https://cbgc.scol.com.cn

扫描或长按关注川观新闻微信号(微信号:cbgc2014)

川观新闻二维码

精彩评论 5

  • 还是小本
    还是小本 2025-11-11
    12

    需要大力震慑

  • 川观网友2971301
    川观网友2971301 2025-11-11
    6

    严格执行

  • 内江东兴平坦镇
    内江东兴平坦镇 2025-11-11
    6

    这充分彰显了法律严肃、司法公正,还了12岁被虐死女孩以公平正义!

  • nightelf
    nightelf 2025-11-11
    4

    法网恢恢,疏而不漏;守护未成年人,是法治社会不可动摇的底线。

  • 川观网友8b8cca
    川观网友8b8cca 2025-11-11
    4

    依法严惩!

查看更多评论
我要评论

去APP中热议吧

去APP查看

去APP查看全文

相关新闻
  • 网红“罗大美”被害案二审宣判

  • 汶川地震中被救出的女孩,17年后与救她的“兵哥哥”结婚了

  • 汶川地震被救出的10岁女孩,17年后与救她的“兵哥哥”结婚了,女孩主动追求,新郎:救人是职责,爱她是真心

热新闻
天 周 月

00:26

1
一帧中国丨大雪渐寒,顺问冬安(2025年12月7日)
2
国乒决赛对手确定 中国队将再次对阵日本队

01:15

3
“四乡人”唱戏,盐边田埂边演起脱口秀丨县域新气象
4
准备开抢!四川4000万元零售消费券最高立减1000元
5
四川1.5亿元“蜀里安逸”消费券来了 涵盖汽车零售餐饮
6
连霍高速两路段接连发生车辆追尾相撞事故,造成9死7伤

00:05

7
大雪,金银嵌冰花丨C视频·非遗里的二十四节气

00:43

8
2025年度热搜里的TA,明日上线!
9
西南地区首座地下储气库采气瞬量创历史新高

02:58

10
购买225个快递“仅退款”导致商家损失5万多元,买家可能涉嫌诈骗罪丨小铭切瓜
1
冬日快乐不重样!石棉烧烤配温泉,都市田园新玩法邀你打卡丨川观号加新时刻 12.05
2
邂逅四川初冬盛景,银杏黄与初雪白撞个满怀丨川观号聚焦时刻(11.27-12.04)
3
搭乘一列车,与全世界做生意——从第12万列中欧班列看四川向西开放丨牢记嘱托 奋力打造两高地两基地一屏障
4
“我今年已经96岁,不能等了!”
5
大湾区大学正式成立

00:57

6
C视频丨成都:乡村“橙心橙意”欢乐跑引客来 400名选手点燃乡村新活力
7
又一家西南首店落户武侯!这场推介会引来电竞、乐园、潮流赛事……

00:09

8
C视频丨现场画面!马克龙偕夫人抵达北京,王毅外长风衣配红围巾在现场迎接
9
奶精加淀粉做成假奶粉被销往全国,涉事老板:曾担心会吃出人命
10
谢慧任中共遂宁市委常委
1
冬日快乐不重样!石棉烧烤配温泉,都市田园新玩法邀你打卡丨川观号加新时刻 12.05
2
邂逅四川初冬盛景,银杏黄与初雪白撞个满怀丨川观号聚焦时刻(11.27-12.04)

00:40

3
柬埔寨一女子劫走6名囚犯:趁一人解手铐递枪 囚犯转身朝警员开火

01:10

4
热聊丨川渝人请回答:为啥耗儿鱼不能像三文鱼一样冰鲜?
5
乘势而上 开启奋进“十五五”的序章——写在省委十二届八次全会召开之际
6
韩国外交部召见日本公使
7
超80吨!四川最大金矿来了
8
“男子请陪产假8分钟后被开除”,公司:想借陪产不劳而获纯属算计……法院判了!

19:01

9
受权发布丨中共四川省委十二届八次全会公报
10
搭乘一列车,与全世界做生意——从第12万列中欧班列看四川向西开放丨牢记嘱托 奋力打造两高地两基地一屏障

精彩评论

小观推荐

40

关注我们

关于我们 | 广告业务 | 联系我们
四川日报社版权所有  未经书面授权 不得复制或建立镜像
Copyright ©2011-2019 SICHUAN DAILY All rights reserved.
四川日报报业集团 四川日报网  蜀ICP备12028253号-2  
互联网新闻信息服务许可证:51120170001
川观新闻跟帖评论自律管理承诺书

温馨提示

打开川观新闻客户端听全文

关闭

打开

温馨提示

是否在川观新闻客户端中打开这篇文章

取消

打开

温馨提示

还想查看更多评论请在客户端中查看

取消

打开