根据党中央关于巡视工作的统一部署,截至7月20日,二十届中央第六轮巡视完成进驻工作。中央巡视组将对北京、天津、辽宁、黑龙江、上海、江苏、福建、山东、广东、广西、重庆、贵州、西藏、陕西、青海、新疆等16个省(自治区、直辖市)开展常规巡视,并会同有关省委巡视机构对沈阳、大连、哈尔滨、南京、厦门、济南、青岛、广州、深圳、西安等10个副省级城市开展联动巡视。
本轮巡视重点有哪些?
进驻现场,各中央巡视组组长要求,要准确把握政治巡视监督重点,围绕党中央关于被巡视地区的功能定位和战略部署,深入了解贯彻落实党中央决策部署,落实进一步全面深化改革部署,统筹发展和安全,纵深推进全面从严治党,加强领导班子、干部人才队伍和基层党组织建设以及巡视整改情况,紧盯权力和责任,紧盯“一把手”和领导班子,紧盯群众反映强烈的问题,着力查找政治偏差,推动解决突出问题。要坚持稳中求进,注重同题共答,严明纪律作风,坚决完成好巡视任务。
哪些问题可以向中央巡视组反映?
根据巡视工作条例规定,中央巡视组主要受理反映被巡视党组织领导班子及其成员、下一级党组织主要负责人和重点岗位人员问题的来信来电来访,重点是关于违反政治纪律、组织纪律、廉洁纪律、群众纪律、工作纪律、生活纪律等方面的举报和反映。其他不属于巡视受理范围的信访问题,将按规定由有关部门认真处理。
哪些途径可以向中央巡视组反映问题?
巡视期间,各中央巡视组均设立专门值班电话、专门邮政信箱,受理群众来信来电来访。
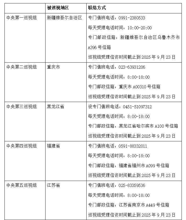
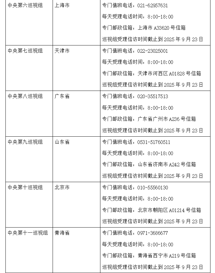
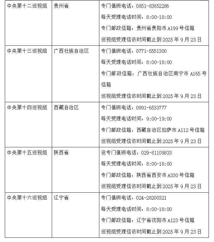
已进驻中央巡视组联络方式:



(总台央视记者 宋琎)
【未经授权,严禁转载!联系电话028-86968276】

发现问题,解决问题
二十届中央第六轮巡视开展工作!
巡查监督。
收藏!
中央巡视组
特别关注