泸州观察 郭慧琳 纳溪区融媒体中心 刘羽
2月26日,纳溪区发展和改革局发布《纳溪区城市机会清单(第一批)》,这是纳溪区首次把城市发展机会以事项化、清单化方式推送给全社会。此次发布的城市机会清单共有9大类、129条供需信息,包括了公共资源交易、智改数转、制造类企业、区域消费中心城市、土地资源、矿产资源、茶产业发展、食品(农产品加工)、医药健康等。
值得一提的是,近年来,纳溪区将茶产业作为该区主导产业之一全力推进,着力打造百亿茶产业,《纳溪区城市机会清单(第一批)》也给足了茶产业发展“机会”,出台了《纳溪区茶产业发展机会清单(第一批)》。
在《纳溪区茶产业发展机会清单(第一批)》中,包括13个项目,总投资约18.85亿元,主要涉及三茶三产融合发展试验园建设、茶酒旅融合发展、梅岭茶山公园提档升级建设、中国特早茶城运营、茶叶全产业链发展等领域。
其中,在纳溪区护国镇、大渡口镇,将改造提升7万亩“纳溪特早茶”基地;新建、技改茶叶生产线16条;建设茶叶加工园区二期,新增精制茶叶、新式茶饮、茶制品生产线8条;推进品牌、科技提质增效、茶文酒旅融合发展。该项目预计于2027年建成。
在护国镇将新建高标准茶(蚕桑)融合发展示范园基地500亩,新建智能化大蚕养殖车间1000平方米;新建智能收烘车间300平方米;引进智能收烘系统、标准小蚕共育室等。预计于今年8月建成。
此外,纳溪区还将拓宽农特产品销售渠道、进行品牌打造提升,对农产品进行深加工研发、产品升级与创新、文创包装设计、建立产业服务管理平台等。支持建设纳溪特早茶美学空间、特早茶专卖店和网店及品牌创建等。加强与科研院所、机构合作,助力纳溪区特色产业的技术研发更新,共建纳溪特早茶产业研究院等,助力农业企业技术攻关、新品研发,拓宽特色产业市场。
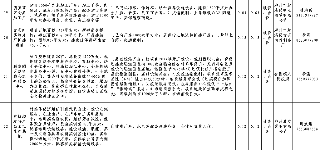
附《纳溪区城市机会清单(第一批)》具体内容:
公共资源交易
《纳溪区公共资源交易服务城市机会清单(第一批)》共计划实施24个政府招标和采购项目,总预算金额15.35亿元。主要涉及“五好两宜”和美乡村建设、城市燃气管道更新、化工园区基础配套设施提升、绿色化工项目建设等领域。





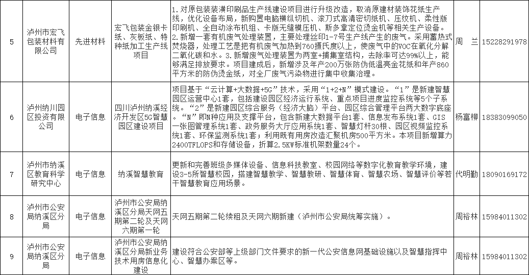
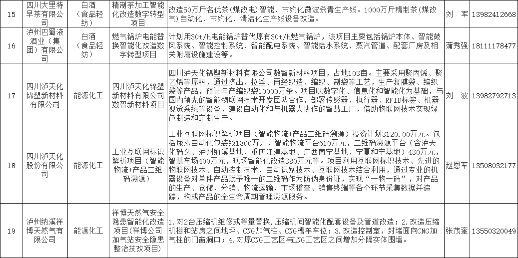
智改数转
《纳溪区智改数转供需场景机会清单(第一批)》涵盖需求场景19项,覆盖白酒、能源化工、电子信息、新进材料等重点领域。清单以工业企业真实场景为基础,以解决问题为导向,囊括生产作业、研发设计、质量管控、仓储物流等关键环节,展示了企业数字化改造升级的“全景图”。




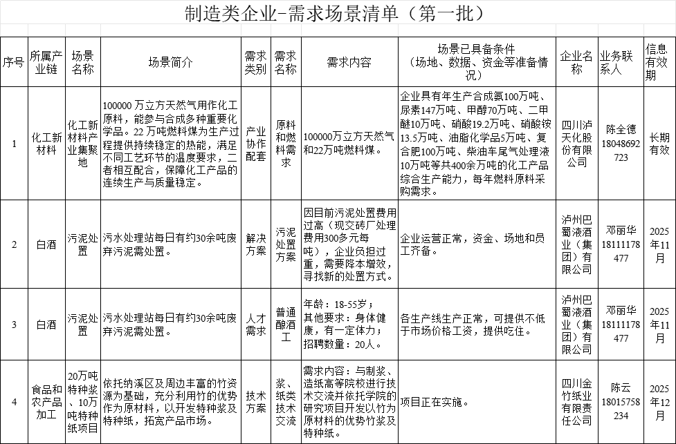
制造类企业
《纳溪区制造类企业供需场景机会清单(第一批)》共涉及企业13家,需求清单15项。需求清单主要包括重点工业企业在产业协作、人才需求、融资需求、原料供应、销路需求等方面的需求。




区域消费中心城市
《纳溪区区域消费中心城市机会清单(第一批)》共有项目3个,包括云鑫大厦综合体项目、泸州市纳溪区麒麟公园项目、城投·悦来城项目,其中云鑫大厦综合体项目、泸州市纳溪区麒麟公园项目为招商需求,城投·悦来城为运营需求。

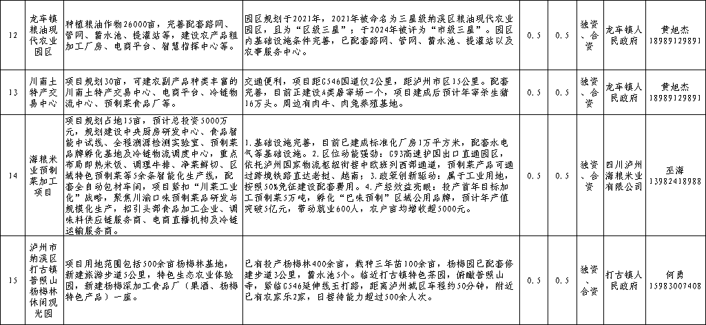
土地资源
《纳溪区土地资源清单(第一批) 》涵盖需求场景21个,涉及面积近1000亩,土地类型及用途主要包括城镇住宅用地、商业用地、商务金融用地、工业用地等,产业类型承接方向包括房地产业、零售业、现代商贸物流等领域。


矿产资源
《纳溪区矿产资源清单(第一批) 》供应场景1个,为纳溪区上马镇大田沟砂岩矿,资源量135.7万立方米,生产规模5万立方米/年,出让年限13年。

茶产业发展
《纳溪区茶产业发展机会清单(第一批)》涵盖项目13个,总投资约18.85亿元,主要涉及三茶三产融合发展试验园建设、茶酒旅融合发展、梅岭茶山公园提档升级建设、中国特早茶城运营、茶叶全产业链发展等领域。




食品(农产品加工)
《纳溪区食品(农产品加工)产业需求机会清单(第一批)》涵盖项目26个,总投资约58.64亿元,引资额约57.54亿元,包括去氘水研发、食品加工、农特产业培育、现代农业基地建设等项目。








医药健康
《纳溪区医药健康产业发展机会清单(第一批)》涵盖项目7个,总投资约29.5亿元,包括低氘水制化妆品原料、低氘水制医用原辅料、油脂产品制医用原辅料、医药健康产业园建设、大旺竹海医疗康养等项目。


【未经授权,严禁转载!联系电话028-86968276】
