川报观察记者 张立东
8月16日,记者从四川省迎接中央环境保护督察工作领导小组获悉,截至8月15日,中央第五环境保护督察组向四川转交的首批33件群众来电来信举报件已办结29件,其余4件正在办理中。
从地域看,在已办结的信访件中,成都23件,眉山3件,南充1件,自贡1件,绵阳1件。
对中央环保督察组转交的信访件,我省高度重视,坚持动真碰硬,着力提高问题整改质量。
从公布的情况看,我省各地各有关部门在接到转交的群众来电来信举报件后,坚持实事求是,第一时间深入现场调查核实,通过开展现场办公、部门快速联动、落实“清单制+责任制”等方式确保件件有着落、事事有回音。如接到成都市锦江区万福村一组垃圾中转站臭气熏天的有关问题举报后,锦江区委书记带领区级相关部门现场办公,研究制定整改措施,明确了问题整改进度安排。
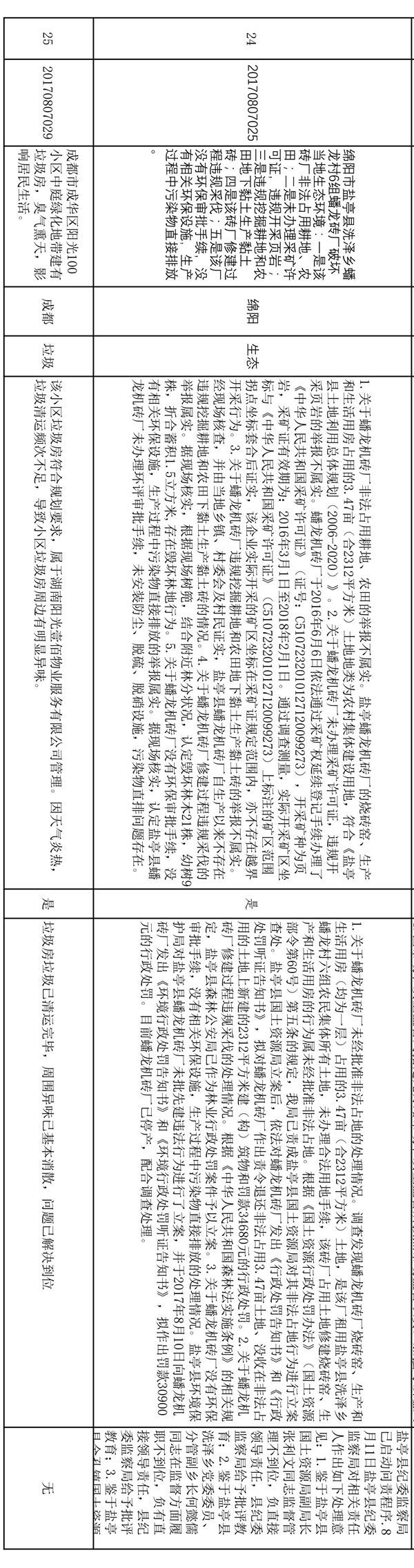
在问题整改中,我省强化问责追责,记者梳理发现,已办结的信访件中,有5件都对有关责任人进行了处理或按程序启动对相关责任人的调查追责。如有关绵阳市盐亭县蟠龙砖厂破坏当地生态环境的问题举报,盐亭县纪委监察局已启动问责程序,并对相关责任人进行了处理。
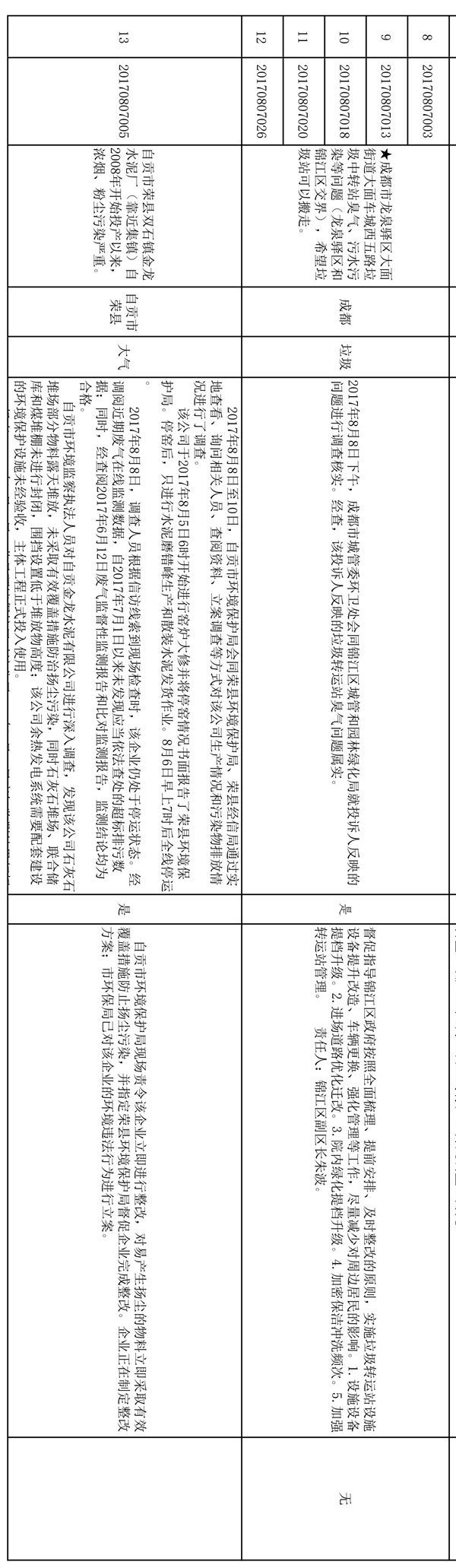
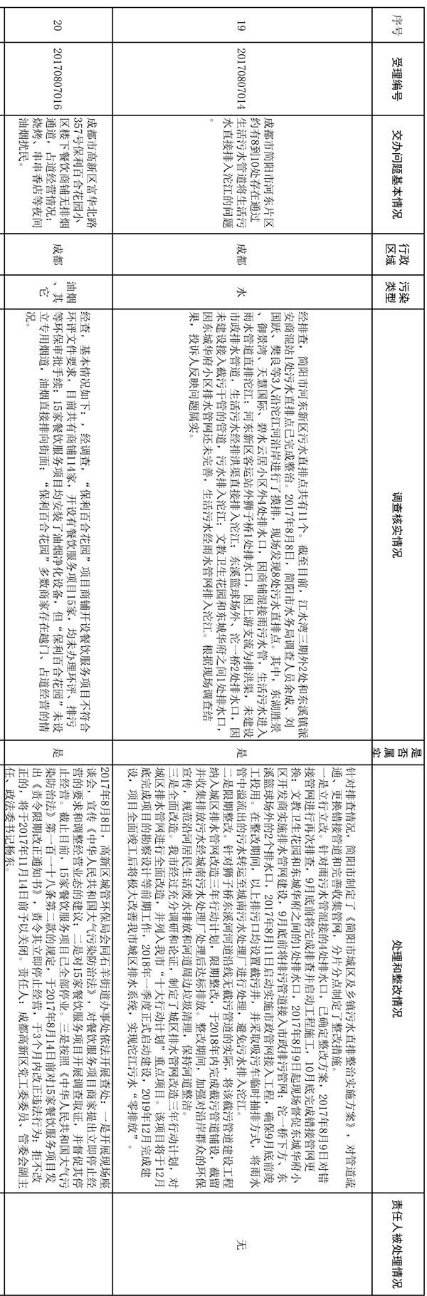
四川省群众信访举报转办和边督边改公开情况一览表,(点击标题查看)
请将手机横过来观看
▼

▼

▼

▼

▼

▼

▼

▼

▼

▼

编辑 孙琪
【未经授权,严禁转载!联系电话028-86968276】
