文物交流智库
2020年12月
目录
前言
一、研究概述
(一)项目介绍
(二)评估意义
二、评测体系
(一)评价对象
(二)指标体系
三、2019年度中国古都城市国际化水平总体状况
(一)中国古都城市国际化水平呈明显两极分化
(二)中国古都城市品牌知名度具有较为明显的相对优势
四、2019年度中国古都城市国际化水平分类透视
(一)中国古都城市国际融合度Top10
(二)中国古都城市传承创新度Top10
(三)中国古都城市文化传播度Top10
(四)中国古都城市品牌知名度Top10
(五)中国古都城市美誉度Top10
五、提升我国古都城市国际影响力的对策建议
(一)完善传承创新机制,激活古都文化生命力
(二)拓展国际传播渠道,增强古都形象感召力
(三)策划品牌外宣活动,提升古都交流影响力
前言
党的十八大以来,习近平总书记站在实现中华民族伟大复兴中国梦的战略高度,针对文物工作作出了系列重要指示批示,这是习近平新时代中国特色社会主义思想的重要组成部分,是社会主义文化建设的重要内容,是习近平总书记治国理政新理念新思想新战略在文物领域的集中体现。习近平总书记关于文物工作的重要指示批示精神,系统回答了文物工作的一系列方向性、根本性、全局性问题,特别是进一步明确了城市历史、文化遗产保护和传承、守正和创新的关系,为走出一条符合国情的文物保护利用之路提供了重要依据和根本遵循。
习近平总书记强调:“历史文化是城市的灵魂,要像爱惜自己的生命一样保护好城市历史文化遗产。”古都作为一种特殊的文化遗产综合体,既具有深厚的历史沉淀,又具有复杂空间地域结构,多重因素造就了古城独特的文化魅力。古都具有突出的历史地位、时代意义和当代价值,承载了中华文明和中华优秀传统文化的菁华,集中展示了中华文明诞生与发展的过程,是具有代表性的“中国符号”,是中华文明的“金字招牌”。在新时代背景下,古都城市的悠久历史、深厚文化、丰富遗产越来越成为推进城市高质量发展的内生动力,越来越成为促进城市国际化水平的重要因素,越来越成为满足人民美好生活需要的精神源泉,在我国对外文化交流和文明交流互鉴中发挥着重要作用。
为加强中国古都城市的传播影响、推动高质量发展,中国文物交流中心以文物交流智库为依托,组织开展“2019年古都城市国际化水平评估报告”。本报告在全面梳理、评估2019年我国古都城市国际化水平整体现状、显著特点及存在问题的基础上,提出了提升我国古都城市国际化水平的相关建议。
“2019年中国古都城市国际化水平评估报告”由中国文物交流中心指导,文物交流智库具体实施,并得到瞭望智库的大力支持,北京中科闻歌科技股份有限公司和中科智库提供数据分析等技术服务。本报告是文物交流智库推出的文化遗产国际影响力系列报告之一。
一、研究概述
(一)项目介绍
“2019年中国古都城市国际化水平评估”聚焦我国古都城市文化的海外影响力,围绕城市历史、文物遗产和文化资源三类要素,对照文化传承、改革创新、宣传推广和国际传播四大领域,以古都城市品牌国际传播、行业认同、权威机构认证等方面现状为基础,探索构建古都城市国际化水平评价指标体系。
在此基础上,本次评估以发挥古都传统文化特色与跨文化融合开放并重为原则,全面收集并分析了2019年我国古都城市相关统计数据和海外舆情大数据,全面评估了古都城市国际化水平,提炼发展亮点、探究存在的问题与不足,为进一步提升我国古都城市国际化水平提供借鉴参考。
(二)评估意义
“2019年中国古都城市国际化水平评估”从文化角度全面评估了我国古都城市的国际化水平,有利于充分了解古都城市文化遗产保护、文化传播推广的表现和成效,引导古都城市加强文物和文化资源保护,创新文化产业发展,推动城市与国际接轨,提升国际影响力,并为中华文化与多元文明交流互鉴探索模式、积累经验,助力社会主义文化强国建设。
二、评测体系
(一)评价对象
古都是指曾作为古代独立王朝、重要政权政治中心的城市。我国城市营建历史悠久,据统计,历朝历代考据详实的古都超过200处。我国古都现存形态主要包括考古遗址类型(如元上都),以及遗址与现代城市叠压的古都城市类型(如北京)。
本次评价的对象是从我国古都城市中,选择具备突出的历史、艺术、科学、社会、文化价值,且历史文化风貌保存较为完整、历史文化资源保留较为丰富的,在今日的政治、经济、文化生活中仍然发挥重要作用的古都城市。
根据上述标准,本次评估共计27处古都入选为评价对象(见表1)。
表1评价对象列表
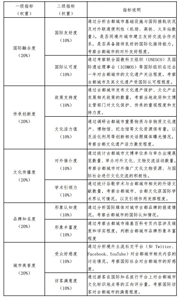
(二)指标体系
本次评估所构建的评价指标体系包括5个一级指标和10个二级指标(见表2),其中一级指标包括国际融合、传承创新、文化传播、城市品牌、城市声誉等五个维度。
表2中国古都城市国际化水平评价指标体系
本报告数据采自闻海大数据平台,抓取我国古都城市在国际传统媒体和网络媒体(含网站、电子报纸、脸书、推特、优兔)的传播数据,结合我国古都城市在文化遗产保护传承方面的相关数据(含古都城市拥有的世界遗产数量、物质与非物质文化遗产的保有情况、博物馆等文化设施的建设水平、城市文化遗产保护开发的相关政策数量、谷歌学术平台古都城市相关研究的文献量、古都城市文化标识和旅游目的地在国际旅游网站上的评分情况等),评估我国古都城市在国际融合、传承创新、文化传播、品牌传播、城市形象五个维度上的表现。各个维度通过指数量化呈现,综合指标的计算采用线性加权综合评价模型,即对各指标进行线性加权求和,从而得到综合评价指数,公式如下:
三、2019年度中国古都城市国际化水平总体状况
(一)中国古都城市国际化水平呈明显两极分化
评估结果显示,我国古都城市国际化整体水平两极分化的情况非常突出。北京、西安、南京3个最著名的古都城市,其国际化水平指数数值远高于其他古都城市,而北京更以79.38的评分遥遥领先,其他24个古都城市的国际化水平指数数值分布均在10-50之间。从总体上看,这些古都城市的指数数值偏低且指数差值较小,反映出这些城市国际化水平基本相当、但处于发展水平较低的状态,需加速发力、齐步前行,推动我国古都城市整体国际影响力提升。
表3中国古都城市国际化水平排名
注:本报告数据采集周期为2019年1月1日至12月31日。
(二)中国古都城市品牌知名度具有较为明显的相对优势
从国际融合、传承创新、文化传播、城市品牌、城市声誉等五个维度的评估结果来看,古都城市的品牌知名度指数不仅平均值超过其它维度,排名第一,且离散系数相对最小。这反映出古都城市在品牌知名度方面优势明显且发展较为均衡。而古都城市在文化传播度和传承创新度上表现相对较差,相关指数平均值较低且离散系数大,这反映出古都城市在保护传承优秀遗产文化和推进文化“走出去”方面的短板较为明显,亟需提升。
(离散系数是测度数据离散程度的相对统计量,主要用于多个总体均值不等的离散程度比较。数值越大,表明该总体内部数据分布较为分散;数值越小,表明该总体内部数据分布较为集中。本报告引用这一系数旨在反映古都城市在五个评价维度方面得分分布的差异化程度。)
四、2019年度中国古都城市国际化水平分类透视
(一)中国古都城市国际融合度Top10
“中国古都城市国际融合度”榜单从国际友好度和国际认可度两个方面,反映了我国古都城市服务于对外文化交流的基础设施情况、积极性、开放程度以及国际社会的认可情况,体现了我国古都城市融入世界舞台、发挥古都历史文化价值的能力与水平。从榜单表现来看,作为我国首都同时也是金、元、明、清古都的北京,在国际融合度方面具有其他古都城市无法比拟的优势,其指数遥遥领先于其他上榜城市,特别是国际友好城市基础设施数量、对外联通便利程度等方面表现尤为突出。杭州位居榜单第二位。不可否认,2016年举办G20峰会以及获得2022年亚运会举办权对于提高杭州的国际化水平有重要贡献,而杭州西湖文化景观、良渚古城遗址相继申遗成功,为杭州获得国际社会认可发挥了不可替代的作用。其他上榜城市指数数值均在30-60之间,且相邻位次间差值较小,国际融合度竞争优势不突出,整体仍有较大发展空间。
我国古都城市在国际融合维度方面具有以下特点:
一是我国古都城市“朋友圈”不断壮大,友好的国际形象推动了古都城市国际吸引力提升。目前,我国多个古都城市与全球约600个重要城市缔结了国际友好城市关系。其中,北京友城工作最为活跃,已与55个城市建立友城关系。2019年,北京与日本东京以建立友好城市关系40周年为契机,签署交流合作备忘录,重点在科技创新、城市规划等领域开展务实合作,共同举办了系列纪念活动,合作关系进一步深化。丰富、高质的国际友城交流既有利于扩大城市外宣,也有助于提升城市发展水平,提高城市吸引力。
二是我国古都城市对外联通便利性普遍较高,为国际游客“打卡”创造了条件。完备的交通基础设施是提高古都城市对外联通便利性的基础,大力推动了国际游客“走进来”和古都文化“走出去”。上榜城市中,北京、重庆、广州和沈阳的机场设施完备、铁路网及高铁网发达,方便了众多国际游客来访。其中,据北京市统计局数据显示,2019年北京接待外国游客320.7万人次,占2019年全国接待外国游客人次的10%左右,成为外国游客访华的首选目的地,“打卡”北京这座千年古都早已成为外国游客来华旅游的必选项。
三是我国古都城市文化遗产受到国际社会广泛认可,古都城市成为传承弘扬中华文化重要窗口。以联合国教科文组织发起的最具影响力的世界遗产项目为例。截止2019年,我国世界遗产总数55项,位居世界第一,其中文化遗产37项、文化和自然混合遗产4项。上榜城市中,北京拥有7项世界文化遗产,长城、大运河、故宫、天坛、颐和园、明十三陵、周口店遗址等均享誉国际。杭州良渚古城遗址是人类文化发展史上早期城市文化的杰出范例,2019年良渚古城遗址成功申遗,是中华五千多年文化史最直接、最典型的实证,有力提高了杭州的国际影响力。
(二)中国古都城市传承创新度Top10
“中国古都城市传承创新度”榜单从政策支持度和文化活力值两个方面,反映了我国古都城市对承托其国际影响力的文化资源的重视程度和工作力度,体现了我国古都城市开展文化遗产保护传承与文化弘扬创新、发展文化产业的能力与水平。从榜单表现来看,我国古都城市传承创新度与古都城市国际影响力相关特征明显,该榜单位居前十的古都城市中有7个进入了总榜单的前十名。同时,我国古都对文物、文化资源的传承创新程度差异较大,榜单首尾指数数值差异较大;而榜单后六位间差值较小,整体传承创新程度偏低。其中,除北京外,居于榜单第二位的苏州在文化遗产保护政策、文化产业支持政策、文化遗产资源保有量以及文化创新活力等方面也有较高水平、较均衡表现。
表6中国古都城市传承创新度Top10
我国古都城市在传承创新维度方面具有以下特点:
一是我国古都城市文化遗产相关政策与管理机制完善,重视历史文化价值保护传承。我国古都城市在文物保护展示、非遗传承弘扬、文化产业发展、数字园区建设、专项资金管理等多个方面推出了一系列有针对性的政策举措,为地方文化遗产资源保护传承提供了重要支撑。其中,北京市在文物保护立法立规方面始终走在全国前列。2019年,北京发布实施了《北京市非物质文化遗产条例》,规范传承人身份确认及传承人群梯队建设标准,完善非遗保护制度,健全非遗保护工作机制。苏州则推出了文化产业发展系列举措,着眼于打造文创精品、促进文旅产业融合;其中,苏州工业园区文化产业2019年营收660亿元,文化及相关产业增加值占全市GDP比重达7%。
二是我国古都城市积极挖掘古都历史文化,重点开展特色文化遗产资源保护利用,打造古都城市个性化标签。除世界文化遗产外,我国古都城市的国家级文化遗产资源(如全国重点文物保护单位、国家级非物质文化遗产、中国历史文化名镇名村),以及其他重要文物、文化资源(如本地博物馆、纪念馆等)也十分丰富,尤以北京、重庆、苏州、杭州、西安等古都城市的保有量最为突出。此外,古都城市文化遗产资源呈现多样化特征,例如重庆的渝北龙兴镇、九龙坡走马镇、北碚偏岩镇等中国历史文化名镇风格各异,独具地方历史文化特色;苏州的博物馆和纪念馆则在种类丰富度上具备突出优势,园林博物馆、昆曲博物馆、丝绸博物馆、工艺美术博物馆等120余个展馆覆盖文物、文化、艺术的多个细分领域,成为苏州的重要文化标签。
三是我国古都城市的文化创新国际曝光度总体上停留在较低水平,相关报道数量有限、内容局限,亟待提升。近年来,北京市文物、文化创意工作相关内容获国际媒体关注较多,2019年相关国际报道约180篇,其中“故宫IP”、“北京文化创意园区”等话题热度较高。2019年,南京市文物、文化创意工作国际相关报道约13篇,以“夫子庙文创”系列产品最受关注。但整体上看,国际媒体对古都城市文物、文化创意工作的关注停留在表层,其中2019年的媒体关注度主要集中在文创产品或文创活动方面,对于我国古都城市的文化产业创新机制和理念的关注较少,报道的深度、广度等均有待拓展与提升。
(三)中国古都城市文化传播度Top10
“中国古都城市文化传播度”榜单从对外推介度和学术引领力两个方面,反映了我国古都城市对外开展文物、文化宣传展示力度,以及相关学术研究获国际学术界认可情况,体现了我国古都城市在增强古都文化对外交流力度、提升古都文化国际影响力方面的能力和水平。从榜单表现来看,文化传播度指数平均值较其他四个维度指数数值低,且除榜首城市外,其他9个上榜城市指数数值均低于40,反映出我国古都城市的文化传播度整体处于较低水平。
我国古都城市在文化传播维度方面具有以下特点:
一是我国古都城市积极策划举办文物出境展览,广泛传播古都城市历史文化。27个古都城市中,北京、西安、洛阳、成都等15个城市的文博机构于2019年组织或参与组织了展示本地代表性文物的出境展览。其中,北京文博机构组织或参与组织的文物出境展览次数最多,达20次,到访了美国、日本、韩国、法国、希腊、塞尔维亚等多个国家和地区,取得了较好的国际传播效果。例如故宫博物院推出“凤舞紫禁:清代皇后的艺术与生活展”,从“清代皇后”的视角讲述中国历史文化故事,展期长达176天,被《华盛顿邮报》赞誉为“一流的展览”。西安则主打秦始皇陵及兵马俑展览名片,其中“秦始皇兵马俑:永恒的守卫展”、“秦始皇——中国第一个皇帝与兵马俑展”等展览覆盖澳大利亚、美国、英国、新西兰等12个国家。
二是我国古都城市相关专题研究受到国际学术界关注,侧面印证我国古都城市文化的国际影响力。从英文文献数量看,2019年北京、西安、南京位列三甲,分别为189篇、94篇、61篇,文献内容聚焦于古都城市借助文化遗产资源发展文化旅游、古都身份在现代城市发展中的意义、古都城市文化景观保护等方面。此外,古都城市的宗教文化、民族文化、民俗文化也引发了不同领域研究学者的兴趣。
(四)中国古都城市品牌知名度Top10
“中国古都城市品牌知名度”榜单从城市的形象认知度和形象丰富度两个方面,反映了国际主流媒体对古都城市品牌的关注情况、各国媒体和公众对古都城市历史文化底蕴的了解情况,体现了我国古都城市品牌的国际知名度。从整体看,得益于我国拥有五千年悠久灿烂的古代文化,我国古都城市的品牌知名度普遍较高,进入榜单前十位的古都城市品牌知名度指数数值均在40分以上,不仅数值均相对可观且发展较为均衡。
表8中国古都城市品牌知名度Top10
我国古都城市在品牌知名度方面具有以下特点:
一是我国古都城市品牌知名度与其历史文化底蕴密切相关,其中北京受国际媒体关注度遥遥领先,西安的“足迹”辐射全球30多个国家。2019年,国际主流媒体关于我国古都城市的相关报道约1.5万篇,其中涉及北京、西安、南京和杭州的报道数量最为突出,分别有约3300篇、2500篇、1700篇和1100篇。而南京更是获国际主流媒体——英国广播公司(BBC)高度赞誉,它称赞南京是一座现代和古典交融的城市,对外国游客有着越来越强的吸引力。与此同时也应注意到,我国古都城市中仍有近四成的古都城市国际媒体相关报道量低于100篇,在吸引国际媒体关注方面仍有较大发力空间。
二是我国古都城市历史文化底蕴日益受到国际社会广泛认知,约六成古都城市网络科普专页内容丰富详实。维基百科等国际知识平台的关注,为国际受众开拓对我国古都城市的感知、认知拓展了渠道。例如,南京的维基百科专页目录有13个,涉及历史、地理、政治、经济、文化、对外交往等多个领域,各个条目下又列举了城市的文化活动、历史遗迹、国际友好城市等内容,为国际受众了解南京历史文化提供了便捷窗口。作为具有国际影响力的重要平台,丰富的维基百科专页内容有助于国际受众建立对古都城市的第一印象,从而吸引受众通过实地旅游、线上观展等方式进一步感知古都城市魅力,扩大我国古都城市品牌知名度。
(五)中国古都城市美誉度Top10
“中国古都城市美誉度”榜单从受众好感度和访客满意度两个方面,反映了各国各地区公众在主流社交平台以及专业旅行平台上对我国古都城市的评价,直观地体现了古都城市相关话题在国际主流社交平台上引发讨论互动以及城市文化旅游目的地获国际访客好评的情况。从榜单表现看,榜单前三位的西安、北京、南京指数数值在60以上,城市美誉度较高;另外7个上榜城市虽然进入前十位,但其指数数值偏低,在30上下浮动,与西安、北京、南京差距明显。
表9中国古都城市美誉度Top10
我国古都城市在美誉度方面具有以下特点:
一是南京是国际社交媒体的“宠儿”,相关话题引发了各国各地区公众的高度关注与积极互动。“2019南京创新周”不仅再次向国际社会展示了南京作为“六朝古都,十朝都会”的深厚历史底蕴与文化积淀,还展示了南京在科技创新上的能力与魅力。在国际主流社交平台上,关于“2019南京创新周”单条帖文的最高互动近1.9万次,有网民评论称“感受到了南京这座古都城市的旺盛生命力”。此外,“明孝陵”、“明城墙”、“秦淮花灯”、“金陵美食”等话题也引发网民积极分享、点赞。此外,古都西安相关话题也在国际社交平台获得不俗反响,“十三朝古都”、“古丝绸之路的起点”、“兵马俑”、“秦文化”等话题吸引网民关注。
二是北京是最受国际访客欢迎的古都城市,相关文化地标的正面评论量居古都城市首位。国际旅游点评网站猫途鹰(Tripadvisor)上,北京古都文化地标,如故宫、圆明园、颐和园等正面评论均值近1万条。其中,故宫成为给国际访客留下最深刻正面印象的文化地标,有网友留下了“中国古代皇帝的家真是雄伟壮观”、“中国古代宫殿建筑精妙绝伦”等评论。
五、提升我国古都城市国际影响力的对策建议
(一)完善传承创新机制,激活古都文化生命力
文化是民族历史文化底蕴的根基,文物则是民族精神的重要载体。古都城市作为重要的物质载体,承载了丰厚的历史人文价值。保护、传承、弘扬古都城市文化遗产,是促进古都城市文化健康发展、弘扬城市文化精神的重要基石。落实文化遗产的保护传承,需要兼具前瞻性、可行性、法治刚性的政策保障。我国各古都城市均应着力解决文化遗产保护传承利用所面临的体系建设系统性不强、整体性不够等突出问题。
在文化遗产保护传承层面,古都城市应在现行保护、整治相关法律法规的宏观要求基础上,在细化执行措施方面下功夫,进一步强化“共抓大保护、不搞大开发”要求,出台协调城市开发与遗产保护关系方面的具体条例,提升古都城市文化遗产保护传承的力度。同时,面对政绩观不端正、追求短期效益等错误倾向,应建立健全奖惩机制,对于法律法规出台后不落实、不执行的单位和工作人员,各地纪检监察机关需进行严肃查处、问责,以强有力的监督为文化遗产传承保驾护航。
在文化遗产弘扬创新层面,古都城市应积极研究、探索、创新,不断完善顶层设计,加快制定文化遗产传承弘扬相关政策文件,明确促进文化遗产传承弘扬相关工作举措,其中重点是加强人才培养和队伍建设,推进对外文化交流与合作,加强文化产业创新引导,健全文化产业市场体系,拓展“文化+”新思维,培育文化新形态、激活文化生命力,全力提升古都城市文化遗产弘扬与创新的能力与水平。
(二)拓展国际传播渠道,增强古都形象感召力
国际传播是展现古都城市文化遗产、塑造古都城市国际形象的重要渠道。目前,我国古都城市国际传播发力不均,知名度、美誉度亟待进一步提升。在全球化和互联网化的社会发展背景下,古都城市应积极拓展多元国际话语平台,大力构筑全媒体矩阵,形成工作合力,集中宣传、大力推介古都城市历史文化底蕴,提升古都城市文化的传播力、影响力和感召力。
一是根据自身古都城市文化发展特点与优势,通过主办或参与重大事件、重要活动,与国际媒体建立友好合作关系和交流机制,主动邀请媒体参观报道,拓展推介渠道。例如西安作为古丝绸之路的起点,2019年主导承办了第六届丝绸之路国际艺术节、西安丝绸之路国际旅游博览会等国际性文化活动,受到国际媒体聚焦,不仅宣传了我国“一带一路”发展,也传播了古都西安城市文化,助力西安塑造良好的古都形象。
二是积极尝试在国际社交媒体平台上开通古都城市官方账号,逐步完善新媒体传播矩阵,进一步扩宽传播渠道,做好新媒体内容运营,策划“古都”热点话题,吸引各国各地区网民关注,鼓励、引导专业人员参与并加强互动交流,发挥传统媒体和新媒体的传播优势,逐步构建全方位、立体化、多渠道的古都城市文化国际传播新格局。
(三)策划品牌外宣活动,提升古都交流影响力
提升城市文化知名度,发展城市文化软实力,古都城市需深入挖掘本土文物、文化资源,让文化遗产走进大众视野,推介城市品牌形象。“江山留胜迹,我辈复登临”,古都城市应倾力打造特色活动,积极策划云展览,以优质内容充分发挥博物馆、纪念馆的文化传播、教育功能。
一方面,应充分发挥博物馆、纪念馆的文化传播和教育功能,立足古都文化资源,打造有地方特色的展览或活动,提高古都品牌认知度。但要完全释放活动的传播能量,还需要将活动“标签化”,保证活动的持续性,将优质文化资源向文化产业资源转化,塑造城市宣传亮点。
另一方面,技术赋能推动活动走向“云”端,助力古都品牌“走出去”。对于受地理环境因素限制不适宜于直接到国外展出的文化遗产资源,古都城市可以利用网络媒体云端技术,借助“互联网+”平台和虚拟现实、全息影像等创新技术推出云上展示服务,吸引海外民众关注,让国际受众能足不出户“零距离”感受文化遗产的精彩与魅力。
党的十九届五中全会通过的《中共中央关于制定国民经济和社会发展第十四个五年规划和二〇三五年远景目标的建议》提出:“传承弘扬中华优秀传统文化,加强文物古籍保护、研究、利用,强化重要文化和自然遗产、非物质文化遗产系统性保护。以讲好中国故事为着力点,创新推进国际传播,加强对外文化交流和多层次文明对话。”“十四五”时期我国经济社会发展和社会主义文化强国建设的新形势、新战略、新决策,给古都城市的文物和文化遗产保护利用提出了新部署、新任务、新要求,我们要传承古都历史文脉,讲好古都城市故事,创新古都传播方式,促进古都文化交流和文明对话,提升古都城市国际化水平,为贯彻新发展理念、推动古都城市高质量发展贡献力量和智慧。
【未经授权,严禁转载!联系电话028-86968276】
