为落实新高考改革要求
满足不同潜质学生的发展需求
推动拔尖创新人才早期培养
成都市教育局近日印发
《关于加强普通高中项目班管理的通知》
就进一步规范项目班招生提出了明确要求
主要特点概括起来就是“六个规范”
具体解读来了
👇

规范项目班型
成都市普通高中项目班规范为三类:一是拔尖创新类(包括科技创新班、强基计划班、人文实验班等);二是特长特色类(包括艺体特长和国防教育等,如航空基地班、国防基地班等);三是其他类(如部队子弟校、承担民族教育的学校定向招生等)。
规范招生范围
经省教育厅批准的项目班,如空军青少年航空实验班、海军青少年航空实验班、丘成桐班和民族教育班,按批准的范围招生;经成都市教育局批准的项目班,面向成都市内招生。
规范招生计划
市教育局批准的项目班,原则上每班招生计划数按20-30名设置。省教育厅批准的项目班,招生计划数按省教育厅相关要求执行。2024年,全市各类项目班招生计划总数为1894个,较2023年减少400个。
规范录取规则
成都市拔尖创新类项目班(含语言类),由招生学校在中考学科中确定1-2门学科作为考生项目班投档学科。中考成绩发布后,市教育考试院按其投档学科总成绩从高到低依次录取(考生中考成绩须达到同批次录取分数线)。市教育局批准的特长特色类和其他类项目班按批准的规则录取。省教育厅批准的项目班按相关规定录取。
规范招生程序
市教育考试院统一公布全市普通高中项目班名称、招生计划、招生范围等。中考前,招生学校在官网显著位置公布项目班招生章程。2024年6月21日-22日,考生在网上填报志愿,有资格审查要求的项目班根据招生章程开展网上资格审查。艺体类项目班开展现场资格审查,资格审查通过的考生按学校要求参加专业测试。中考成绩发布后,市教育考试院按照录取规则在第一批次办理项目班录取手续,确定项目班录取名单。
规范招生行为
严禁学校项目班超范围、超计划招生,严禁学校以组织面试(谈)、文化纸笔测试或变相组织文化考试等形式招生。未经市级及以上教育行政部门批准,学校不得擅自设立项目班及以项目班名义招生。对违反相关规定的学校和有关责任人,将予以严肃问责。

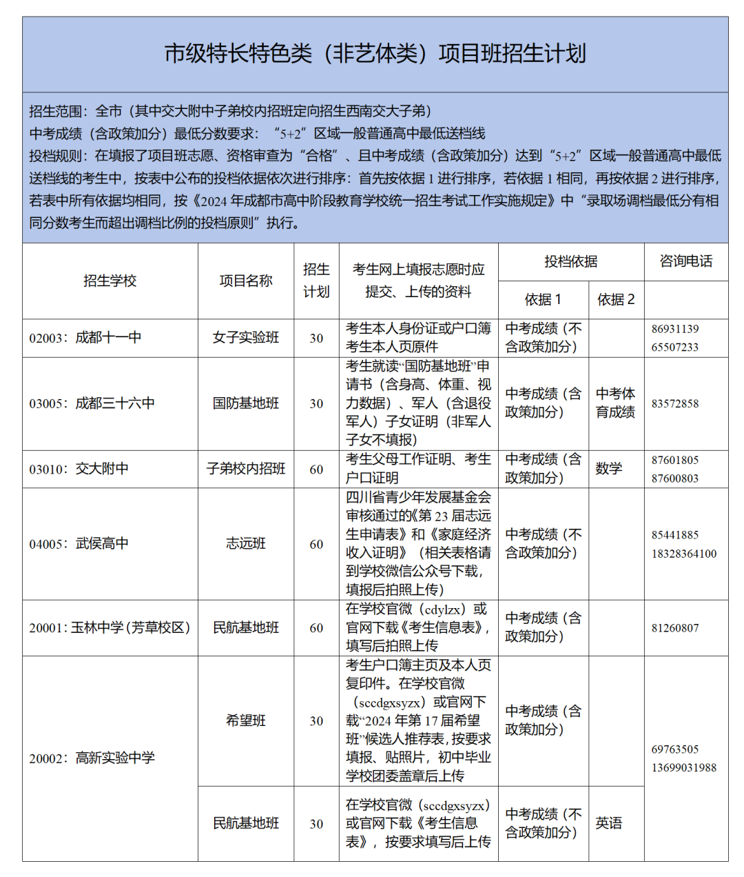
各类项目班的招生计划
(包括项目班名称、招生范围、招生计划)
以及投档规则、咨询电话附后
《2024年成都市高中阶段教育学校统一招生考试工作实施规定》中提出的“录取场调档最低分有相同分数考生而超出调档比例的投档原则”是:
按照《〈成都市礼遇“成都工匠”十条政策措施〉实施办法》(成产改办〔2021〕7号)等文件规定,“成都工匠”子女、“成都市产业领军人才”子女优先投档;考生综合素质评价结果中有市级及以上“新时代好少年”“劳动奖章”“劳动能手”获奖记录的优先投档。考生未按要求完成综合素质评价写实记录的、初中在校期间存在考试作弊、校园欺凌等行为的最后投档。
若上述条件排序相同,则按考生语文、数学、英语三科升学分之和从高到低排列;若此分数也相同,则按语文、数学、英语、物理四科B卷成绩之和从高到低排列;若此分数也相同,则按体育成绩从高到低排列;若再相同,经研究后处置。




【未经授权,严禁转载!联系电话028-86968276】

高考来了,中考也不远啦。成都出台的规范让项目班招生政策更加明确、细化,给学子和家长更多选择的机会。规范招生、安心就学、因材施教,期待越来越多的拔尖创新人才在成都茁壮成长,为高考中考学子加油!金榜题名!
扩大招生人数
希望学生们考出好成绩。