
“眼睛瞪得像铜铃,翻来覆去到天明”
你是否也有失眠的情况呢?
你是否“深受其害”呢?
如今越来越多的人饱受失眠困扰,睡眠问题和脱发、肥胖一起列入打工人困扰的前三名!
作为失眠者的一员,你觉得改善失眠可以从哪方面入手呢?
本期达摩把脉专家:成都中医药大学附属医院(四川省中医医院)治未病中心护士长杨梅

一、究竟什么是失眠呢?
失眠是指经常性入睡困难,或入睡时间不足,睡后易醒,醒后不易再睡,导致不能获得正常睡眠的主观体验。
中医认为失眠是由于人体气机不畅,气血阴阳失衡,阳不入阴而发病的。其多因情志不遂,思虑过度,起居失常,饮食不节导致阳盛阴衰,阴阳失交引起的,称之为“不寐”“不得眠”“目不瞑”等。
主要症状:包括入睡困难(入睡潜伏期超过30min)、睡眠维持障碍(整夜觉醒次数≥2次)、早醒不能再入睡、睡眠质量下降和总睡眠时间减少(通常少于6.5h),同时伴有日间功能障碍(醒后觉得乏力)。
流行病学:2023年《中国睡眠大数据报告》显示,中国成年人失眠发生率高达38.2%,存在睡眠障碍的人数高达5.1亿。
重点来啦!!!正常睡眠时间为6.5—10小时。
睡眠时间长短不是关键,关键是失眠造成日间社会功能障碍,这是失眠的必备条件。失眠既是一种疾病,也是一种症状。
想知道自己是不是失眠,不能单纯凭睡眠时间的长短来判断,还需要看是否影响了白天的正常生活和工作,是否危害到健康情况。例如,有的人睡眠时间比较短,但是白天依然神采奕奕,那就不是失眠。
关于时长有研究报道:
JAMA Network Open上刊登了一项涵盖超32万名成年参与者的大型队列研究,揭示了“东亚人群睡眠时间与死亡率之间的关系”。结果显示:每天睡眠时间达到7小时,全因、心血管疾病以及其他原因死亡率降至最低点。

原来,每晚睡7小时才是正解!当睡眠时间达到8小时,反而会增加部分疾病的死亡风险!
二、为什么我会失眠?
1.环境因素
对周围环境敏感的人群,当睡眠环境的突然改变;或卧室内强光、噪音、室温过冷或过热等都可能使人睡眠不佳。
2.生活行为因素
①不良的生活行为,如睡前饮茶、吸烟和饮咖啡;
②生物钟被打破,如果没有通过日常生活的规律活动确保“生物钟”的正常运行,扰乱了正常的作息规律,很容易造成睡眠障碍。如:过度的夜生活,熬夜工作,三班倒等。
3.心理因素
①焦虑、烦躁不安或情绪低落等
长时间承受工作或者生活上的压力,常出现收缩性头痛等情况,导致睡眠受到一定的干扰;如考试前夕的入睡困难,相思、离别的失眠,心理出现焦躁的情绪,导致进入睡眠有一定的难度;更年期失眠:更年期卵巢雌激素分泌逐渐减少及垂体促性腺激素增多,造成神经内分泌一时性失调,下丘脑—垂体—卵巢轴反馈系统失调和自主神经系统功能紊乱,产生抑郁、焦虑症;剧烈生活事件刺激造成的失眠,如亲人病故,发生重大事件等。
②恐惧心理
过度担心;对睡眠质量期望过高,增加了睡觉时的压力等。
4.生理因素
在入睡时,如果出现饥饿感、饱腹感、疲惫、兴奋等生理原因都会导致大脑清醒、入睡困难。随着年龄的增加,睡眠的时长和状态也会发生改变。老年人普遍睡眠时间少,并且容易觉醒。
5.病理性因素
①可见于疼痛、搔痒、呼吸疾病(如咳嗽、睡眠呼吸暂停综合征等)、心血管疾病,或服用药物和其他物质引起的失眠如服用中枢兴奋类、利尿剂等可导致失眠。长期服用安眠药立刻停掉也会出现。
②缺乏营养:当缺乏钙和镁时会让大脑过度兴奋而让人们翻来覆去睡不着觉。
6.中医“话”失眠
①胃不和安:正所谓“胃不和则卧不安”。
②精不凝神:精为阴,神为阳,精不凝神就是阴阳不能和谐统一。
③思虑过度:思虑伤脾,若思虑过多,脾胃就不和,则失眠。
④心火过旺:若心火太盛,人不仅会失眠,还会舌头发红、小便发黄。
⑤心肾不交、肝火亢肾、胆热心烦等也会导致失眠。
三、长期失眠有哪些危害呢?

● 降低机体免疫力,可致病邪“乘虚而入”;
● 白天精神不振,学习、工作等效率低下;
● 大脑反应迟钝,易忘事;或难正确思考,易做错事;
● 容易暴躁、焦虑、抑郁、激怒,或者精力不足,对事情缺乏兴趣等,导致如记忆力减退、神经衰弱、抑郁症等症;
● 对小儿患者,可影响生长发育。
四、如何有效防治失眠呢?
1.针对病因进行治疗
失眠的病因千千万,有生理因素,也有病理因素。从医师的角度来考虑,首先要从病因上解决问题。比如你患有带状疱疹后遗神经痛,患处神经疼痛难忍,自然睡不着,所以非要把这些病治好了才能睡着。再比如瘙痒、便秘等,如果有内科疾病,一定要把它治好。所以,病因治疗是第一重要的。
其次,患者因疾病治疗上需要进行一些相关的检查、手术等等,会产生一些负性情绪,影响睡眠,像以上这些医源性疾病造成的失眠,属于短暂性失眠,要做好解释工作。
2.认知行为疗法
01/认知行为疗法之睡眠卫生教育
睡前不饮酒、睡前数小时避免食用令人兴奋的食物;
上床前4—6h不服用含有咖啡因的食物或药物,入睡前3h不做剧烈运动并尽量避免饮食,饱食后2h内不宜睡觉;
睡前至少1h内不做令人兴奋的事情,不看书、娱乐节目等;
坚持固定且规律的作息时间(如21:00-22:00入睡,不超过23:00,较为适宜);
卧室环境应安静、舒适;
日常适当的体育锻炼,如慢跑,散步等;
02/认知行为疗法之刺激控制疗法
尽量有睡意时才卧床;
如果卧床15分钟仍不能入睡,应起床,从事一些简单活动,等再有睡意时再睡觉;
卧床期间不做与睡眠无关的活动;
不管之前晚上几点睡、睡眠时间如何,尽量每天定时起床,1周内维持一个恒定的睡眠-觉醒时间表;
日间避免不必要的睡眠,如必须午睡,需不超过30分钟。
03/认知行为疗法之睡眠限制疗法
减少卧床时间(卧床时间同实际睡眠时间相吻合):
根据患者的睡眠日记,计算出睡眠效率,率=实际睡眠时间/卧床时间x100%=当睡眠效率低于80%时则减少15分钟的卧床时间,睡眠效率在大于80%之间则保持卧床时间不变,但卧床时间一般不少于4.5小时。
04/认知行为疗法之放松训练
1.深呼吸训练
坐在一个没有扶手的椅子上,两脚平放,并使大腿与地板平行,将背部伸直,手放在大腿前部;→用鼻子进行自然的深吸气后通过鼻子缓慢地呼气,想象着空气充满了腹部;→呼出时间 > 吸入时间长;→连续的呼吸中,完全扩张胸部和肺部,感觉胸部正缓慢上升;→想象空气正在腹部和胸部间向各个方向扩张。
注:①呼吸至少一分钟,保持节奏舒缓,不要强求自己;
②注意呼吸的深度和完全程度,并使身体放松。2—3次/日,3~5分钟/次。

2.渐进肌肉放松训练
指导病人取舒适的坐位或卧位,按照躯体从上到下的顺序,逐渐对各部位的肌肉先收缩,同时深吸气和体验紧张的感觉,然后迅速完全放松,同时深呼气和体验放松的感觉,反复练习数次。

05/认知行为疗法之认知重构

睡眠认知重构主要在于与患者晤谈、沟通,通过与患者交流找出患者对失眠问题的错误信仰和态度(如:引起失眠原因的细微概念、诱发或加重失眠后果的不良原因、对睡眠的不现实期望、对知觉控制减弱以及对帮助睡眠方法的不正确信念和认识等),使患者主动调整自己的信念,积极配合治疗,形成睡眠同,所以不必刻意追求每晚8小时的睡眠时间。
注:失眠可能带来一定的身体不适以及焦虑、抑郁情绪,但并非所有的身体不适均是失眠造成的。
失眠究竟应该怎样调护呢,下面来看看治未病中心的医务人员的中医“手段”?
中医内治疗法——中医辨证/方药
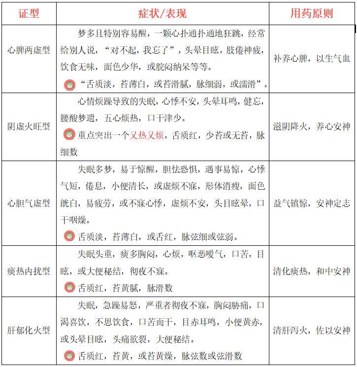
作为失眠的你,你知道你属于哪种类型的失眠吗?
失眠常见的证型有以下5类:

中医内治法:根据失眠证候分型,按辨证施治原则,如采用疏肝、健脾、养心、补肾等原则,制定中药药方。
中医外治有良方
成都中医药大学附属医院治未病中心融合了针刺、灸法、穴位敷贴、耳穴贴压等中医外治疗法的优势,根据患者不同证型,形成了一整套完整的治疗方案,和常规治疗方法相比,中医特色疗法能更好的改善患者的失眠症状,促进疾病痊愈,提高患者的生活质量。
中医外治疗法:根据失眠证候分型,在特定穴位、经络等进行温针、灸法、穴位敷贴(引火归元贴)、耳穴埋豆等中医外治疗法操作刺激人体的穴位,以调节人体的气血运行,从而达到治疗疾病、保健养生的目的。举例如下:
针刺法
针刺法是治疗失眠的常用方法,通过针刺以疏通经络,调和阴阳达到治疗失眠的目的。临床中常用的针刺法有通督调神、疏肝安神等针法。

艾灸疗法
借灸火的温和热力及药物的作用,通过经络的传导,可达到温和气血、扶正祛邪、治病防病、养生保健的目的。艾灸在治疗失眠有养心安神、阴阳入阴的作用。我科有特色灸法“引火归元灸”等疗法。

耳穴埋豆
是一种通过刺激耳穴以平衡阴阳、调理脏腑功能的传统中医护理方法,可有效改善睡眠质量,且操作简便、疗效明显、不易引起不良反应等优点。

穴位敷贴
指在一定的穴位上贴敷药物,经体表皮肤对药物有效成分的吸收,发挥明显的药理效应和穴位刺激的双重作用以达到治疗、预防疾病的一种外治方法。我科有特色灸法“引火归元贴”等疗法。

中药浴足
中药足浴是中医外治的一种,是用中药配方煎煮、取中药药液泡足的一种方法,以适当温度的中药药液先熏蒸双足及小腿,然后浸泡双足,通过药效和热力作用于足部,使药物更好地刺激足部穴位和反射区,促进血液循环,调和气血,疏通经络,从而调节人体阴阳平衡与脏腑功能,进而改善睡眠。我科备有特色中药足浴方。

经络点穴推拿
运用点、按、推、揉等手法在人体经络腧穴部位进行操作,以解除人体疲劳、放松局部肌肉紧张状态、改善失眠为目的。

穴位按摩
下面介绍几个常用且有效的穴位,日常在家失眠时,可于此穴位进行揉摩。
(1)神门穴:位于腕部,腕掌侧横纹尺侧端,尺侧腕屈肌腱的桡侧凹陷处。
主治心病、失眠、心烦、惊悸、怔忡、健忘、癫狂痫、胸胁痛等病证。

(2)内关穴:位于前臂掌侧,当曲泽与大陵的连线上,腕横纹上2寸,掌长肌腱与桡侧腕屈肌腱之间。
主治失眠、癫痫等神志病证,心痛、心悸、胸闷、胸痛等心胸病证;胃痛、呕吐、呃逆等胃疾;上肢痹痛、偏瘫、手指麻木等局部病证。

(3)百会穴:在头部,后发际正中上7寸,当两耳尖直上,头顶正中。
主治头痛失眠、目眩、鼻塞、耳鸣、中风、失语等。

(4)安眠穴:位于后枕部,翳风穴与风池穴连线中点上。
主治失眠,属经外奇穴。

失眠不可怕,积极地干预能有效改善失眠,看了上文,赶快学起来吧!!!
【未经授权,严禁转载!联系电话028-86968276】

