国务院关于进一步优化政务服务提升行政效能推动“高效办成一件事”的指导意见
国发〔2024〕3号
各省、自治区、直辖市人民政府,国务院各部委、各直属机构:
优化政务服务、提升行政效能是优化营商环境、建设全国统一大市场的必然要求,对加快构建新发展格局、推动高质量发展具有重要意义。为深入推动政务服务提质增效,在更多领域更大范围实现“高效办成一件事”,进一步提升企业和群众获得感,现提出以下意见。
一、总体要求
以习近平新时代中国特色社会主义思想为指导,全面贯彻落实党的二十大精神,坚持问题导向和目标导向相结合,从企业和群众视角出发,把“高效办成一件事”作为优化政务服务、提升行政效能的重要抓手,加强整体设计,推动模式创新,注重改革引领和数字赋能双轮驱动,统筹发展和安全,推动线上线下融合发展,实现办事方式多元化、办事流程最优化、办事材料最简化、办事成本最小化,最大限度利企便民,激发经济社会发展内生动力。
2024年,推动线上线下政务服务能力整体提升,健全“高效办成一件事”重点事项清单管理机制和常态化推进机制,实现第一批高频、面广、问题多的“一件事”高效办理。到2027年,基本形成泛在可及、智慧便捷、公平普惠的高效政务服务体系,实现企业和个人两个全生命周期重要阶段“高效办成一件事”重点事项落地见效,大幅提升企业和群众办事满意度、获得感。
二、全面加强政务服务渠道建设
(一)推进线下办事“只进一门”。完善集约高效的线下政务服务体系,县级以上地方人民政府政务服务中心要合理设置综合服务窗口和专业服务窗口,除特殊情形外,原则上政务服务事项均应纳入政务服务中心集中办理,实现统一受理和一站式办理。有关部门单设的政务服务窗口应整合并入本级政务服务中心,确不具备整合条件的要纳入一体化管理,按统一要求提供规范服务。结合经济社会发展状况、人口分布情况,统筹推进乡镇(街道)便民服务中心和村(社区)便民服务站建设。鼓励在有条件、有需求的银行网点、邮政网点、园区等设置便民服务点,探索利用集成式自助终端提供“24小时不打烊”服务。国务院部门可根据实际需要设立政务服务大厅,集中提供办事服务。
(二)推进线上办事“一网通办”。加强以国家政务服务平台为总枢纽、联通各地区各部门政务服务平台的全国政务服务“一张网”建设,推动更多高频事项网上办、掌上办、一次办,实现从网上可办向好办易办转变。加强省级政务服务平台网上统一受理端建设,推动办件信息实时共享,实现办事申请“一次提交”、办理结果“多端获取”。依托各级政务服务平台整合联通各类办事服务系统,推动各类政务服务事项和应用“应接尽接、应上尽上”,除法律法规另有规定或涉及国家秘密等外,政务服务事项全部纳入同级政务服务平台管理和办理。
(三)推进企业和群众诉求“一线应答”。依托12345政务服务便民热线加强政务服务热线归并,根据需要设置重点领域专席,不断提升12345热线接办效率,高效受理政务服务咨询、投诉、求助、建议和在线办理指导等诉求。建立健全“接诉即办”机制,更好发挥热线直接面向企业和群众的窗口作用,及时了解问题建议,推动解决服务问题。提高12345与110对接联动效率,科学合理分流非警务求助。加强12345热线与政务服务平台投诉建议体系、“好差评”体系等业务协同,打造便捷、高效、规范、智慧的政务服务“总客服”。
三、全面深化政务服务模式创新
(四)推进关联事项集成办。从企业和群众视角出发,将需要多个部门办理或跨层级办理,关联性强、办理量大、办理时间相对集中的多个事项集成办理,为企业和群众提供“一件事一次办”、“一类事一站办”服务。明确每个“一件事”的牵头部门和配合部门及各自职责,强化跨部门政策、业务、系统协同和数据共享。重构跨部门办理业务流程,优化前后置环节,推动申请表单多表合一、线上一网申请、材料一次提交。强化线上线下联动,开展并联审批、联合评审、联合验收等,大幅压减办理时长和办事成本。
(五)推进容缺事项承诺办。以政务服务部门清楚告知、企业和群众诚信守诺为基础,对风险可控、纠错成本低且能够通过事中事后监管有效防范风险的政务服务事项,推行“告知承诺+容缺办理”审批服务模式。根据政务服务事项实施难度、风险可控程度、服务对象信用状况等,采用申请材料后补或免交、实质审查后置或豁免等方式,签订告知承诺书,明确办理条件,约定责任义务。加强审批、监管、执法等部门协同,建立差异化的告知承诺事后核查和风险防范机制,并逐步推动将承诺和履约信息共享至全国信用信息共享平台。
(六)推进异地事项跨域办。聚焦企业跨区域经营和群众异地办事需求,持续推动更多政务服务事项省内通办、跨省通办,做到就近办、异地办。依托全国一体化政务服务平台“跨省通办”业务支撑系统,推动数据跨域共享、系统无缝衔接,实现异地事项一站式网上办理。优化线下代收代办服务模式,建立收件、办理两地窗口协同联动工作机制,明确代收代办相关单位责任分工。推动各级政务服务场所按需开设远程虚拟窗口,运用远程身份核验、音视频交互、屏幕共享等技术,为企业和群众提供远程帮办服务。支持京津冀、长三角、成渝等地区探索更多事项跨区域办理。
(七)推进政策服务免申办。全面梳理行政给付、资金补贴扶持、税收优惠等政策条件和适用规则,强化数据归集共享、模型算法和大数据分析支撑,精准匹配符合政策条件的企业和群众,推动逐步实现政策“免申即享”。对法律法规明确要求依申请办理的,为符合条件的企业和群众自动生成申请表、调用申请材料,并主动精准推送,便利自愿申请。优化政务服务平台企业和个人专属服务空间,丰富政策库,实现利企便民政策和服务精准直达。
四、全面强化政务服务数字赋能
(八)充分发挥政务服务平台支撑作用。依托全国一体化政务服务平台打造政务服务线上线下总枢纽,强化公共应用支撑体系建设,提升统一的自然人和法人身份认证、跨域电子印章验签、办件调度、用户管理等支撑能力。国务院部门要加快整合本领域政务服务业务系统,并与全国一体化政务服务平台以数据接口等方式对接联通,推动条块系统更好融合互通。各省(自治区、直辖市)要强化政务服务平台建设省级统筹,推动本地区政务服务平台事项标准统一、业务协同联动、服务同质高效,提升省级平台公共支撑能力和市级平台应用创新能力,原则上不再单独建设地市级以下政务服务平台。
(九)着力提升政务数据共享实效。完善政务数据共享责任清单机制,依托全国一体化政务服务平台数据共享枢纽,汇总政务数据共享需求,分批纳入国务院部门数据共享责任清单和垂直管理信息系统对接清单,推动国务院部门数据按需向地方回流和直达基层。持续提升政务数据质量,从源头加强数据治理,围绕企业和个人两个全生命周期编制“一企一档、一人一档”数据规范,推动实现“一数一源一标准”。深化电子证照数据共享应用,推动电子证照跨地区跨部门互通互认和扩大应用领域,原则上政府部门核发的材料免于提交、能够通过数据共享核验的事项免于提交证明材料、能够提供电子证照的免于提交实体证照。依法依规共享使用政务数据,加强全流程安全管理,加大对涉及商业秘密、个人信息等数据的保护力度。
(十)持续加强新技术全流程应用。按照成熟稳定、适度超前的原则,创新开展大数据、区块链、人工智能等新技术应用,推动政务服务由人力服务型向人机交互型转变,由经验判断型向数据分析型转变。推动新技术在办事服务具体场景中的应用,优化重构申请条件、申报方式、受理模式、审核程序、发证方式、管理架构,完善智能预填、智能预审等服务功能。探索应用自然语言大模型等技术,提升线上智能客服的意图识别和精准回答能力,优化智能问答、智能搜索、智能导办等服务,更好引导企业和群众高效便利办事。
五、全面推动政务服务扩面增效
(十一)增强帮办代办能力。健全线上线下帮办代办体系,明确人员配置、工作职责、责任边界、服务内容,提升帮办代办响应率、解决率和满意度。提供线上高频服务事项专业人工帮办代办,推行语音唤起、预约、办理和问答式引导等智能帮办服务,解决在线操作、材料上传、业务办理等方面问题。优化线下帮办代办工作机制,为老年人、残疾人等特殊群体提供陪同办、代理办、优先办等服务。在高新区、产业园区等加强项目全流程帮办代办,结合实际建立专班服务、专员跟进等机制,及时解决项目推进中的难点问题。
(十二)丰富公共服务供给。在优化提升公共教育、劳动就业、医疗卫生、养老服务、托育服务、住房保障等领域公共服务的基础上,推动与企业和群众生产生活密切相关的水电气热、网络通信等公用事业领域高频办理的服务事项纳入政务服务中心、接入政务服务平台。推动公用事业领域有关单位从企业和群众视角梳理服务事项、优化办事流程,推进水电气热过户和不动产登记、水电气网报装和投资建设审批等关联事项跨领域集成办理。
(十三)拓展增值服务内容。依托线上线下政务服务渠道,打造定制化、套餐式、模块化的涉企服务“一类事”场景,为企业提供精准化、个性化的优质衍生服务。探索统筹行业协会、市场化专业服务机构等涉企服务资源,一站式提供政策推荐、咨询、解读、申报等政策服务,公证、合规指导、涉企纠纷调解等法律服务,融资担保、产业基金对接、上市培育等金融服务,人才认定、住房安居、资金补助等人才服务,科技企业培育、产学研对接等科创服务,外贸资源对接、报关退税咨询、汇率避险指导等国际贸易服务。
六、全面夯实政务服务工作基础
(十四)健全政务服务标准体系。加强政务服务标准总体设计,制定完善全国一体化政务服务平台和政务服务中心建设、12345热线运行等标准规范。健全政务服务事项基础标准,完善国家政务服务事项基本目录,推动同一政务服务事项受理条件、服务对象、办理流程、申请材料、法定办结时限等在全国范围内统一。编制集成办理“一件事”工作指引和办事指南,完善跨区域办事业务标准和操作规程。
(十五)强化政务服务制度供给。发挥法治引领和保障作用,加强国家层面政务服务领域立法研究。及时清理和修订与政务服务改革不相适应的行政法规、规章和行政规范性文件,强化相关业务领域制度保障,破解集成办、承诺办、跨域办、免申办等创新服务模式的制度障碍。完善数字化应用配套政策,保障电子证照和政务数据高效共享应用、电子档案单套归档等法律效力。
(十六)健全政务服务工作体系。推进国家、省、市、县、乡五级政务服务体系建设,健全一体联动、高效便捷、权责清晰的工作机制。加强各级政务服务窗口从业人员配备、管理、培训和考核,出台激励奖励措施,推进综合服务窗口人员统一配备和职业化发展。创新政务服务人才引进、培养、选拔和评价机制,持续提升干部队伍法治思维、服务意识和数字素养,强化政务服务专业化队伍建设。
七、保障措施
(十七)加强组织实施。各地区要强化省级统筹,围绕“高效办成一件事”合力攻坚,对列入重点事项清单的“一件事”要逐项制定工作方案,明确目标任务、改革措施和职责分工,确保取得实效。国务院各部门要强化条块联动,加强业务指导和数据共享支撑。国务院办公厅要加强统筹协调,开展试点示范,组织各地区各部门逐年推出一批“高效办成一件事”重点事项,推动政务服务持续提质增效。
(十八)加强宣传推广。采取多种形式做好“高效办成一件事”政策解读和舆论引导,充分调动地方各级政府和有关方面积极性,增强工作合力,狠抓工作落实。鼓励各地区从实际出发改革创新、大胆探索,力争重点领域、重点事项取得更大突破。及时总结行之有效的经验做法,在全国范围内复制推广,推动“一地创新、多地复用”。
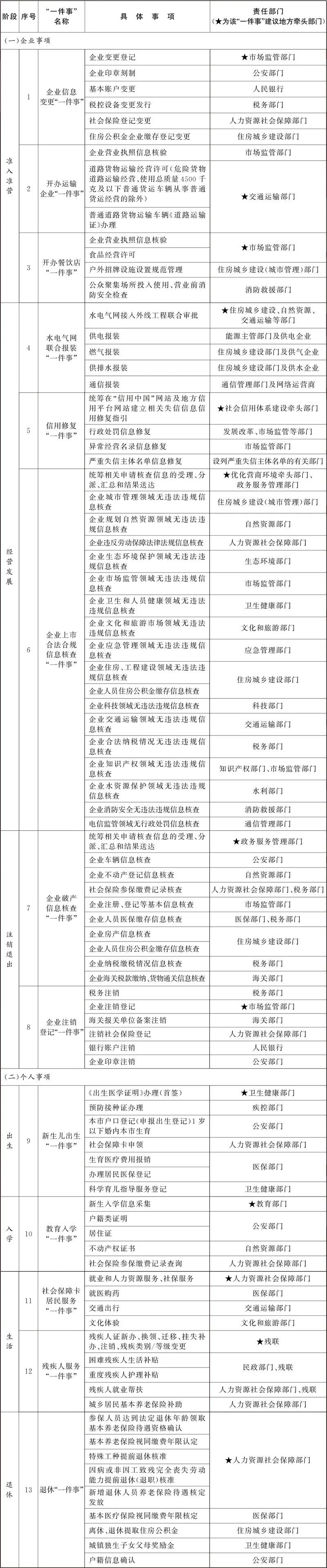
附件:“高效办成一件事”2024年度重点事项清单
国务院2024年1月9日
(此件公开发布)
附件
“高效办成一件事”2024年度重点事项清单

【未经授权,严禁转载!联系电话028-86968276】

优化服务,提升行政效率,