早听天下,速览热点。听众朋友们,早上好,今天是2024年1月7日,星期天。昨夜今晨发生这些大事,为你播报!

▷日前,中央军委印发通报,对9个全军军事训练先进单位和20名全军军事训练先进个人予以表彰。详情>>
▷今天全国多地加入“降温群聊”,从东北至华南一带都会出现2至8℃的降温,局地降幅可达10℃左右。详情>>
▷中国第三代自主超导量子计算机“本源悟空”6日上线运行,该量子计算机搭载72位自主超导量子芯片“悟空芯”,是目前中国最先进的可编程、可交付超导量子计算机。详情>>

中国第三代自主超导量子计算机“本源悟空”
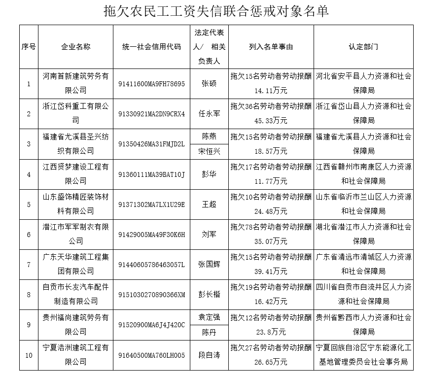
▷6日,人力资源和社会保障部公布一批拖欠农民工工资失信联合惩戒对象名单,10家欠薪失信企业被公布。

▷最高人民法院6日消息,2023年度人民法院十大案件当日发布,“牟林翰虐待罪案”“吴谢宇故意杀人、诈骗、买卖身份证件案”等入选。
▷近日,有博主发布视频称,一名男子孙某某自称中国留美博士,已流浪纽约街头16年,引发热议。5日,复旦大学美国校友会(纽约)确认流浪男子是复旦校友。
▷据“黑龙江发布”6日消息,1月5日,在2024中国冰雪旅游发展论坛上,吉尼斯世界纪录大中华地区首位认证官吴晓红宣布,哈尔滨冰雪大世界是世界上最大的冰雪主题乐园,荣获一项新的吉尼斯世界纪录称号。

2024年1月5日,在哈尔滨冰雪大世界园区,游客观看哈尔滨国际冰雪节开幕式上的无人机表演。新华社记者 王建威 摄

▷民航2024年将推动中美直航航班大幅增加。数据显示,中美定期直飞客运航班已增加至每周63班。详情>>
▷美国阿拉斯加航空公司一架客机5日起飞后不久在空中发生事故,随即紧急降落,未造成人员伤亡。随后美国联邦航空管理局下令各航空公司停飞共170多架波音737 MAX 9飞机。详情>>
▷以色列国防军发言人6日晚表示,巴勒斯坦伊斯兰抵抗运动(哈马斯)在加沙地带北部的军事力量已被瓦解。
▷据日本运输安全委员会6日消息,此前在羽田机场飞机相撞事故中日航客机的话音记录器已被找到并回收。详情>>
▷因地震对当地造成严重破坏,日本石川县进入紧急状态。另据日本气象厅发布,当地时间6日23时20分左右,日本石川县发生4.4级地震。详情>>
▷美国27个州的总检察长支持保留特朗普2024年总统选举党内初选的资格。这些总检察长敦促美国最高法院保留特朗普在科罗拉多州的参选资格,否则总统选举将“陷入混乱”。

▷为更好发挥国有资本经营预算的功能作用,国务院日前印发《关于进一步完善国有资本经营预算制度的意见》。围绕任务目标,明确了3方面重点改革措施。详情>>
▷交通运输部日前印发《自动驾驶汽车运输安全服务指南(试行)》,首次从国家政策层面明确智能网联汽车可以用于运输经营活动,为我国自动驾驶技术的商业化应用按下“加速键”。
▷日前,特斯拉(上海)有限公司、特斯拉汽车(北京)有限公司向国家市场监督管理总局备案了召回计划,召回存在安全隐患电动汽车数量超160万辆。
今天的《川观早8点》就到这里了,我们明天早上8点见。
【未经授权,严禁转载!联系电话028-86968276】
省监狱局陈荣 2024-01-07
听川观,知大事。
川观是我家 2024-01-07
川观早八点,读者好伙伴, 了解天下事,读听都方便!
擔心水 2024-01-07
这个“世界最大”有什么好处?联合国发不发牌牌?