川观新闻记者 杨艺茂
11月28日,记者从四川文化创意产业研究院获悉,第四届天府文创大赛暨红色文创大赛终评已于日前完成,来自高校、行业协会、文创联盟的评审专家对入围决赛的150件产品进行了评审,获奖名单于今日开启公示。
本届大赛设置了红色文创、熊猫文创、古蜀文创、天府文创、安逸文创5个主题赛道,分为文创实物产品、文创设计作品两大类,面向社会,广泛征集含有四川地域特色及红色元素的优秀文创作品,旨在彰显我省“天府之国、安逸四川、古蜀文明、熊猫家园”的文化魅力和红色基因。
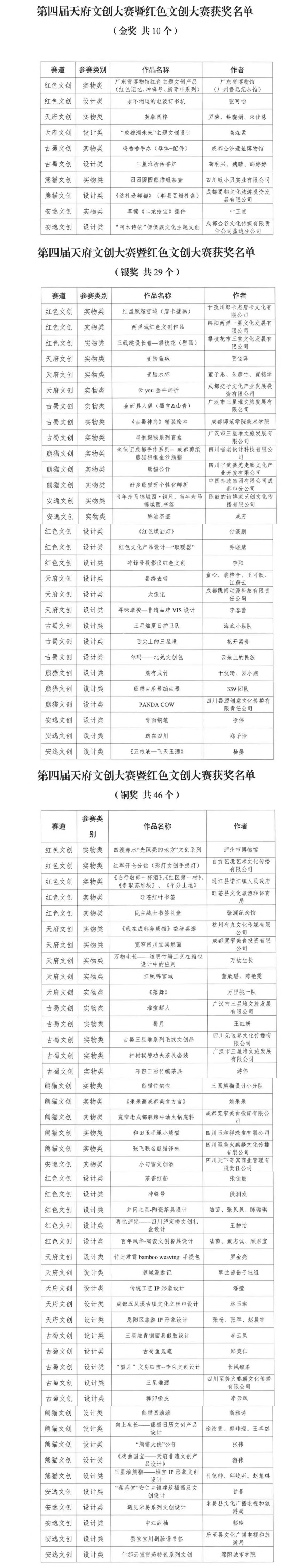
记者了解到,评审专家遵循“好中选优、宁缺毋滥”,公平、公正、公开的原则,按照评分细则,以“文化属性、工艺属性、视觉属性、创新属性、商业价值、示范属性”6个维度,对进入终评的作品进行了现场打分,最终评选出了金奖10个、银奖29个、铜奖46个、最佳人气奖10个及优秀奖若干。
部分获奖名单如下:

【未经授权,严禁转载!联系电话028-86968276】
