找工作的朋友看过来~
四川艺术职业学院
四川航天职业技术学院
四川航空股份有限公司
农业农村部成都沼气科学研究所
成都市泡桐树中学
正在公开招聘
快来看看有没有你感兴趣的岗位
四川艺术职业学院
一、招聘岗位
本次招聘均在四川艺术职业学院经批准设置的岗位内招聘,招聘名额为12名。


二、招聘对象、范围及基本条件
(一)招聘的对象及范围:
面向全国考核招聘符合《四川艺术职业学院2023年下半年公开考核招聘工作人员岗位和条件要求一览表》(详见上图)相关岗位条件要求和本公告其他要求的人员。报考者须在2023年8月31日(包括2023年8月31日)之前取得符合本公告条件要求的毕业证和学位证或专业技术职务资格证书。
报名时本单位的在编工作人员,不属本单位本次招聘对象范围。
(二)基本条件
1.报考者应同时具备以下条件:
(1)具有中华人民共和国国籍,热爱社会主义祖国,拥护中华人民共和国宪法,拥护中国共产党,遵纪守法,品行端正,有良好职业道德,爱岗敬业,事业心和责任感强,热爱艺术教育事业。
(2)身体健康,体检合格,能正常履行招聘岗位职责。
(3)具备本公告具体招聘岗位要求的条件和资格(详见上图)。其中,报考者本人有效学位证上的学位,应与拟报考岗位的“学历/学位”资格要求相符;报考者本人有效的毕业证所载学历和所获专业名称,应与拟报考岗位的“学历/学位”和“专业条件要求”两栏分别相符;专业技术职务资格证书所载职称必须与拟报考岗位“专业技术职务资格”一栏的职称条件要求相符。不符报考条件者,请勿报考,否则取消报考或聘用资格,责任由报考者自负。
(4)委培、定向毕业生,须征得原委培、定向单位同意。
(5)国家机关事业单位编制内工作人员报考者,须取得所在单位同意报考书面材料;中小学教师报考者,须征得县以上教育行政主管部门书面同意。
2.有下列情况之一者,不得报考:
(1)曾受过各类刑事处罚的;
(2)曾被开除公职的;
(3)有违法、违纪行为正在接受审查的;
(4)尚未解除党纪、政纪处分的;
(5)按照《事业单位公开招聘人员暂行规定》(原人事部6号令)和《四川省省属事业单位公开招聘工作人员实施细则(试行)》(川人发﹝2006﹞34号)的相关规定应当回避的;
(6)尚处于试用期内的新录用公务员;
(7)按照《关于加快推进失信被执行人信用监督、警示和惩戒机制建设的意见》规定,由人民法院通过司法程序认定的失信被执行人;
(8)法律法规等规定的其他不能报考事业单位的情形。
三、报名
本次考核招聘采用现场报名的方式。请报考者自行下载《四川艺术职业学院2023年下半年公开考核招聘工作人员报名登记表》,如实填写,双面打印。并在规定时间内本人前往四川艺术职业学院现场报名。
报名时请准确填写本人手机号码,并保持通讯畅通。因通讯不畅造成的后果,由报考人员自行负责。
报名时间:2023年12月8日(上午9:30-12:00,下午:13:00-16:00);
报名地点:成都市温江区和盛镇星艺大道366号四川艺术职业学院
联系人:吕老师 杨老师 028-61718014
四川航天职业技术学院
一、招聘岗位
根据工作需要,四川航天职业技术学院急需引进6-8名职业技能培训与考试、特种作业培训与考试等相关工作的业务主管,现面向社会公开招聘。
二、任职要求
1.有良好的职业道德和师德师风,爱岗敬业,事业心和责任感强,吃苦耐劳,身体健康;
2.热爱职业教育和培训行业,具有较好的市场洞察能力,人际交流能力强,善于表达和沟通,具有良好的团队合作精神,能接受不定期出差;
3.具有强烈的进取心,精力充沛,身体健康、品貌端正、乐观豁达,年龄不超过40周岁;
4.学历要求:大学本科及以上,专业不限;
5.从事过教育培训类工作者优先,有机械或电子类专业背景者、有驾驶证者及有人力资源公司相关工作经验者优先。
三、工作地址
四川省成都市龙泉驿区天生路155号四川航天职业技术学院
四川省德阳市广汉市航天大道155号四川航天职业技术学院
四、招聘流程
1.简历投递
2.简历筛选
3.综合面试
4.体检
5.提交无犯罪证明
6.录用
7.办理入职手续
五、简历投递
应聘者将《应聘人员登记表》、个人简历及相关证明材料(最高学历、学位、职称等证书、代表性工作业绩)扫描件发送至电子邮箱:sacvthr@163.com。邮件标题名称为:培训主管-姓名。资料收取截止时间:2023年12月15日18:00。
六、联系方式
1.地址:四川省成都市龙泉驿区天生路155号
2.联系电话:0838-5884111
3.工作内容请登录四川航天职业技术学院官网进入继续教育部网站了解。
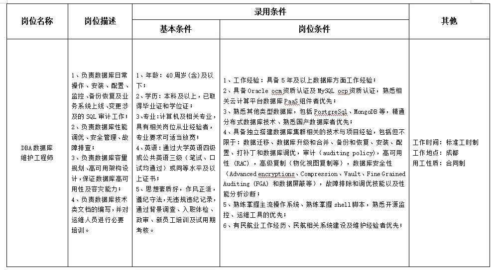
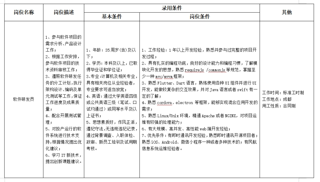
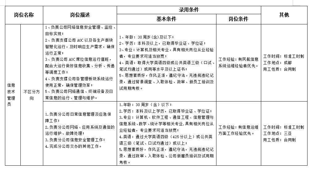
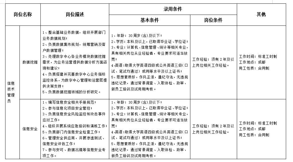
四川航空股份有限公司
一、招聘岗位




二、报名
简历中请务必注明个人常用手机号码(以便接收面试相关通知),同时请提供毕业证、学位证、英语证书。
三、注意事项
1.有意应聘者请先阅读《四川航空应聘者个人信息保护政策》,凡报名者即视作知悉并同意该政策。
2.招聘岗位与四川航空股份有限公司签订劳动合同,其中DBA数据库维护工程师按照成熟人才享受公司相应福利待遇,其他岗位按照新进员工享受公司相应福利待遇。
3.公司将在报名结束后进行简历筛选,根据报名情况及岗位需求择优通知面试,并通过川航招聘唯一官方短信平台:953783333告知应聘者招聘进程,应聘者参加公司统一面试、背景调查、体检、政审合格后,根据公司需求安排报到入职。
农业农村部成都沼气科学研究所
一、招聘岗位
根据科技创新事业发展需要,农业农村部成都沼气科学研究所发布2023年度第三批公开招聘工作人员公告:
招聘岗位详见《农业农村部成都沼气科学研究所2023年度第三批公开招聘岗位需求信息表》
二、招聘范围
(一)应届毕业生
2023年应届毕业生(不含委培生、定向生、部队院校毕业生),要求年龄不超过35周岁(1988年1月1日及以后出生),在校期间为非在职人员,已取得与最高学历对应的学历学位证书。
(二)社会在职人员
尚未办理就业(派遣)手续的国(境)外留学回国人员和博士后出站人员,要求年龄不超过40周岁(1983年1月1日及以后出生),其中,留学回国人员须提供能够认定本人留学人员身份和经历的相关证明材料,回国时间须满足留学服务中心有关政策要求。目前仍在读的留学人员和在站工作的博士后人员,可以参照上述人员报名应聘,于2023年12月底前提交认证或出站相关材料。
三、待遇条件
(一)高层次人才岗位、科研骨干岗位
1.符合条件的可纳入事业编制管理,享受事业单位人员相应薪酬待遇,另可享受科研奖励、成果转化奖励。
2.高层次人才到岗后,给予不少于200万元(五年)的稳定科研经费支持,并在科技资源配置、团队组建、研究生招生等方面给予优先支持。
3.科研骨干到岗后,给予不少于30万元(两年)的科研启动经费,并在科技资源配置、人员配备、研究生招生等方面给予相应支持。
4.提供周转性人才公寓。
5.积极争取国家和地方人才政策给予支持,协助申报各类人才项目。
(二)博士后岗位
1.享受与同等在职人员相同的薪酬待遇、科研奖励和成果转化奖励,另可享受国家、地方和中国农业科学院相关支持政策。
2.在站期间可申报评审高级职称,协助申请中国博士后基金、国家自然科学基金青年项目等科研项目。出站后报考研究所的,同等条件下优先聘用。
3.符合条件的可申请国家博士后人才计划、中国农业科学院“优农计划”等优秀博士后奖励补贴。
4.在站期间提供博士后公寓。
四、报名方式
(一)报名材料
报名者需提交以下材料:《农业农村部成都沼气科学研究所2023年度公开招聘人员报名登记表》;身份证(护照)、学历学位证书复印件;在校成绩单、学生证复印件;近五年公开发表的代表性论文、著作首页或封面复印件;近五年主持或参与的科研项目情况证明材料;获奖证明及能充分反映本人学术水平的相关材料复印件。博士后人员需提供期满答辩通过可自主择业证明(由博士后管理部门出具,要求写明进站时间及预计出站时间、是否符合所在单位出站条件、是否可以按时出站等相关内容)等有关材料的电子扫描件。
(二)报名截止时间
2023年11月30日前,请将报名材料发送至电子邮箱biomahr@caas.cn,邮件按照“姓名+申报岗位”格式命名,如“张某+厌氧微生物团队,科研骨干2:生化与分子微生物学”。超过截止日期提交的材料视为无效。
五、联系方式
通讯地址:四川省成都市武侯区人民南路四段13号农业农村部成都沼气科学研究所人事处
邮政编码:610041
招聘咨询邮箱:biomahr@caas.cn
联系人:饶老师 姜老师
电话:028-85230685
成都市泡桐树中学
一、招聘教师及人数
本部(应聘本部者请只向本部邮箱投递简历,请勿重复投递)

百仁分校(应聘百仁者请只向百仁邮箱投递简历,请勿重复投递)

二、招聘条件
(一)在职教师
1.爱党爱国,遵守国家法律法规,无违法违纪记录。
2.认同学校的办学理念和文化,拥有创新和开拓精神,善于沟通和合作,愿意服从学校工作安排调动。
3.初始学历本科及以上,具有二级教师及以上职称,具有相应学科高级中学教师资格证书。
4. 语文学科应具有二级甲等以上普通话证书,其它学科应具有二级乙等以上普通话证书。
5. 有省市区相关荣誉称号或省市区赛课获奖者优先。
(二)优秀应届毕业生
1.师德优良,热爱教育事业,热爱学生,有教育情怀和奉献精神。
2.认同学校的办学理念和文化,拥有创新和开拓精神,善于沟通和合作,愿意服从学校工作安排调动。
3.具有硕士学位及以上应届毕业生,特别优秀的部属院校的本科生适当放宽。
4.具有相应学科高级中学教师资格证书。
5.语文学科应具有二级甲等以上普通话证书,其它学科应具有二级乙等以上普通话证书。
(三)福利待遇
① 签订劳动合同,依法保障劳动者权益。
② 享有各级各类培训和学习机会。
③ 享受过节、生日、周年体检等福利。
三、报名登记
请将个人简历、学历证明、毕业证书、荣誉证书等相关材料的电子档资料发送至联系邮箱。本部、百仁分校请选择一个进行投递,请勿重复投递简历。
简历筛选结束,学校将打电话通知符合条件者来校参加面试。投递简历要求:请务必将邮件标题、简历文件名均以“学科+最终毕业院校+学历+姓名+应届/在职”命名。本部、百仁分校请选择一个进行投递,请勿重复投递简历。
简历投递从即日起至2023年11月21日18:00,简历投递结束后一周内通知面试。
四、联系方式
学校地址
本部:成都市青羊区同怡横街298号
百仁分校:成都市青羊区百仁东路百仁巷86号
电子邮箱
916638774@qq.com(本部)
137401705@qq.com(百仁)
联系电话
17708193615(本部 赵老师)
15501226371(百仁 王老师)
【未经授权,严禁转载!联系电话028-86968276】


为建设祖国招聘优秀人才、符合条件的人赶快报名吧!
职业学校要根据社会的需求来培养人才
千方百计扩大就业机会,公开公平公正选用人才
让优秀人才有用武之地!
入职心仪岗位!
广招天下英才!