川观新闻记者 樊邦平 制图/沈晓颖
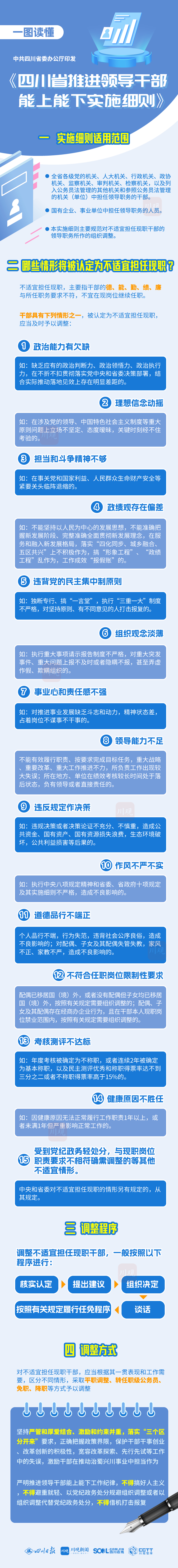
近日,省委办公厅印发了修订后的《四川省推进领导干部能上能下实施细则》,并发出通知,要求各地、各部门认真遵照执行。
《实施细则》坚持以习近平新时代中国特色社会主义思想为指导,贯彻新时代党的建设总要求和新时代党的组织路线,落实新时代好干部标准,着力解决不担当、不作为、乱作为等问题,主要规范对不适宜担任现职干部的领导职务所作的组织调整,推动形成能者上、优者奖、庸者下、劣者汰的用人导向和从政环境。
《实施细则》从政治能力、理想信念、斗争精神、政绩观、执行组织纪律、担当作为、能力素质、工作作风、道德品行等15个方面细化了40条具体情形,明确具有其中之一、被认定为不适宜担任现职的应当及时予以调整,并对组织调整的职责、程序等作出了规定。
干部的具体哪些情形将被认定为不适宜担任现职?不适宜担任现职的干部将受到哪些组织调整?对不适宜担任现职干部的调整程序又有哪些?让我们来一图读懂!

【未经授权,严禁转载!联系电话028-86968276】

担当作为
积极推进领导干部能上能下实施细则
组织纪律
政策很好,看怎样落实到位!
能上能下!
当领导应该是为人民服务的。