你所定义的美好生活是什么?
手冲咖啡x沙发
猫x清晨的阳光
深夜星空x老唱机
小熊饼干x亲子烘焙
海边冲浪x白色沙滩
「 」x 「 」 = 你定义的美好

川观新闻联手良木缘邀你一起来,
重新定义美好生活的含义,
绘制2021最富诗意的台历——
成都美好生活宝藏书!

2020年,我们一起经历了各种考验和磨难,对美好生活的向往更加强烈。即日起,川观新闻联合良木缘,启动2021美好生活向往节——手绘台历创意征集活动。活动不设门槛,只要你喜欢创作,就能参加我们的活动。网友可通过活动官方渠道川观新闻APP、良木缘微信公众号“良木缘GOODWOOD”上传作品,也可以将作品上传新浪微博并@良木缘咖啡官方账号参与活动。您就有机会将自己的画作、诗词、金句印制在我们的成都美好生活宝藏书上,最优秀的作品还能获得万元大奖。
川观新闻与良木缘跨界联名限量版手绘台历——成都美好生活宝藏书,还将在川观新闻积分商城上线,川观粉丝可以通过积分兑换该台历。另外,这些限量版台历还将在良木缘全省各家门店进行展示和派送。

听说喝咖啡和创作更配哦,有兴趣参加活动的小伙伴,可以到全省任意一家良木缘门店去捕捉一下灵感。

1998年在成都创立的良木缘,目前在全省已经有40余家门店。除了有高品质咖啡、也提供西餐简餐和精美甜品,特别适合休闲聚会。

良木缘一直是成都本土中高端咖啡厅的代表之一,也保留了不少四川人的青春记忆。良木缘还为川观新闻APP的粉丝们,准备了定制绘本和彩色铅笔,方便大家一边感受美好生活一边找寻创意灵感。
活动规则
1、以你所议定的美好生活为主题,创作手绘作品、诗词或经典短句。(作品必须为原创,若涉及抄袭引发的相关法律责任由作者承担)
2、作品需通过官方渠道(川观新闻APP、良木缘微信公众号、良木缘官方微博)上传报名。
3、作品上传时间为即日起至2020年12月1日。
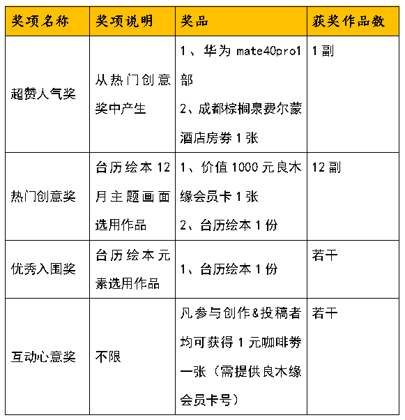
4、活动第二阶段将在川观新闻APP开设投票页面。最终通过网友投票+专家评审的方式评选出超赞人气奖、热门创意奖、优秀入围奖、互动心意奖获奖网友。
5、活动最终评选结果将在川观新闻APP公布。
奖品设置

本活动最终解释权归川观新闻所有
本文图片由良木缘提供
【未经授权,严禁转载!联系电话028-86968276】

携手同行
美美美
噫,结果出来没?
川观棒棒哒👍👍👍
你所定义的美好生活是什么
美好生活