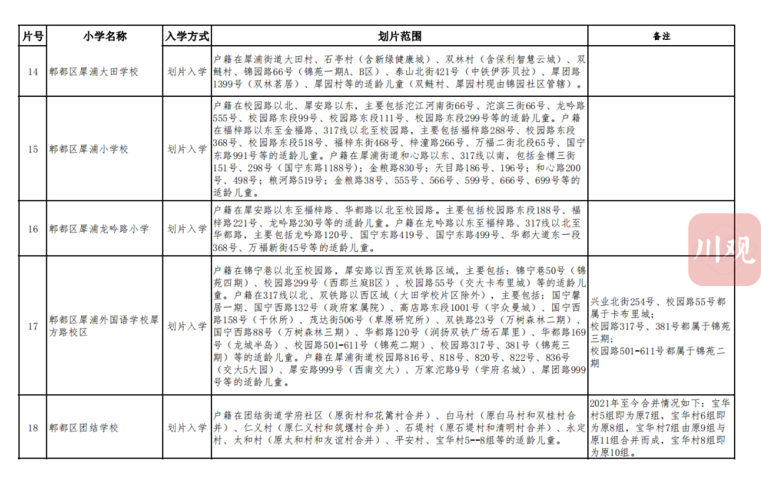
近日,成都部分区(市)县小学一年级新生入学划片范围公布,一起来看↓
成都东部新区

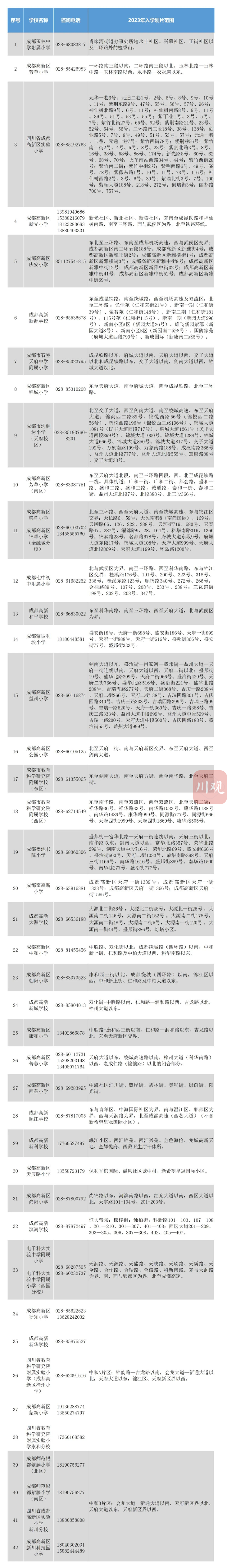
成都高新区

锦江区

青羊区
成都市青羊实验中学附属小学
划片范围涉及道路名称:贝森南北路、贝森路(双新南北路口至青羊大道)、清江中路单号(青羊大道至双新北路口)、贝双街、贝新巷、瑞联路单号(瑞南街口至青羊大道)、瑞联路双号(双新南路口至青羊大道)、优品街、青羊大道单号(成温高架路口至东坡路)、双新北路双号、瑞南街双号、苏坡东路单号、双新南路。
成都市石室联合中学蜀华分校
划片范围涉及道路名称:小南街西侧(包家巷以南)、文庙西街(小南街西侧)、文思巷、锦里西路、锦官桥滨河路、锦里滨河路、大石东路、大石东路右三巷、百花东路、芳邻路、文和路。
成都市文翁实验小学
划片范围涉及道路名称:文家正街、文家西街、兴业街、精城路、精诚街、文康路、文兴南路、文兴东路、文兴西路、文兴北路、盐井三路、文家大道(文康路以南)、文家路155号。
成都市草堂小学
划片范围涉及道路名称:浣花北路(双号)、浣花南路、青羊正街、青羊横街、一环路西一段、一环路西二段、青羊上街、望仙场、草堂东路、大石西路(双号)、百卉路、浣花滨河路、科联街、百花西路、浣锦路、浣锦滨河路、百花潭路(宝云庵)。
成都市石室联合成飞学校
划片范围涉及道路名称:经一路、经二路、经三路、经四路、经五路、纬一路、纬二路、纬四路、纬六路、纬七路、纬八路。
成都市东城根街小学
划片范围涉及道路名称:东城根下街、鹦哥巷、羊市巷、羊市街、横东城根街、老东城根街、青龙街、羊市北巷、东门街、槐树街、西马棚街、东马棚街、上半节巷、东二道街、西二道街、竹叶巷、焦家巷、西半节巷、过街楼街、横过街楼街、三道街、四道街、横四道街、红墙巷、西大街、长顺下街、上同仁路、观音阁前街(青羊区段)、西屠场街、千祥街、白下路、洛阳路、江汉路、王家塘巷、人民中路二段、守经街、署前街、青龙巷、西府南街、西府北街、八宝街、铁箍井街、武都路、正府街、福安巷、照壁巷、大福建营巷、小福建营巷、大井巷、同福巷、西玉龙街北侧、天成街、宁夏街、西城角巷、西城巷、庆宪街、树德里、树德巷、通锦桥路、灯笼街、灯笼巷、王家塘街、共和里、万和路、北较场西路、同心路、饮马河街。
成都市鼓楼小学
划片范围涉及道路名称:白丝街、红庙子街、梓潼街、鼓楼北三街、鼓楼北二街、鼓楼北一街、二巷子、玉带桥、忠烈祠东街、忠烈祠西街、东打铜街、北打铜街、鼓楼洞街、梵音寺、锣锅巷、光明巷、顺城大街、提督街、大墙东街、大墙西街、内姜街、三桂前街、鼓楼南街、古中寺街、三多里、永安街、太升南路、童子街、康庄街、马王庙街、兴隆街。
西南财经大学附属小学
青羊大道以东,二环路西一段、西二段以西,清江中路以南,家园南街以北。
划片范围涉及道路名称:二环路西一段、西二段单号,群康路、群和路、群益路、群宁路、家园南街6号、家园南街7号、光华村街、青羊大道18号、青羊大道98号、青羊大道188号、光华巷、清江中路单号(二环路口至青羊大道路口)。
成都市实验小学明道分校
划片范围涉及道路名称:成飞大道(日月大道以北)、广富路、黄土街、金辉路(万卉三路路口以北,西货站路以南)、清河二支路、清河一支路、清江路、万花三路、瑞联西路、同诚路、清漪街、敬业路、绿茵路、文光路、闻笛路、星灿街、逸霞路、西货站路(万卉三路以北,止于清水河)、腾飞大道、黄蹊街、万蕊街、文耀路、蝶飞路、叠彩路。
成都市浣花小学校
划片范围涉及道路名称:石人南路、石人南街、大庆路、磨底河沿街、清江东路北侧、石人东路、罗家碾街、磨底河沿巷、石人南路东巷、二环路西二段东侧(北起罗家碾街口,南至清江东路口)。
成都市回民小学
划片范围涉及道路名称:西华门街、金家坝街、横金家坝街、东城根上街、字库街、西皇城边街、东城根中街、五福街、人民西路、东城根南街、东御街、西御街、小河街、平安巷、陕西街(文翁路路口以东)、金盾路、忠孝巷、南灯巷、红照壁街、人民南路一段(青羊区段)。
成都市泡桐树小学绿舟分校
成飞大道以西、光华大道以南、绕城高速以东、江安河以北。
成都市双眼井小学
划片范围涉及道路名称:玉泉街、铜丝街、灶君庙街、鼓楼北四街、玉沙路(双号134—144号,单号165—205号)、太升北路(东通顺路口以南)、文武路、红石柱街、德盛路、拐枣树街、帘官公所街、兴禅寺街、方正街、金马街、楞伽庵街、金丝街、银丝街、白家塘街、白云寺街、通顺桥街、草市街、人民中路三段、正通顺街、北东街、新开寺街、卫民巷、大安西路、大安中路、西马道街、东马道街、珠宝街、文殊院街、文殊院巷、酱园公所街、五岳宫街、头福街、北大街(北东街以北)、大安西河滨路、东珠市街、西珠市街。
成都市泡桐树小学
划片范围涉及道路名称:多子巷、泡桐树街、商业街、实业街(青羊区段)、支矶石街。
成都市实验小学西区分校
成飞大道以东,光华大道以南、铁路线以西,青羊与武侯交界以北。
划片范围涉及道路名称:万寿四路19号、万寿四路36号、万寿四路39号、光华大道一段487号、光华大道一段579号、培风东街、培风东路361号、培风横街、培风路80号、培风路271号、培风路276号、万九路、光华南一路、光华南二路、光华南三路88号、光华南三路89号、光华东四路、光华东五路69号、光华东五路255号、光华东五路458号、光华东五路445号。
成都市金沙小学清波分校
划片范围涉及道路名称:金辉路96号、蜀鑫东路51号、蜀鑫东路88号、清波路75号、清波路385号、蜀鑫西二路275号、蜀鑫西二路276号、清涟路18号、清涟路27号、清波路533号。
成都市彩虹小学
划片范围涉及道路名称:上池正街、文庙前街、文庙西街(小南街东侧,门牌号小于106号)、南城塘坎街、锦里东路、锦里中路、文翁路、上池北街、上南大街、中南大街、上汪家拐街、下汪家拐街、君平街、君平巷、孟家巷、石室巷、横陕西街、半边桥南街、文庙后街、仁义巷、小西巷、小南街128号、陕西街214号、陕西街226号、陕西街266号、少城路(双号)。
成都市少城小学
划片范围涉及道路名称:蜀都大道(少城路北侧、金河路北侧、通惠门路北侧、十二桥路)、长顺上街、长顺中街、中同仁路、下同仁路、东胜街、西胜街、柿子巷、将军街、仁厚街、斌升街、桂花巷、黄瓦街、商业后街、长发街、奎星楼街、吉祥街、小通巷、栅子街、琴台路、民生里、二道桥街、井巷子、宽巷子、窄巷子。
成都市泡桐树小学境界分校
三环路以东,双新北路以西、苏坡西路以南,瑞联路以北。
划片范围涉及道路名称:双新北路西侧、苏坡西路南侧、东顺路、四威南路、四威北路、瑞联路北侧、贝森路(双新南北路路口以西)、青森街、西三环路三段(1004号—1070号)。
成都市胜西小学
划片范围涉及道路名称:方池街、蜀华街、横小南街、蜀都大道(金河路南侧、通惠门路南侧)、祠堂街、小南街西侧(包家巷以北)、包家巷。
成都市实验小学
划片范围涉及道路名称:西御河沿街、西二巷、九思巷、人民中路一段(后子门)、西玉龙街南侧、上升街、东二巷、东御河沿街、东华门街、上翔街、体育场路。
成都市花园(国际)小学
划片范围涉及道路名称:东坡路(瑞南街以东段)以南至清水河、青羊大道8号、家园南街1号、家园路9号、家园路17号、青羊大道29号、清风街66号、青羊大道3号。
成都市实验小学青华分校
划片范围涉及道路名称:新成温公路南侧、二环路内侧(西一段双号、二段双号)至清江路、青华路、草堂路、清江东路单号、草堂北路、草堂北西街、草堂北支路、青华北一街、青华北二街、清江南街、西岭路、澄江街、斜阳路、江村路、清邻街、书香街、鸣翠路、牧电路、牧电巷、牧电后街、浣花北路单号、含翠巷、草堂街。
成都市实验小学战旗分校
四川师范大学实验外国语学校
二环路西二段以西,清江中路以北,青羊大道以东,磨底河以南。
划片范围涉及道路名称:清溪西路、清溪南街、同德街、同盛路、同友路、同济街、双清北路、双清中路、双清南路、双吉街、双清巷、同善桥南街、同善桥东街、同善桥横街、战旗东路、锦屏路、锦屏西街、锦屏南路、锦屏路一巷、锦屏路二巷、锦西路、锦西巷、锦翠路、锦翠南路、锦翠北路、双锦路、双顺路、双顺南路、青羊大道(清江中路路口以北)东侧、二环路西二段(清江中路路口以北)。
成都市同辉(国际)学校
日月大道以南、光华大道以北、铁路线以西、光华北三路以东。
划片范围涉及道路名称:中坝街、培中路、培华路、光华东三路(光华北三路以东)、光华东一路(光华北三路以东)、同辉南路、光华北一路、光华北二路、光华大道一段北侧(光华北三路以东、铁路线以西)。
成都市胜西小学文兴分校
文康路以北、文祥路以西、绕城路以东、青羊与金牛温江交界以南。
划片范围涉及道路名称:土龙路、盐井一路、文家大道(文康路以北)、蛟龙大道一段、蛟龙大道二段、长江路、黄河路、南海路、高坎北一路、高坎南一路。
成都市新华路小学
划片范围涉及道路名称:育婴堂街、北书院街、七家巷、方正东街、玉沙路(双号2—118号,单号1—163号)、狮马路、小关庙街、小关庙后街、富德里、马镇街、东城拐街、石马巷、莹华寺街、福德街、太升北路(双号24—64号,单号23—55号)、狮子巷、大安东路、东通顺街、玉皇观街、红星路一段、小关庙巷、昭忠祠街(青羊区段)。
成都市实验小学文苑分校
划片范围涉及道路名称:石人西路、石人北路、石人正街、石人中巷、文苑路、清溪东路、石人西街、石人巷、磨底河横街、二环路西二段东侧(北止磨底河沿街、南至罗家碾街北口)。
成都市金沙小学
划片范围涉及道路名称:金泽路、金沙遗址路、金阳路、金鹏街、金栖路、金瓯路、金凤路、黄苑街、金祥路、龙栖路、清江西路、蜀风路、青羊大道207号、青羊大道209号、蜀辉路、蜀源路、龙嘴路、同怡横街、同怡路、西三环四段(内侧)、蜀金路、蜀采路。
成都市泡桐树小学西区分校
三环路(内侧)以东,瑞南街以西,瑞联路以南至清水河以北。
划片范围涉及道路名称:东坡路(瑞南街以西段)、东坡北一路、东坡北二路、东坡北三路、清影路、绿杨路、玉宇路、琼楼路、瑞星路、春晓路、瑞南街西侧、瑞联路南侧(东至瑞南街西侧,西至三环内侧)。
成都市草堂小学西区分校
清水河以东,三环路以西,金辉路以南(老成黄路),日月大道以北。
划片范围涉及道路名称:清水滨河路、金福北路、金福南路、金福路、蜀鑫路(金辉路以南)、蜀清路。
成都市东坡小学
苏坡桥西街以南,培风东路以北,三环路以西,铁路线以东。
划片范围涉及道路名称:月华路、中鹏路、中鹏西路、中鹏巷、苏坡中路、苏坡桥南街、光华大道一段57号、西三环路三段669号。
成都市花园(国际)小学清波校区
划片范围涉及道路名称:清波路77号、清波路388号、董家店路、蜀鑫路8号、清源二路151号、清源三路169号、清百路304号、清百路305号、清百西一路54号、清源二路126号、蜀鑫路51号。
成都市实验小学蕴雅校区
成飞大道以东、日月大道以北、万花三路以南、西货站路以西。
划片范围涉及道路名称:万花路、万花一路、万花二路、翔龙路、西货站路单号、日月大道单号、万花三路单号、成飞大道双号、西货站路207号、西货站路355号。
代招范围:西货站路312号(在西货站配套小学正式投入使用前,由成都市实验小学蕴雅校区代招)。
成都市实验小学尚雅校区
蜀江路以北,西三环路四段以西,青羊和金牛交界处以东及以南。
划片范围涉及道路名称:百瑞一路、百瑞二路、百仁一路、百仁二路、百仁三路。
成都市草堂小学子美校区
成都市泡桐树小学桐欣校区
划片范围涉及道路名称:光华西一路、光华西二路、光华西三路、光华西四路、光华东一路(光华北三路以西)、光华东二路、光华东三路(光华北三路以西)、光华北四路、光华北五路、光华北六路、光华北七路、光华北八路、光华北九路、导航路、成飞大道南段(日月大道以南、光华大道以北)。
成都市康河小学
成都市泡桐树小学桐乐校区
成温邛高速以南,绕城高速以西,江安河以北,青羊与温江交界以东(青羊区段)。
划片范围涉及道路名称:福运路、福庆路、五洲路、土龙路、乐安二巷、光润一路、光润二路、光耀三路、乐安一巷、乐平二路、乐平五路、乐平六路、文乐一路、文乐二路、文乐三路、光映三路。
代招范围:光耀二路316号、光耀二路381号、光耀二路396号(在该区域配套小学正式投入使用前,由成都市泡桐树小学桐乐校区和成都市康河小学代招)。
金牛区


武侯区

成华区

龙泉驿区

青白江区

其他乡镇小学划片范围

新都区
01西街小学
饮马河校区
(入学方式:单校划片)
西街、猫市巷、勤俭巷、上升街、桑园巷、三倒拐、福音巷、西街菜市巷、状元街100号以内、状元街五巷、桂湖中路、宝光大道圣谕亭巷口(宝光大道中段47号)至建设路口(宝光大道中段301号)单号、建设路、西横街、南街(上南街、下南街、外南街)、民生巷、北街、陕西一巷、陕西二巷、新中路、新中路四合居、光明巷、城隍庙巷、香园街、文星街、湖滨路、龙门街、原821厂和红光厂及永星厂在职职工子女、新桂华庭(金桂路85号)、竹韵新馆(宝光大道南段111号)、博海城(博海支路29号、博海路28号) 海伦国际(博海路83号、金福路15号)、桂湖名城(励志路一段68号)。
新城校区
(入学方式:单校划片)
大件路以东、蜀龙路以西、沱河以东、蜀龙路以东、学院路东段马超村居民,“芙蓉名城2期”至“英伦世家”止所围成区域内的各单位和新建楼盘的新迁入户;
涉及楼盘:渥嘉郡(金鹏路1号)、新城花园(马超西路1号)、英伦世家(香樟路33号或619号、蜀龙大道中段619号)、新都花园(马超西路9号、香城大道马超西路段255号)、金荷大厦 (马超西路299号)、新都花园2期(新园路66号)、香樟林1、2期(香樟路9号或69号、新园路359号或361号)、丹枫庭院(新园路199号或222号)、金冠华庭(新园路181号或260号)、中铁十三局(学院路东段289号)、一品雅居(学院路东段189号)、锦绣香城(清源路555号或609号、金鹏路589号)、 锦绣庭院(清源路514号)、雅舍河畔(金鹏路568号、新园路224号)、小城故事(马超西路18号、香城大道马超西路段186号、新园路168号)、香城名都(蓉都大道南一段333号)、公园峰景(清源路416号或418号)、烟草公司(马超西路6号、体苑路9号)、龙虎大厦(马超西路290号、香城大道马超西路段312号)、神仙树小区(蓉都大道南2段19号、响水路19号)、金香领邸(鹏北路67号、清源路466号、五四街186号或255号)、芙蓉名城2期(马超西路2号 、蜀龙大道中段801号或833号)、芙蓉名城3期(清源路300号)、马超社区适龄儿童(桂水路46号)、清源路517号。
02谕亭小学
本部
(入学方式:单校划片)
东街、谕亭巷、大北街、紫瑞街(单号1——215号,双号2——180号)、五四小区、南河路、东环路、桂湖东路、新泰西路(大件路以西)、宝光大道中段(双号2——120号,单号1——45号)、宝光大道北段(双号2——170号,单号1——21号)、新加坡商业街(旭桂街、旭桂后街)、南街(上南街、下南街、外南街、丰收湾、南亭巷)、电子两厂(永星、旭光在职职工子女)、北新路(340号、372号、374号、396号、434号、442号、289号)。
毗河校区
(入学方式:单校划片)
新都街道蓉都大道以东、育英路以西、毗河以北,工业大道以南区域(含区域内桂林村1.2.5组、沱江村、团结社区的原村社村民);以及蓉都大道与蜀龙大道之间,学院路东段以南、工业大道以西区域(即:丽水金都、翰香府、爱立方、翠叠湾楼盘所处区域);香域中央、缤纷翠微湖、交大101栋、交大香洲半岛、双河鹭岛、万科双水岸、堤亚纳河谷、澳洲湾、三佳悦都、香满(悦)庭、百郦锦城。
叠秀校区
(入学方式:单校划片)
蜀龙路以东三河街道回龙、二台子拆迁安置小区及地界内拉斐公馆、拉斐云邸、保利紫荆花语、中洲白鹭郡、中洲公园蓝湖郡。
03新新路小学
(入学方式:单校划片)
新新街、新军路、新广路、铭章路、状元街(100号后)、菜市坝(一巷、二巷)、宝光大道(建设路口至邮电大厦止、建设路口至谕亭巷口双号)、西环路、公园路、桂湖西路、新成路、冶金机械厂、玖源公司、成都市医学院第一附属医院、油缸厂、成铁技校、如意大道、火车站、西北社区1-11组(包括北新路所属西北社区部分)、六二四研究所、恒大御府、奥园棠玥府、桂湖正荣府。
04香城小学
(入学方式:单校划片)
新城区蜀龙路以东、饮马河东段以南、绕城大道东一段以西、工业大道东段以北范围内:
1.正住户口在新城区以下生活小区的适龄儿童:维也纳花园、北欧印象、新都国际广场、汉嘉国际、东骏湖景湾、水沐天城、川音嘉苑、缤纷时代广场、叠香庄园、领地悦府、汇景花园、旭辉天樾花园、旭辉恒基江与山、万和小区、亲和居、邻水园、邻亲园、邻和园。
2.正式居住在香城小学附近居住的各村社适龄儿童。
05兴乐路小学
(入学方式:单校划片)
1.新都大道以南,饮马河以北,蜀龙路以东,绕城大道东一段以西范围内;户籍地址在新都街道以下小区的适龄儿童:天府香城、状元府邸、芙蓉名城A区、橄榄郡、天香苑、北城一号、御城、邑品天都、旺府豪庭、富豪尚都、富豪公馆二期、红星小区(一期、二期、红星逸园)、九街广场、万千城、九境堂、星都荟、水岸风景、雍锦府。
2.户籍地址在新泰东路以北,金光路以南,大件路以东的以下楼盘及附近村社适龄儿童(含五四社区、汇景新城、七一广场)。
06繁江小学
(入学方式:单校划片)
东至外东街双号76号,南至外南街单号147号(原电工厂新工房),双号130号,西至外西街158号(新繁水厂),以及繁清路沿线1——131号(原新世纪酒店)至白鹤街8号止。2013年新增招生范围为以繁清路新世纪酒店为起点沿繁清路——老成彭路至清白江大桥东侧的原高墙村、李园村、清白街村。
07桂湖小学
(入学方式:单校划片)
新都街道宝光村、三王村、督桥村、五里村、高架村、封赐村、福缘村、新东村、新水村、城守村、甘露村、茶店村、璧山村、天官村、五四街以北、蓉都大道钟楼以北、蓉都大道北段延伸段(钟楼到龙虎口子)。宝光大道北段单号111号以北(111号以上的大号)、双号172号以北(174号以上的大号)、新光路、北新路、文家一巷、文家二巷。
涉及楼盘:龙家湾小区、新筑小区、格林春天、7080小区、紫瑞二区、城邦、宜峰、信地兰卡威、尚城逸品、圣桦公馆、香城蓉园、思学院智能村。
08桂林小学
(入学方式:单校划片)
1.户籍所在地为原新都镇五四村(蓉都大道南一段),正因村、同仁村、高桥村、红星村、黄河村、泗义村、崇义村、马超村、君跃村,以及在桂林小学附近居住的原肖林村、静安村、板桥村的一部分。
2.大件路以东,新都大道以北(含思学苑、学府苑、学邻名苑、学府雅座、我的大学、友盛幸福居、友盛上都、鲜花居、成怡嘉苑、香榭澜郡)。
3.金光路、新泰东路、新都大道8号、新都大道85号、新都区格致路99号、新都区鸿运大道580号。
09天元小学
(入学方式:单校划片)
村(社区)、辖区:双慈村、瓦店社区、五桂村、新桥村以及蓉都大道以西、学院路以南,工业大道以北的所有居民。
楼盘、小区:溪桥苑、泽瀚峰景、经典魅力、巨获苑、桂景花城、天骄府、我的巷子、雅丽园、公安局家属区、天然气公司生活区、电力大厦生活区、玲珑府、昊天苑、胜和世家、博雅桂湖郡、时代名邸、长征机床厂生活区、蓝山晓筑、南颐公馆、上锦康城、龙腾府、艺术学校、欣元医院、新桂苑、竹苑、麦田国际社区、格林城市花园、新派客、天府香城印象等。
10汉城小学
(入学方式:单校划片)
1.户籍所在地为新都镇毗桥村、毗河村、团结村、天元村、汉城村、燕塘村;
2.户籍所在地为原桂林村、万和村,现居住地为锦水苑小区(新都区兴城大道955号)、汉城小区(新都区兴城大道1068号)、汉城3期(新都区宝光大道南段888号);
3.户籍所在地为天元小区(新都区天勤路61号、66号)、天元小区3期:成都市新都区汉学路188号、燕塘小区(新都区燕兴路63号、66号);
4.户籍所在地为香洲南亭(新都区工业大道西段130号、131号)、国光揽悦(新都区天缘路三段443号)、富力桃园(新都区新城大道755号、777号)、雄飞北尚(新都区炬光路222号)、传化国际(新都区物流大道666号);
5.户籍所在地为工业大道以南,蓉都大道以西的新都镇居民。
11龙虎小学
(入学方式:单校划片)
新都区新都街道龙虎村(原龙虎村、庆元村)、寂光村(原寂光村,褚家村)、白店村(原白店村,店南村)、桥楼村(原礼拜村,桥楼村)、永兴场镇社区(原龙虎场社区,桂溪村,永兴村)、朱王村。
12木兰小学
中心校区
(入学方式:单校划片)
门坎坡社区1——5组、7——9组、12、13组(原共和社区1——7组、原木兰场社区1——8组)、清水塘社区1——4组、6——10组、13组(原十里社区1——14组、原天宫社区6组)、农和社区1——9组(原农和社区1——15组)、农和小区、芦竹苑小区、同兴小区、客家新村(长林路、和平街、文卫街、长林路1——3巷、文卫街1——4巷、文化西街)、长林路南段、同兴街、木兰街(起点至北支一渠)、文化街、文化二街、文化横街、文化街1——2巷、同兴东1——2巷、同兴横街、广达路。
梁胜校区(香城小学木兰分校)
(入学方式:单校划片)
狮子社区1——10组(原狮子社区1——12组)、梁胜社区1——8组(原梁胜社区1——10组)、木锦新城、狮子湖、湖心岛、隆胜路、木锦大道、狮子湖路、香岸北路、观湖路、香岸南路、香岸东路、香岸西路、香岸中路、滨湖路、滨湖东路、滨湖西路、滨湖中路、滨湖祥瑞街。
13石板滩小学
中心校区
(入学方式:单校划片)
仁和场社区、金三角社区、五一村、航纬村、东风社区2、3、6组、合兴场社区1——5组。
解放校区
(入学方式:单校划片)
解放村、双谊村。
合兴校区
(入学方式:单校划片)
合兴场社区6——12组、兴宁村、石林村。
14泰兴小学
中心校区
(入学方式:单校划片)
以成金青快速路为界,成金青快速路以东的新店子社区、高筒社区、观东社区、观西社区、杨河社区、议团社区、泰兴社区部分(原美泉村、凉水村部分),楼盘:成都一镇、泰兴里、锦泰河畔。
二小校区
(入学方式:单校划片)
以成金青快速路为界,成金青快速路以西的普河社区、泰兴社区部分(原张庵村、凉水村部分及七一村),楼盘:白鹤一号、恒大上林苑。
15三河小学
(入学方式:单校划片)
三河花园社区、江陵路社区、互助社区部分(绕城路外部分)内本地适龄儿童,具体招收范围为:三河街区、二江村、爱国村、花园村、互助村部分、大东村部分(蜀龙路靠街区侧未征地拆迁户)、万科金域缇香、万科缇香荟、江陵半岛、佳乐国际4期、人民的公园、海峡茶城、莱茵北郡、三合嘉苑、爵领欧城、香城河畔、金河湾小区、花园小区、广揽上居、保峰玖著、保锋覌香岸、恒大滨河左岸、兴云雅筑、香荷名居、双江大院、锦绣前程等楼盘。
16马家小学
(入学方式:单校划片)
马家骊园村、升庵村、锦城村、石坝社区、林泉社区、双龙村、北星村、金色家园、泽瀚壹景、壹品檀。
17军屯小学
(入学方式:单校划片)
新都区军屯镇所辖文昌社区、深水社区、郭家村、清江村(原:郭家村、文昌社区、东岳村、雷大村、深水社区、静平村、升平村、五灵村、白碾村)。
18新民小学
(入学方式:单校划片)
军屯镇新民社区、禾登社区、高祖社区、护国村、华严村、东林村、九堰村、金牛村、石庵村、天星村(即原新民与原河屯所辖村社)。
19东湖小学
(入学方式:单校划片)
原新农乡所辖全部村社(梁家村、花牌村、兴堰村、白壁村、黄泥村、蓟家村、世丰村、高院村、五显村、汪家村、安顺村、两河村、仰山村、程家村、天君村、青石村、青丰村)、新繁镇外东街及农民街、东湖上景楼盘(外东街9号)、锦绣水岸楼盘(滨江东路285号)及滨江东路、东湖郡楼盘(书院横街77号)、龙湖尚城楼盘、蜀尚雅筑楼盘(新都区新繁街道东环路147号)原清白乡高墙村部分、新繁街道澜木社区、新民镇东林村部分、博钰小区(北一环路206号)。
20柏水学校
(入学方式:单校划片)
原斑竹园镇柏水片区所属的踏水村(自愿:也可到旃檀小学就读)、原白云村(除1、2、3、7、8社(注:现廖家湾社区8、9、10、14、15))、原安乐村(注:现安桥村12——16组或原安桥村16——23组)、现华桂村(原大夫村、华藏村、石佛村)、现柏水村(原金花村、原柏水村(除1、2、3、7、8社))。
21斑竹园小学
(入学方式:单校划片)
忠义社区、公益社区、顺江村、鸦雀口社区(含以下楼盘:明新国际、云水涧、斑竹欣园、东紫园、紫蕊园、丰收小区、交大云堤、维罗纳商业小区、北领锋尚、毗河雅园、竹园丽都、水韵兰亭)。
22竹友小学
(入学方式:单校划片)
安桥村(原雷家村)、福田社区(原福田村、青龙村)、竹友社区(原雍家村、红顺村)、楠木社区(原迴南村、檀木村)、金和社区(原金文社区、仁和村、永乐村)、三河村。
23大丰小学
(入学方式:单校划片)
克拉玛依、新油乐园、天府石油乐园、亲河名居A区、亲河名居B区、亲河名居C区、亲河美地、亲河名居·荣煜、丰庭苑、翔宇榜样、常青藤一期、常青藤二期、常青藤三期、天晨·花溪碧、北庭香澜郡、高堆小区、新丰嘉苑、花满庭二期(北区)、汇融生活广场、方营小区、听蓝时光、晓初公寓、三元大道78号、三元大道3号、崇义桥南街182号、皇花街85号、皇花街107号院、皇花街102号院、崇义桥南街162号、花都大道850号、皇花街1号院、皇花街2号院、汇伦小区、华丰园小区、德新公寓、丰和日丽1、2期、茂苑小区、北庭春天、北延风景、嘉美华凯一、二、四期、鑫汇丰A区、丰和日丽三期、嘉美华凯三期、大丰小学(宿舍)、农行小院、圣迈德广场、冶金技校、道班、崇义桥街142号、仓库(宿舍)、塔西南小区、红旗商业街30号、红旗商业街45号、鑫汇丰B区、第三人民医院(宿舍)、新街50号、博雅丽景、怡欣苑、红湖公园城、成博小区、北庭阳光、三阳郡都、丰怡阳光、金丰苑、双林社区全部、王桥社区全部、鑫华社区(原华美社区)。
24龙桥小学
中心校区
(入学方式:单校划片)
毗河以南:渭水社区、普文社区、新龙桥社区(龙桥大桥以南)。
鱼龙校区
(入学方式:单校划片)
毗河以北:青桥村、杏桂村、水云村、瑞云社区、新龙桥社区(龙桥大桥以北)。
25龙安小学
中心校区
(入学方式:单校划片)
繁花社区(原太平村(含列维士路、家兴路)、花红村)、民安村(原安全村、民印村)、龙毅村、同裕村(原韦石村4、5、6、8——20组),同心村7——12组(原10——17组)、龙安社区荣军路。
严家桥校区
(入学方式:单校划片)
同裕村(原韦石村1、2、3、7组)、同心村1——6组(原1——9、18组)、锦河村(原海源村)、清镇村、蟆(蟇)水村(原友助村、凤凰村)、龙安社区桥南街、桥北街。
26清白小学
(入学方式:单校划片)
新繁街道老成彭路(繁清路、繁崇路一线)以西户籍,包含:同盟村、大墓山村、金龙社区、崇光社区、原倡义村、清白街村(1、2组及8、9组的成彭路以西部分)以及社区内相对应街道(金龙街、天星街、白鹤街、外西街、观鹤巷、繁清路单号、繁崇路双号、繁川家具大道、新力路、双忠路、水利巷)、楼盘(美林国际、和瑞里、和瑞锦府、峰瑞新天地、欧尚花园)。
27清流学校
(入学方式:单校划片)
新都区清流镇所属均田村、黄龙村、九龙村、飞石村、三尺村、翠云村、广泉村。
28高宁学校
繁江小学高宁分校
(入学方式:单校划片)
新繁镇新石村、锦源村(原:公毅村、锦水村、曲水村、石云村、通联村、新庞村、广济村、宁河村)。
29利济学校
(入学方式:单校划片)
成都市新都区清流镇顺河社区(原顺河村、界牌村)、柳泉社区(原柳泉村、同义村)、水梨社区(原水梨村)。
30西航学校
(入学方式:单校划片)
西北社区
31石犀小学
(入学方式:单校划片)
北新干线以西,赵家寺路以东,大天路以北的地区;赵家寺路以西,方元路以东,大天路以北,九道堰以南的地区;赵家社区。其中包括:
1.成都市新都区大丰赵家寺路99号(九形道);
2.成都市新都区大丰赵家寺路55号(润禾花园);
3.成都市新都区大丰花都大道638号、438号(北部桂庭);
4.成都市新都区大丰大成路北段33号、成都市新都区大丰大天路489号(福地广场);
5.成都市新都区大丰花都大道318号(交大数字三区);
6.成都市新都区甫家坝路37号(龙湖天钜);
7.成都市新都区大丰方营路555号(达令港);
8.成都市新都区大丰大成路333号、詹家湾路2号(北新润苑);
9.成都市新都区大丰赵家寺路386号(保利春天花语);
10.成都市新都区大丰敬成路501号(圣采泊尚);
11.成都市新都区大丰镇新水碾路508号(听蓝湾二期);
12.成都市新都区大丰金新路1138号、赵家寺路890号(锦丰新城B区);
13.成都市新都区蚕丛路666号(锦丰新城C区);
14.新都区大丰镇赵家村;
15.成都市新都区大丰仁爱路222号(璟云庭)。
32蜀龙学校
(入学方式:单校划片)
蜀龙大道南段以西保利198区域和互助社区部分(绕城内部分)。
33旃檀小学
东区
(入学方式:单校划片)
户籍在原斑竹园镇杨柳村、杨柳小区、旃檀村、踏水村、柏水村(1、2、3、7、8队)、白云村(1、2、3、7、8队)、源上湾、盛世香河、合能珍宝锦城、锦悦北府、和成峰景道5号的适龄儿童。
西区
(入学方式:单校划片)
户籍在斑竹园镇大江社区(原丰收和新华)的适龄儿童;竹韵大道以东、新竹大道以北、毗河以南区域楼盘的适龄儿童;北欧一期、北欧二期、翡翠湾、琨御府、奥园玖俪湾。
34北星小学
(入学方式:单校划片)
北星大道以东的大丰区域(保利城一期、保利城二期、保利城三期、保利爱尚里、保利中央郡A区、保利中央郡B区、钰邸华府、蓝光花满兰庭北区、蓝光花满兰庭南区、凤凰山一号、北延新居A区、北延新居B区、北延新居C区、北延新居D区、绿地城、城北优品道、尚林花园、家益凤凰富居、万科润园、龙湖粼云上府、人居悦云庭等)。
35蚕丛路小学
(入学方式:单校划片)
方元路以东,赵家寺路以西,九道堰以北的地区;蓉北路以东,方元路以西,敬成路以北的地区(大峰景、新神风·金牛座、开元国际、时代锦翠、汇融悉尼湾、北新国际、兴想花园、锦丰新城A区、龙湖·听蓝湾1期、美好小区、幸福苑、三元·华美小区、金隅上城郡)。
36锦门小学
本部
(入学方式:单校划片)
毗河苑A——C区、龙伏花园、润扬观澜鹭岛1——3期、朗诗观山樾、万科五龙山九墅、万科五龙山九溪、万科五龙山别墅凝晖门、五龙家园A、B、C区、万科翡翠郡、万科五龙山璞院、万科五龙山蓝山别墅、荣盛香堤荣府、溪树湾汇景丽苑、佳乐国际1——3期,朗诗等楼盘。
东校区
(入学方式:单校划片)
长林小区、长林社区1——6组(原长林社区1——9组)、宁溪社区1——10组(原分水社区1——9组、永宁社区1——9组)、清水塘社区5、11、12组、14——17组(原天宫社区1——5组和7——13组)、石马社区1——9组(原石马社区1——13组)、门坎坡社区6、10、11组(原共和社区8——11组)、天旭逸城、三木大道五段、聚缘路、长林路北段、韩娥路、共和街。
金兰路校区
(入学方式:单校划片)
人才公寓(长岛荟城)、雍景府、韩娥社区(1——11组)(原宫王社区1——9组、江西社区1——8组)、木兰社区1——17组(原木兰社区1——11组、红石社区1——8组)、金兰路、金兰北路、金兰西路、金兰东路、金兰南路、金溪岸路、木溪正街、木溪北街、木溪南街、木溪中街。
37南丰小学
(入学方式:单校划片)
大天路、丰安路以南,北星大道一段以西的全部地区。
皇花社区3——8组、南丰大道1——400号(包含碧水锦楼、丰桥苑、旭光小区、晨光小区)、蓉北路一段1——203号(包含大丰中学、丰泽苑1期)、铁路社区1——4组、南丰大道单号177——493号、南丰大道双号402——726号(包含蜜立方、玺悦城、隆城丽都、幸福里)、镇沙桥街、凤凰傲城1期2期、南丰小筑、甫家社区1——7组、保利大都汇1——4期、大成路南段690号(南丰花园)、南丰花园A区B区、鲜花大院、北城首座、北新上锦1期2期、香樾府、方营社区7、8社、丰泽苑2期、沪丰领地、民生新干线、博雅新城A——E区、高堆社区1——3组、凯旋东岸、优品道珑苑、凯旋公馆、花满庭二期南区、盛世名城。
38悦动新城学校
(入学方式:单校划片)
石板滩集体村、兴城村、土城村、兴胜村、东风村1、4、5组、和悦嘉苑(银滩路92号)、外滩逸景(七里坝路85号)、客家新居、东风佳苑二期(兴业大道四段365号)。
39教科院附属小学
(入学方式:单校划片)
电子路段、学院路西段(一环路)以北、宝光大道南段(川陕路)以东、蓉都大道以西(除海伦国际、博海城、桂湖名城三楼盘)的全部区域(包括小区:新神风八座、万家和家园、富城花园、生态庭院、晨光小区、天府小区、金都小区、天元山庄、原野庄园、绿洲庄园、宝光大道南段319号院、天香苑、天缘路1段190号院、鑫园等);金芙蓉大道一段以东、香城大道华桂路段以北教科院附小招生区域(包括小区:红树林小区、五桂小区)。
温江区

双流区

郫都区





新津区

简阳市



都江堰市

邛崃市



金堂县

蒲江县

彭州市

四川天府新区
一、学区划分
新区共划分为11个小学学区。
(一)A学区(华阳片区)
梓州大道以西,沈阳路从梓州大道交叉口至锦江河交叉口段以北,锦江河从沈阳路交叉口至武汉路交叉口段以西,武汉路从锦江河交叉口至剑南大道交叉口段以北,剑南大道以东的四川天府新区辖区。
该学区学校(16所)
四川天府新区第三小学
四川天府新区第四小学
四川天府新区第五小学
四川天府新区第十小学
四川天府新区第十二小学
四川天府新区实验小学
四川天府新区广都小学
四川天府新区华阳实验小学
四川天府新区华阳实验小学(西区)
四川天府新区华阳小学
四川天府新区南湖小学
四川天府新区南湖小学(北区)
四川天府新区锦江小学
四川天府新区华阳中学附属小学
四川天府新区第三中学附属小学
四川天府新区美岸小学
(二)C学区
梓州大道从沈阳路交叉口至通州路交叉口段以西,通州路从梓州大道交叉口至广州路交叉口段以西,广州路从通州路交叉口至益州大道交叉口段以北,益州大道从广州路交叉口至武汉路交叉口段以东,武汉路从益州大道交叉口至锦江河交叉口段以北,锦江河从武汉路交叉口至沈阳路交叉口段以东,沈阳路从锦江河交叉口至梓州大道交叉口段以南的区域。
该学区学校(4所)
四川天府新区第八中学(小学部)
四川天府新区第七小学
四川天府新区第八小学
四川天府新区元音小学
(三)D学区(万安、白沙片区)
万安街道辖区和新兴街道辖区内原白沙街道所辖区域。
该学区学校(5所)
四川天府新区第三中学(小学部)
四川天府新区第二小学
四川天府新区第六小学校
四川天府新区万安小学
四川天府新区白沙小学
(四)E学区
梦溪路从通州路交叉口至保水南四街交叉口段以西,保水南四街从梦溪路交叉口至梓州大道交叉口段以南,梓州大道从保水南四街交叉口至科学城北路交叉口段以西,科学城北路从梓州大道交叉口至科慧路交叉口段以南,科慧路从科学城北路交叉口至科学城中路交叉口段以西,科学城中路从科慧路交叉口至鹿溪河交叉口段以北,鹿溪河从科学城中路交叉口至科学城北路交叉口段以东,科学城北路从鹿溪河交叉口至天府大道交叉口段以南,天府大道从科学城北路交叉口至广州路交叉口段以东,广州路从天府大道交叉口至梦溪路交叉口段以东的区域。
该学区学校(2所)
四川天府新区十一学校(小学部)
四川天府新区第一小学
(五)F学区(正兴片区)
正兴街道辖区内,东至C、E学区边界线,南至辖区边界线,西至辖区边界线,北至A学区边界线的区域。
该学区学校(1所)
四川天府新区正兴小学
(六)G学区(兴隆片区)
兴隆街道辖区内,东至辖区边界线,南至辖区边界线,西至C、E学区边界线,北至辖区边界线的区域。
该学区学校(2所)
四川天府新区教育科学研究院附属小学
四川天府新区教育科学研究院附属小学(西区)
(七)H学区(煎茶片区)
煎茶街道辖区内,东至辖区边界线,南至辖区边界线,西至辖区边界线,北至辖区边界线和E学区边界线的区域。
该学区学校(1所)
四川天府新区煎茶小学
(八)K学区(原新兴片区)
新兴街道辖区内的原新兴街道所辖区域。
该学区学校(2所)
四川天府新区新兴中学附属小学
四川天府新区新兴小学
(九)L学区(永兴片区)
永兴街道辖区。
该学区学校(2所)
四川天府新区永兴小学
四川天府新区三星小学
(十)M学区(籍田片区)
籍田街道辖区。
该学区学校(2所)
四川天府新区籍田小学
四川天府新区大林小学
(十一)N学区(太平片区)
太平街道辖区。
该学区学校(2所)
四川天府新区太平小学
四川天府新区合江小学
二、设置过渡区
(一)华阳过渡区
华阳街道辖区梓州大道以东的区域,该区域户籍适龄儿童可在A、C、D三个学区中选择一个入学。
(二)新兴过渡区
1.新兴街道东风渠以南区域,该区域户籍适龄儿童可在D、N两个学区中选择一个入学。
2.新兴街道井坝村1组、2组、3组、4组,该区域户籍适龄儿童可在D、K两个学区中选择一个入学。
(三)煎茶过渡区
煎茶街道鸿湘村,该区域户籍适龄儿童可在H、M两个学区中选择一个入学。
(四)永兴过渡区
永兴街道龙星村,该区域户籍适龄儿童可在L、M两个学区中选择一个入学。
附:四川天府新区2023年小学学区地图

崇州市

【未经授权,严禁转载!联系电话028-86968276】

合理安排师资力量
读书是一件很重要的事情。
家长必看
加强基层基础教育
统筹兼顾
方便新生家长查询