宜宾观察 侯晓梅 川观新闻记者 宁宁
4月28日,宜宾市文化广播电视和旅游局举办“五一”假期促消费和文旅安全生产媒体通气会,正式启动“浪漫江之头·安逸游宜宾”系列文旅促消费活动。
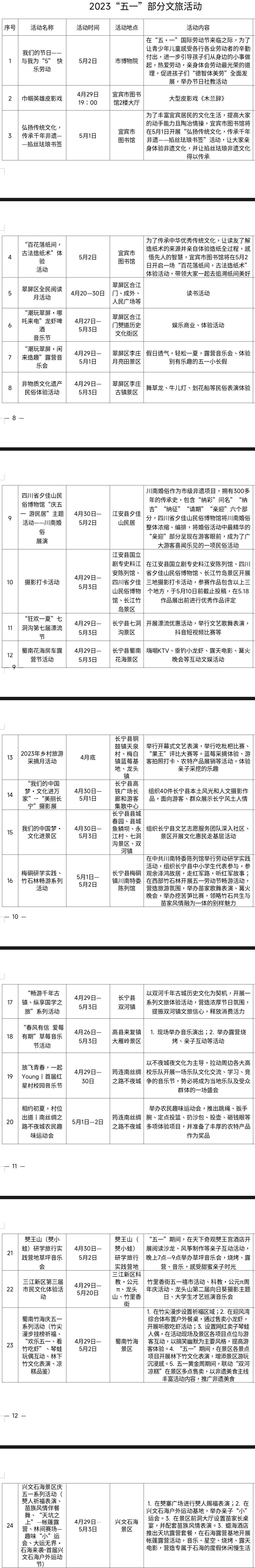
发布会现场,宜宾推出七大主题15条精品旅游线路和“五一”假日期间策划文化旅游活动66场,让游客切身感受宜宾的多元魅力。同时还通过发放文旅消费券,出台文旅惠民政策,推出“智游宜宾”全市景区电子导览,提供保姆式贴心服务等形式花式“宠游客”。
“五一”在宜宾能玩什么?有哪些景区优惠以及文旅促消政策呢?记者先为大家“剧透”一番,快来看看有没有你感兴趣的?




【未经授权,严禁转载!联系电话028-86968276】
