成都市武侯区2023年
义务教育招生入学工作实施细则
正式发布啦!
今年义务教育招生入学政策有无变化?
幼升小、小升初的具体日程怎样安排?
您关心的就是我们关注的
接下来
小编为你进行全面解读
01
彰显教育公平
1
坚持“就近入学”
公办学校实行按户籍划片入学或多校划片电脑随机录取入学。按照“学校划片招生,生源就近入学”,区教育局依据户籍适龄儿童少年人数,遵循入学划片历史沿革,结合学校分布、学校规模、交通状况、新建小区、街道和人口变动等因素,科学划定服务范围,片区划定后应保持相对稳定。
建立义务教育阶段常住人口学龄儿童摸底调查制度,加强对学龄人口变化趋势的预测分析,对服务范围内出现常住人口中适龄儿童逐年增加、学位供给紧张的小学,实行“两个一致”和“一套房屋优先解决一个家庭的户籍适龄儿童就近划片入学”,其他迁入的户籍适龄儿童统筹安排入学。
2
坚持“免试入学”
严格执行义务教育适龄儿童少年免试入学规定,保障所有符合条件的适龄儿童少年均有一个公办学位。严禁通过笔试、面试、面谈、评测、简历等任何形式或以各类竞赛证书、学科成绩、培训成绩或证书证明等作为招生依据选拔生源;严禁与社会组织、培训机构挂钩招生;严禁违规跨区域招生。学校须严格实施均衡编班,按照“班额、生源、男女比例等基本均衡”的原则,均衡分配学生、配置师资,不得以教育信息化改革等名义分班并取名。
3
坚持“公民同招”
公办、民办义务教育学校实行同步招生。义务教育学校招生入学及录取工作均纳入全省、全市义务教育招生入学平台统一管理。民办义务教育学校严格落实国家、省、市关于规范民办义务教育发展的规定要求,优先满足本区户籍适龄儿童少年、符合条件的随迁子女及其他符合政策的适龄儿童少年入学需求,不得在成都市外招生。
民办义务教育学校招生计划按照“只减不增”的原则进行审核,并报市教育局同意后公布。招生报名人数超过核定招生计划数的民办学校,实行电脑随机录取;未超过核定招生计划数的,直接录取全部报名学生。民办学校补录面向符合民办学校网报条件且未被民办学校录取过的所有学生,补录仍未完成招生计划的学校,不再招生。
02
保障入学权益
1
入学对象
公办小学入学对象
2023年8月31日(含)前年满六周岁的本区户籍适龄儿童、符合条件的随迁子女及其他符合政策的适龄儿童。
民办小学入学对象
2023年8月31日(含)前年满六周岁,且符合民办小学招生简章中招生条件的适龄儿童(本市户籍适龄儿童、符合条件的随迁子女及其他符合政策的适龄儿童)。
公办初中入学对象:
本区户籍小学毕业生、符合条件的随迁子女及其他符合政策的小学毕业生。
民办初中入学对象:
符合民办初中招生简章中招生条件的小学毕业生(本市户籍小学毕业生、本市学籍小学毕业生、符合条件的随迁子女及其他符合政策的学生)。
2
特别提醒
双胞胎(多胞胎)子女参加电脑随机录取时,家长可自愿提出申请“双胞胎(多胞胎)绑定”电脑随机录取(中学于4月20日—27日、小学于5月8日—19日通过“成都市义务教育招生入学服务平台”申请)。
因电脑随机录取导致多子女不能同时就读同一学校(校区)的,家长可于5月26日—29日通过“成都市义务教育招生入学服务平台”,申请拟入学小孩与已在读大孩就读同一学校(校区),区教育局参照家长意愿统筹安排入学。
小一、小升初信息采集、现场审核工作结束后至新学期开学前,户籍从外地迁入或因其他各种原因未进行信息采集和现场审核的本区户籍适龄儿童少年申请入学的,由区教育局根据学位情况统筹安排公办学位。
03
规范入学管理
落实控辍保学职责
学校要认真履行义务教育控辍保学法定职责,确保适龄儿童少年应入尽入。适龄儿童少年因身体状况需要延缓入学的,其法定监护人应当持二级以上医疗机构出具的检查证明,于5月22日—25日向区教育局指定的户籍适龄儿童入学登记点(学校)提交延缓入学申请,经批准备案后方可延缓入学。延缓入学或者休学的期限一般不得超过一年,期满后仍不能就学的,应当重新提出申请。
强化招生计划管理
在招生入学系统和学籍系统中明确设置各学校各学段招生计划数,落实招生计划刚性执行。符合小升初政策入学是申请普通高中指标到校生的必要条件之一。
规范报名信息采集
运用“成都市义务教育招生入学服务平台”实行一网通办,按照“材料非必要不提供、信息非必要不采集”原则,简化入学手续。预防接种证明不作为入学报名前置条件,可在开学后及时要求学生提供;严禁采集学生家长职务和收入信息。
严格规范学籍管理
严格学籍注册,逐校审核,确保学校招生计划、招生结果和学籍注册协同统一,并在每年9月至10月新生报名注册学籍时实行逐一核对、批量导入。不得为超计划、违规选拔、违规跨区域招收的学生办理学籍注册,并严肃追究违规学校责任。严格学籍转接管理,学校不得接收未按规定办理转学手续的学生入学,不得迫使没有申请转学的学生转学,由此造成学生辍学的,由相关学校承担责任。学校不得以增班转学选拔学生。区教育局通过学籍系统动态监测学生转学情况,重点监管小学高段的批量转学,坚决防止通过转学提前抢挖生源。
04
小学入学日程

05
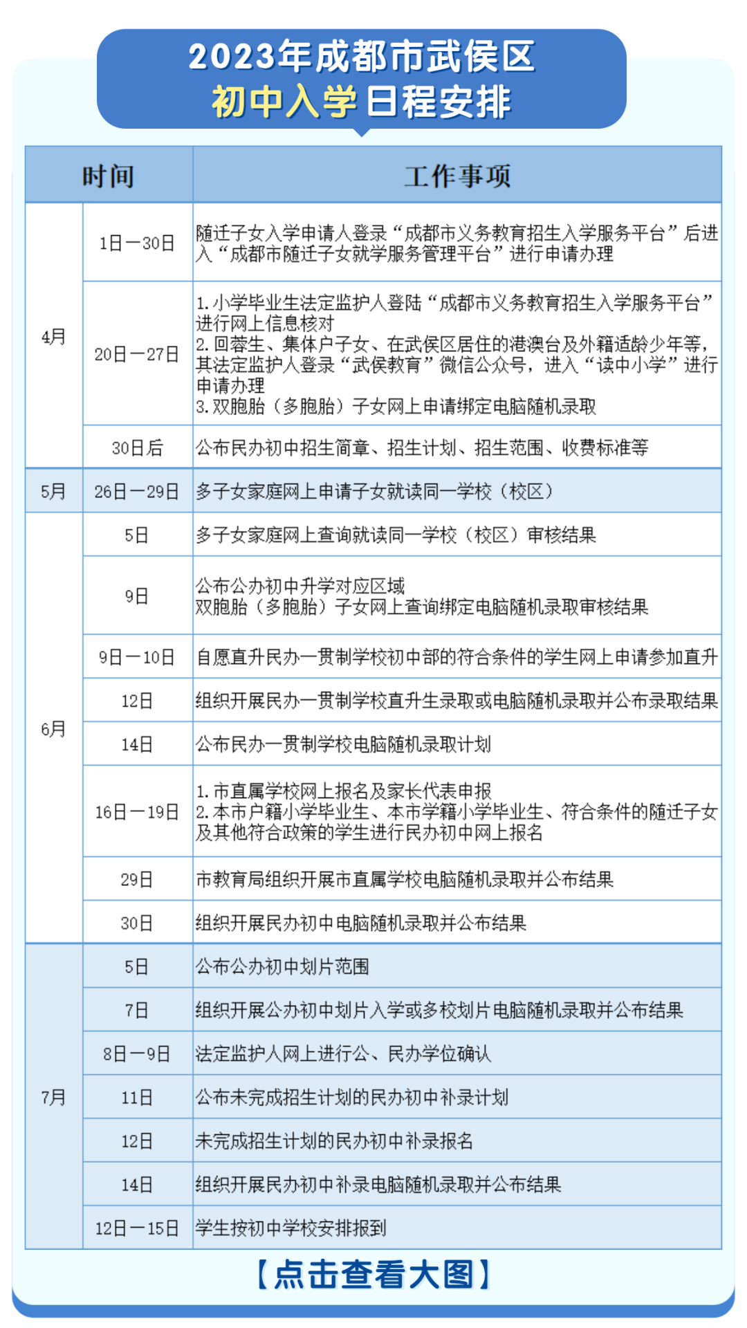
中学入学日程

如果您有其他问题
可通过电话咨询
↓↓↓
武侯区教育局普教科
028-85061586(小学)
028-85077562(中学)
【未经授权,严禁转载!联系电话028-86968276】
