川观新闻记者 赵丹

开奖了!开奖了!开奖了!
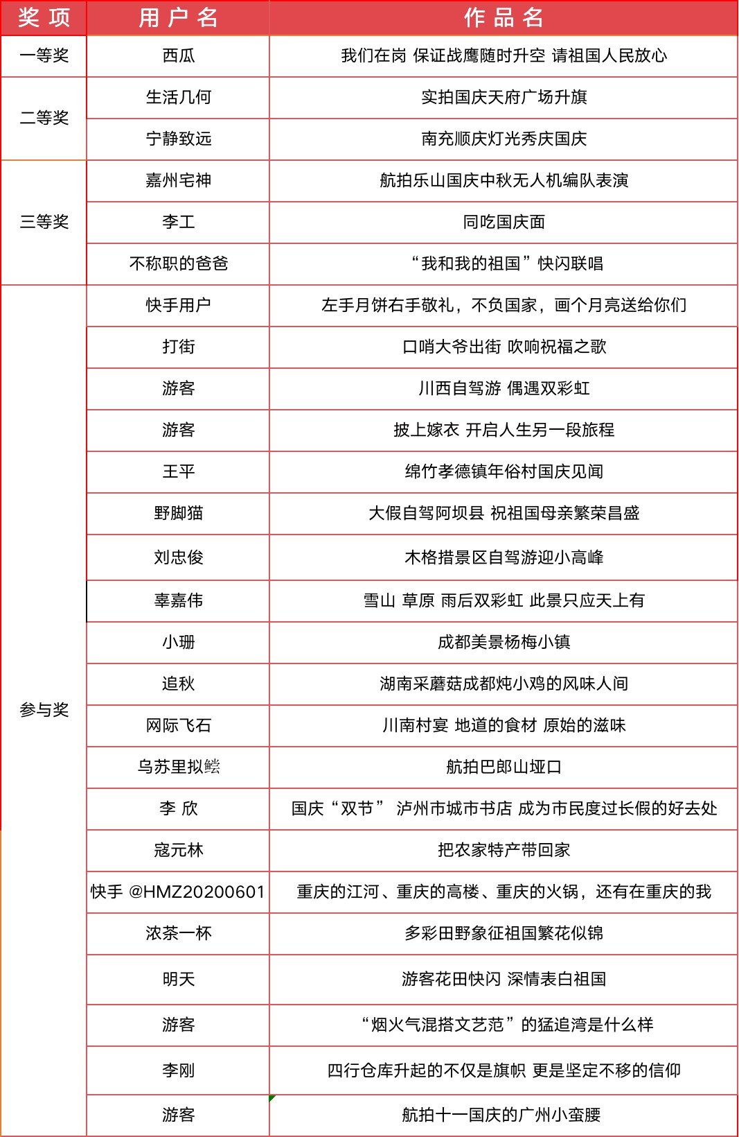
10月13日,由川观新闻APP、川报全媒视觉中心联合快手APP共同发起的“国庆随手拍”黄金周短视频大赛活动评选揭晓,共有26名网友获得奖项。
10月1日天府广场的升旗仪式,4481米巴郎山垭口的震撼航拍,湖南采蘑菇成都炖小鸡的风味美食,校园里吃国庆面的学子、装点乐山夜空的无人机编队飞行、出行路上的文明见闻……这些记录祖国多美好,假期多精彩的短视频在网络上频繁刷屏。
截至10月8日,短视频大赛共收到来自全国网友的1000余条投稿。网友们也纷纷为此次大赛打call:“没出门,感谢网友们让我在家玩遍中国。”“这个活动让我们有动力去记录这个有特殊意义的长假!”“看到好多人拍的都特别好,我也要battle一下!”
综合随手拍短视频精美程度、与国庆主题的贴合度以及和传播效果等多个评选维度,捧回一等奖的短视频,是网友“西瓜”上传的《我们在岗 保证战鹰随时升空 请祖国人民放心》,他获得2000元大奖。
其余奖项名单公布如下:

“国庆随手拍”黄金周短视频大赛获奖名单


奖项设置

一等奖 1名 奖金2000元

二等奖 2名 奖金1000元

三等奖 3名 奖金500元

参与奖 20名 奖金100元

小编将根据投稿时预留的手机号码与获奖者联系,告知兑奖细节,请大家随时关注自己的手机哟!

【未经授权,严禁转载!联系电话028-86968276】

坐等得奖!
好久才发奖金[得意]
我也坐等 拿奖
祝贺获奖者
坐等通知