据“人民保险”微信公众号17日消息,2023年2月17日下午,中国人民保险集团股份有限公司召开党委扩大会议。受中央组织部领导委派,中央组织部有关干部局负责同志宣布了中央决定:免去罗熹同志的中国人民保险集团股份有限公司党委书记职务。

澎湃新闻报道,就任职时间看,罗熹掌管中国人保前后不到2年半。
1月12日,中国人民保险集团在京召开2023年工作会议,罗熹主持会议并作题为《坚定信心发挥卓越保险作用》的讲话。会议认为,人保系统干部员工的精神面貌和作风士气发生了深刻变化,重回行业C位、跃居全球一流,已经成为系统上下的共同心愿。2023年,系统上下要深刻认识宏观政策导向、保险需求扩大、集团基础夯实三方面的有利条件,进一步坚定发展信心和战略定力,锚定卓越战略目标不动摇,以更加扎实的举措做实卓越保险战略,为建设全球一流保险集团不懈努力。
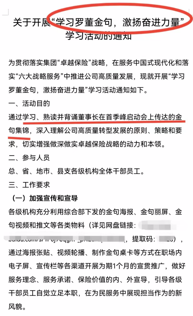
此前,据顶端新闻报道,中国人民保险集团股份有限公司旗下的人保寿险公司曾发布一项学习活动的通知。《通知》显示,要求公司总、省、地市、县支各级机构全体干部员工,“学习、熟读、并背诵董事长在首季峰启动会上传达的金句集锦。”

企业发文要求全员背诵董事长“金句”。
不仅如此,《通知》还要求,总公司各部门主要负责人、各级机构一把手要充分发挥示范带动作用,带头讲金句、用金句,通过集中学习、个人自学、背诵打卡等多种方式,确保全体内勤人员将金句内容牢记于心、付诸于行……
《通知》中还提到,要在今年2月10日前,完成全员闭卷通关及考试,并对考试成绩进行汇总。“纸质试卷需妥善保管,以备检查。”
来源:中国新闻网综合“人民保险”微信公众号、澎湃新闻、顶端新闻
【未经授权,严禁转载!联系电话028-86968276】

严惩不贷
严肃查处