川报观察记者 石小宏 殷鹏
3月8日0-24时,四川新型冠状病毒肺炎无新增确诊病例,新增治愈出院病例8例,无新增疑似病例,无新增死亡病例。
(确诊患者信息详见各市<州>卫生健康委官微或官网每日发布)
截至3月9日0时,我省累计报告新型冠状病毒肺炎确诊病例539例,涉及21个市(州)。
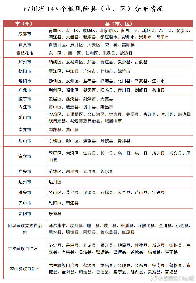
全省现有无现症病例区(低风险县<市、区>)143个、散发病例区(中风险县<市、区>)40个,无社区暴发和局部流行区(高风险县<市、区>)(过去24小时新增南部县为低风险县<市、区>)。
539名确诊患者中,正在住院隔离治疗71人,已治愈出院465人,死亡3人。
现有疑似病例2例。
当日解除医学观察67人,现有351人正在接受医学观察。





【未经授权,严禁转载!联系电话028-86968276】

给四川省点赞!
加油
但愿再无新增,安居乐业