川观新闻记者 魏冯
10月30日0—24时,31个省(自治区、直辖市)和新疆生产建设兵团报告新增本土确诊病例48例、本土无症状感染者2例。截至31日12时,此轮疫情已波及陕西、内蒙古、甘肃、宁夏、北京、贵州、湖南、湖北、河北、青海、四川、山东、黑龙江和江西等多个省(自治区、直辖市),已有2个高风险地区和25个中风险地区。
四川省疾控中心提示您
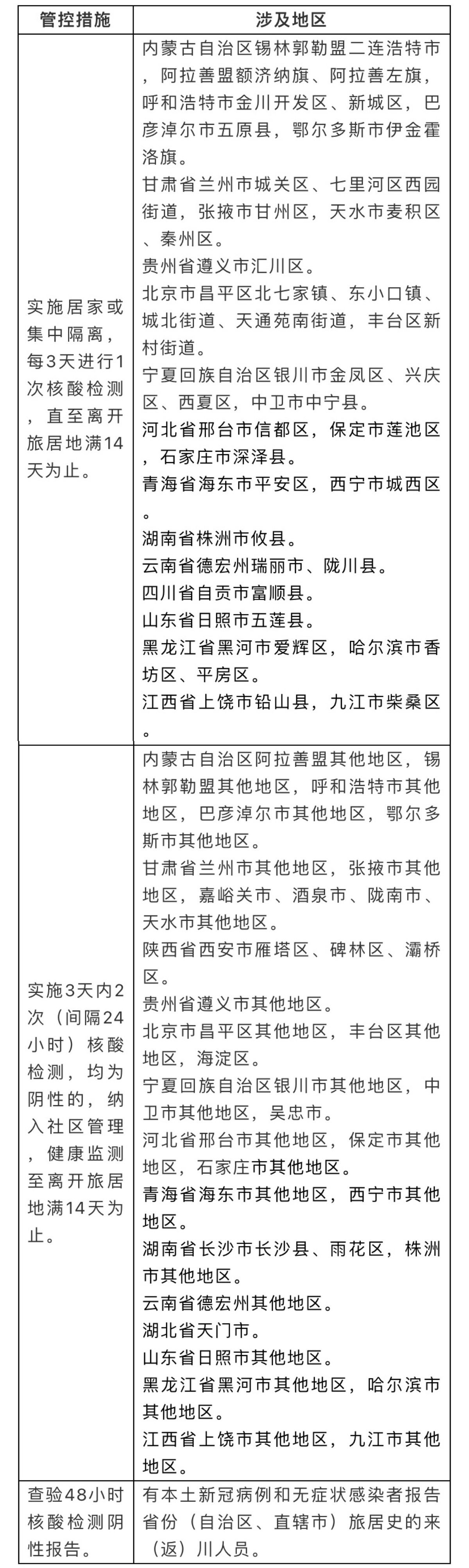
管控措施
10月30日,天府机场发布疫情防控提示,建议旅客出行时持有登机前48小时内核酸检测阴性证明。
10月30日,国务院联防联控机制在新闻发布会上呼吁要人人自律,切实承担起疫情防控的个人责任。公民个人有责任严格落实有关法律法规要求,遵守当地疫情防控规定,对隐瞒行程不及时报备等行为,要依法依规追究相应责任。
专家建议
及时关注官方公布的新发病例轨迹,与之有时空交集者第一时间报备社区或居(村)委会,配合做好相关防控措施。(14天内部分本土病例重点轨迹信息汇总见下文)
有涉疫地区旅居史人员来(返)川后要第一时间主动向社区或居(村)委会、单位或入住酒店报备旅居史,并按照前述来(返)川人员管控措施,配合做好疫情防控工作。
关注自身健康,如出现发热、干咳、乏力、咽痛、嗅(味)觉减退、腹泻等症状,请佩戴口罩尽快到医疗机构发热门诊就诊,主动告知旅居史,就诊途中避免乘坐公共交通工具。
符合接种条件且无疫苗禁忌症者,请尽早全程接种新冠病毒疫苗,并及时接种加强针。
国内部分地区来(返)川人员管控措施
14天内部分本土病例重点轨迹信息汇总
景点
10月17—30日:
江西省上饶市铅山县葛仙山镇葛仙村度假区。
航班
10月18日:MU2474(武汉-兰州)
10月20日:MU2399(兰州-长沙)
列车
10月17日:K7032(黑河—哈尔滨)
10月18日:Z161(北京西-邢台)、C612(中川机场-兰州西)、K9661(兰州西-张掖)、G2261(银川—日照西)、D754(兰州—哈达铺)、熊猫专列(车次Y472)
10月19日:Z312(西宁-呼和浩特)
10月18日以来:从额济纳旗或甘肃陇南返回四川的熊猫专列
10月21日:K7031(哈尔滨—黑河)
10月24日:K7034(黑河—哈尔滨)
10月29日16时40分-18时50分:G2037列车(上饶火车站-庐山站)
【未经授权,严禁转载!联系电话028-86968276】

严格遵守防疫规定。
严防死守
严防死守
强化疫情管控
严防死守
严防死守