川观新闻记者 徐莉莎
10月28日,四川省科学技术厅发布2021年度四川省科学技术奖拟奖项目的公示。2021年度四川省科学技术奖拟奖项目出炉。这是2020年《四川省科学技术奖励办法》修订后的首次评奖。





















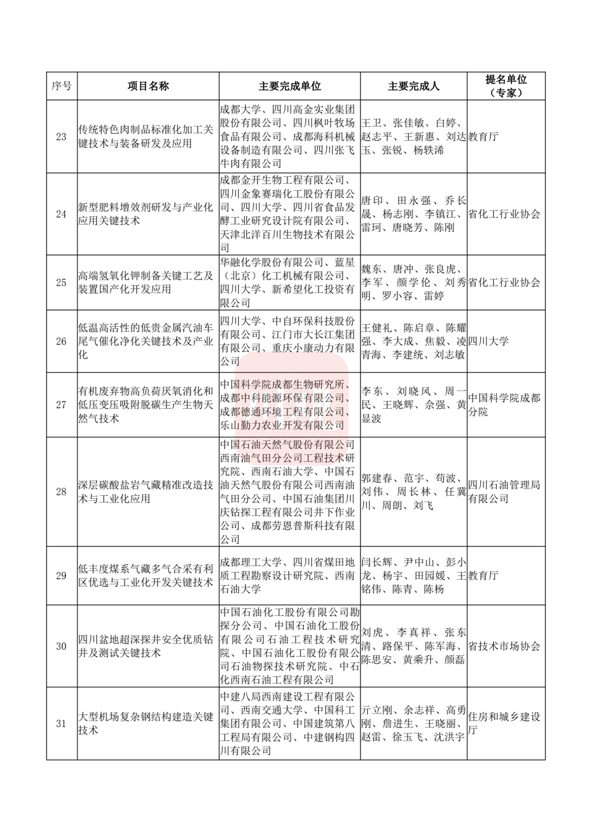
名单中公示了2021年度四川省自然科学奖、技术发明奖、科学技术进步奖拟奖项目(通用项目)。自公示之日起15个工作日内(2021年11月17日前),任何单位和个人对公示的拟奖项目和项目主要完成人、主要完成单位有异议的,可以在公示期内以书面形式提出,逾期不予受理。
省科技厅还提到,为便于核实查证,确保客观公正处理异议,异议应当以书面形式提出,并表明真实身份,提供有效联系方式和证明观点的必要证据材料。以个人名义提出的,应当在异议材料上签署真实姓名、单位及联系方式,并提供身份证复印件。以单位名义提出的,须写明单位名称、联系人和联系方式,并加盖单位公章。省科技厅按有关规定对异议提出者的相关信息予以保护。
据悉,去年修订的奖励办法将此前的四川省科学技术奖2个奖种调整为6个奖种。增加了自然科学奖、技术发明奖、国际科学技术合作奖,与国家科学技术奖的奖项设置相对应。省科学技术奖奖金归获奖个人或者获奖团队成员所有,依照有关规定免纳个人所得税。
同时,为打破部门垄断,奖励办法还将推荐制度变更为由专家学者、组织机构、相关部门提名的制度,淡化行政色彩。
【未经授权,严禁转载!联系电话028-86968276】

科学引领世界
祝贺
祝贺
科技创新
祝贺
祝贺