川观新闻记者 魏冯
10月17日,国家卫健委发布信息,陕西省西安市出现2例新冠阳性病例,再次引起了大家的关注,此次疫情波及面广,传播速度快,截止到10月19日17时,这起波及全国的疫情,已累计发现感染者24例,其中确诊病例22例,无症状感染者2例,疫情涉及7个省8个地市。陕西8例、甘肃6例、内蒙古5例、宁夏2例、湖南1例、贵州1例、北京1例。
同时自2021年10月19日8时起,兰州市城关区云祥小区、兰州市城关区雁北路天庆丽舍小区调整为中风险区。
为了做好疫情防控,四川疾控提示如下:
01
继续加强自我防护。戴口罩、勤洗手、不聚集,积极主动接种新冠病毒疫苗。
02
外省旅游、出差返川的市民,建议主动做一次核酸检测,并自我观察14天,做好健康监测。一旦出现发热、干咳、乏力、嗅觉味觉减退、鼻塞、流涕、咽痛、结膜炎、肌痛腹泻等不适症状时,及时到就近的发热门诊就诊,并主动告知医生自己的旅居史。就诊过程中请做好个人防护并不得乘坐公共交通工具。
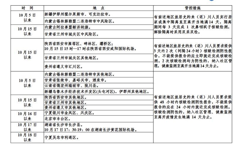
国内部分地区来(返)川人员管理措施

请有以上表格中相关地点旅居史的来(返)川人员,以及所有健康码“红码”和“黄码”人员,第一时间到所在村(社区)、工作单位或所住酒店报备,落实核酸检测并配合落实相关防控措施。
【未经授权,严禁转载!联系电话028-86968276】
