川观新闻 张雨瑄
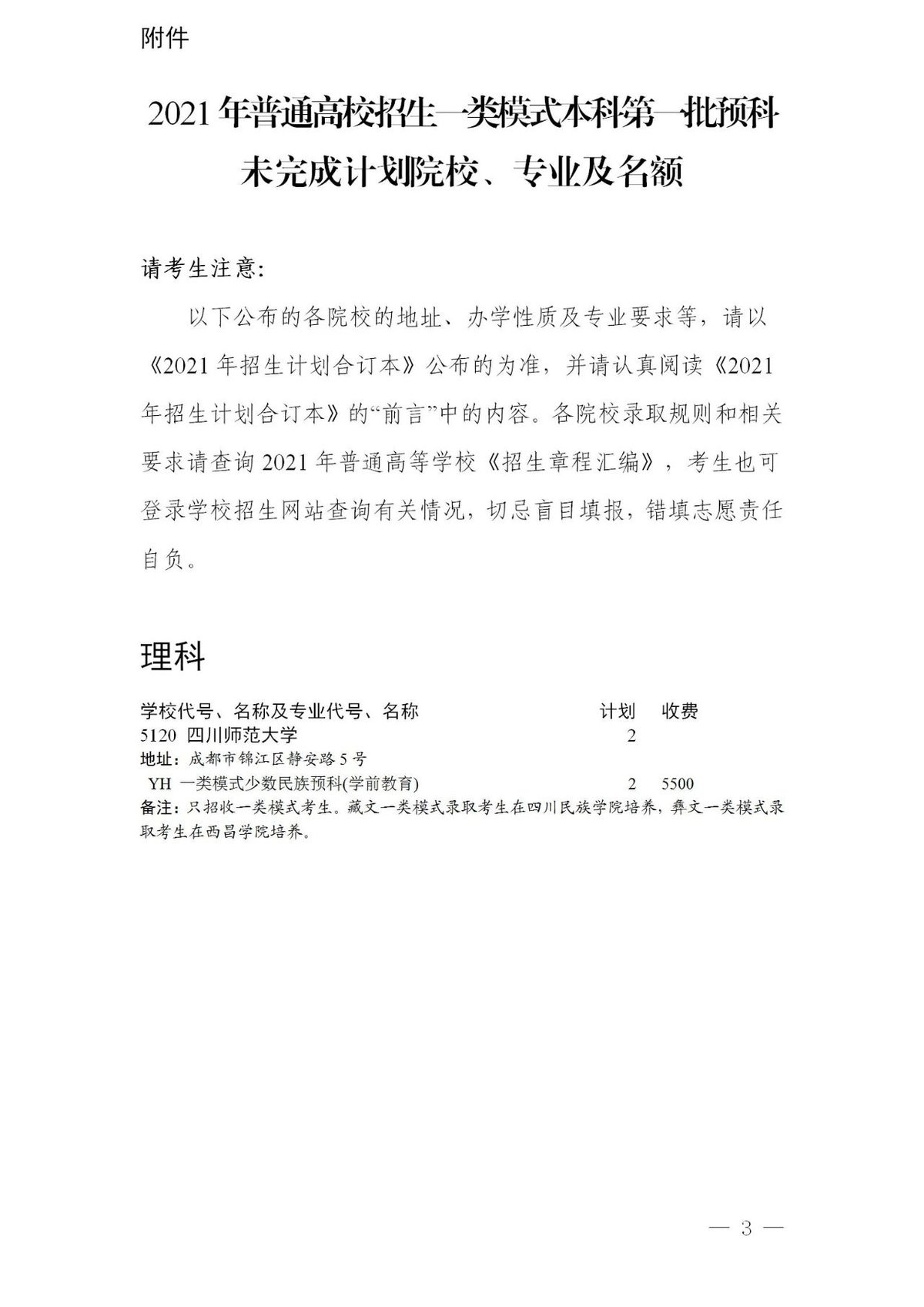
7月28日,川观新闻从省教育考试院获悉,四川从今日8:00起启动普通高校一类模式本科第一批预科未完成计划院校征集志愿来啦,志愿征集截止时间为7月28日12:00。征集志愿有关事宜具体如下:



【未经授权,严禁转载!联系电话028-86968276】
扫码查看
川观新闻 | 记者 张雨瑄
2021-07-28 00:40
全文播报
川观新闻 张雨瑄
7月28日,川观新闻从省教育考试院获悉,四川从今日8:00起启动普通高校一类模式本科第一批预科未完成计划院校征集志愿来啦,志愿征集截止时间为7月28日12:00。征集志愿有关事宜具体如下:



【未经授权,严禁转载!联系电话028-86968276】