川报观察记者 李丹
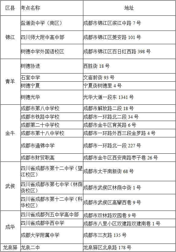
2019年全国普通高等院校统一招生考试将于6月7日(周五)、8日(周六)进行。届时,成都市七万余名高考考生将分别在全市57个考点参考,其中中心城区考点24个、区(市)县考点33个。成都交警全力保障高考期间全市道路交通安全畅通。
6月4日,成都交警发布高考便民措施和服务热线。
一、 交管局公布各级交警部门“畅通高考服务热线”电话
成都交警为保障高考期间中心城区道路的安全畅通,确保通讯线路畅通、有效,为高考考生提供及时的交通帮助,今日向社会“畅通高考服务热线”:962122。该热线电话设在交管局智能交通指挥中心,由值班人员全时值守,对考生及高考相关人员的交通求助,均予以及时接受、及时调度、及时指挥、及时帮助。
成都交警高考服务热线
交管局 962122
一分局 85130122
二分局 83332604
三分局 84413030
四分局 87771111
五分局 83242411
六分局 87591789
七分局 85657921
龙泉驿大队 84840636
青白江大队 83665039
都江堰大队 87203122
彭州大队 83872800
邛崃大队 88742071
崇州大队 82275122
金堂大队 84920260
双流大队 85770444
温江大队 82722388
郫都大队 87862249
新都大队 83966344
大邑大队 13438257128
蒲江大队 88550899
新津大队 82524516
简阳大队 27276108
二、成都交警高考便民举措
1、高考期间,为接送考生(持有高考准考证)的车辆提供通行便利,对一般轻微违法行为口头警告后放行;送考车辆发生交通事故的快速予以处置;遇考生或者考生家长求助的,交警将迅速给予帮助;遇紧急情况的,交警将及时调整车辆运送考生,必要时派出警车护送,确保考生及时准点到达考场;
2、高考期间,所有交警在接到群众与高考有关事项的求助时,将予以最大限度的帮助;
3、成都交警将在各个考点周边开辟有临时停车场点,设置交通禁行、禁止鸣笛等临时交通提示牌和宣传引导标志,摆放锥形筒,确保考生周边道路交通秩序有一个良好的考试环境。
4、6月7、8日正值端午节小长假期间,中心城区机动车不实施尾号限行。
成都交警提醒
1、广大考生和家长,督促考生“准考证、身份证、考试用具”携带齐全,在途中遇到意外可及时拨打交警“服务热线962122”向交警求助,交警将第一时间提供帮助。
2、6月7、8日高考期间,请广大机动车驾驶人开车途经高考点位的学校门前,减速慢行,注意观察,谨慎驾驶,或尽量选择其他道路通行,避开高考考点,同时建议广大交通参与者尽量选择公共交通工具出行,为高考考生顺利赴考创造畅通的交通环境。
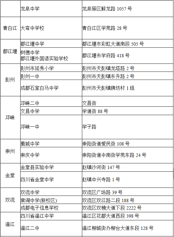
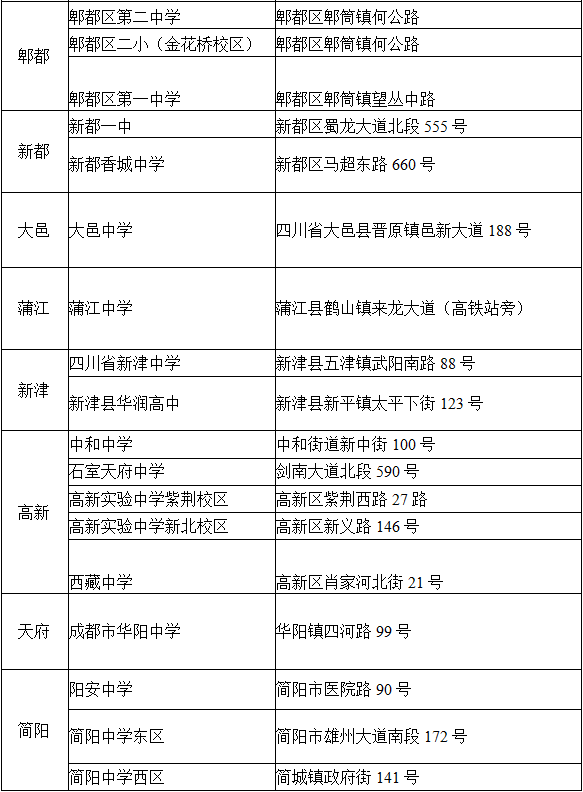
2019高考考点(57个)



【未经授权,严禁转载!联系电话028-86968276】
