川观新闻记者 任鸿
6月3日,四川省委组织部会同有关市(州)党委组织部集中发布2021年聘任制公务员招聘公告,启动相关招聘工作。此次招聘拟招聘75人,报名考试、薪酬待遇等详情,可登录四川组工网(http://www.gcdr.gov.cn)查看。
据悉,招聘聘任制公务员旨在进一步健全用人机制、拓宽选人视野、吸引优秀人才到机关工作,特别是持续破解经济相对发达地区高层次急需紧缺人才和艰苦边远地区低替代性应用型专业人才缺乏难题。
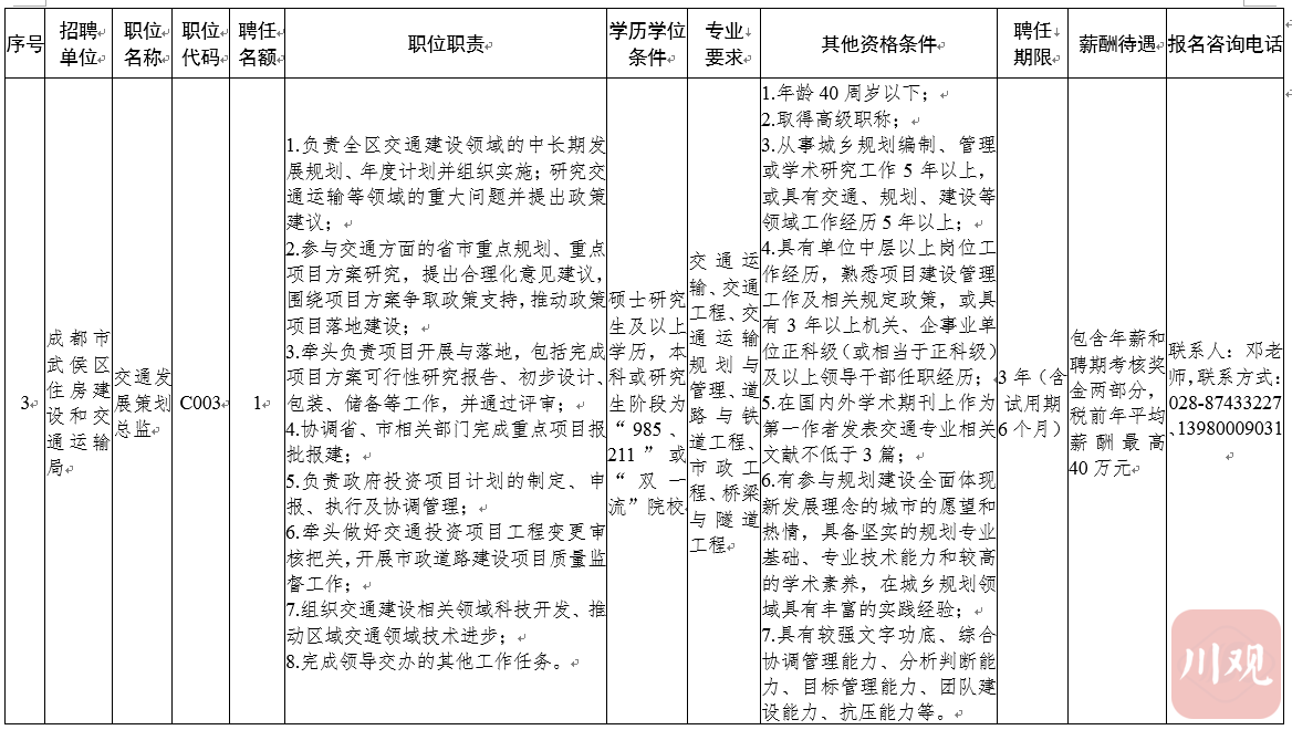
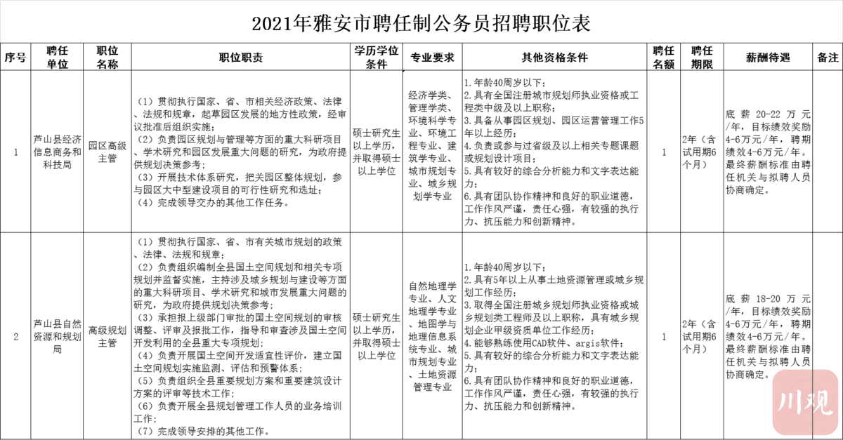
此次共有成都、自贡、攀枝花、德阳、遂宁、雅安、眉山、资阳、阿坝、甘孜、凉山等11个市(州)共32个县(市、区)的70家单位拿出75个岗位参与招聘。所有职位均使用行政编制,年薪最高可达50万元(德阳天府旌城管委会总规划师、眉山市东坡区财政局高级金融风险管理师)。公告发布后将于6月内集中开始报名。























2021年阿坝州公开招聘聘任制公务员职位表



【未经授权,严禁转载!联系电话028-86968276】

加油
加油
加油
加油
加油
加油