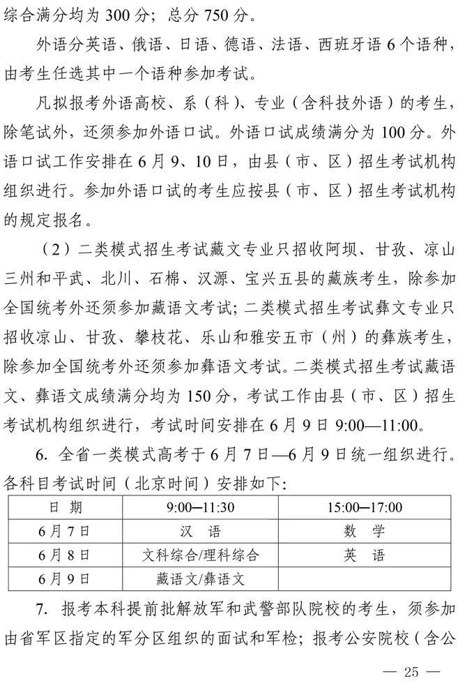
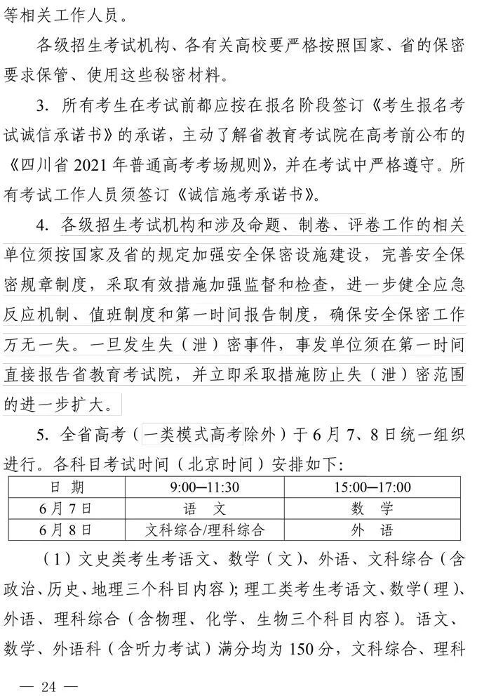
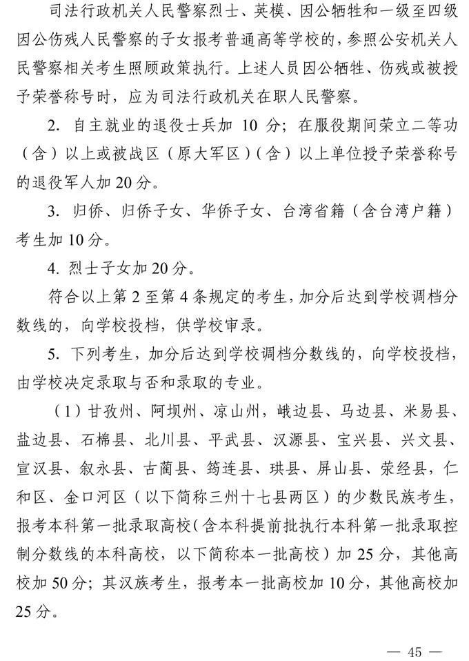
《四川省2021年普通高校招生实施规定》5月20日出台。全省高考(一类模式高考除外)于 6 月 7、8 日统一组织进行。四川省 2021 年普通高校招生全国统一考试试题中的语文、 数学(文)、数学(理)、文科综合、理科综合、英语,以及外语科小语种、汉语均使用全国卷。试卷由省统一印制。
文史类考生考语文、数学(文)、外语、文科综合(含 政治、历史、地理三个科目内容);理工类考生考语文、数学(理)、外语、理科综合(含物理、化学、生物三个科目内容)。语文、数学、外语科(含听力考试)满分均为 150 分,文科综合、理科综合满分均为 300 分;总分 750 分。

全文>>>
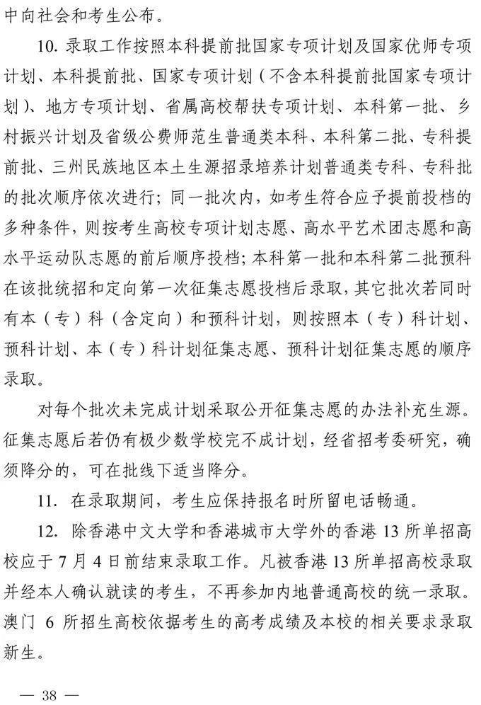
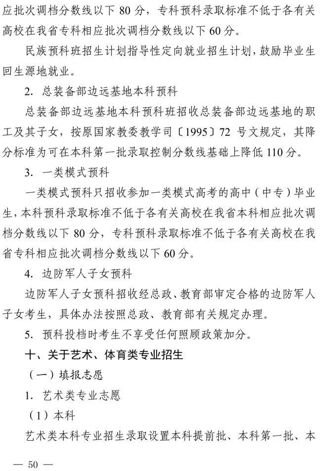
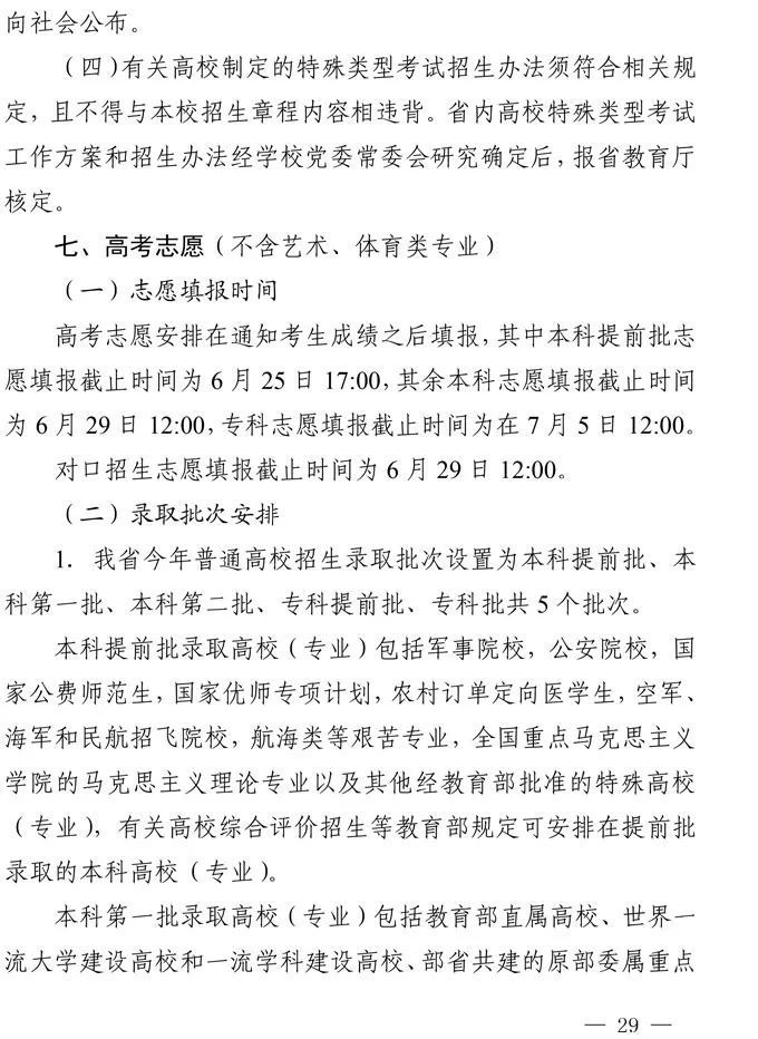
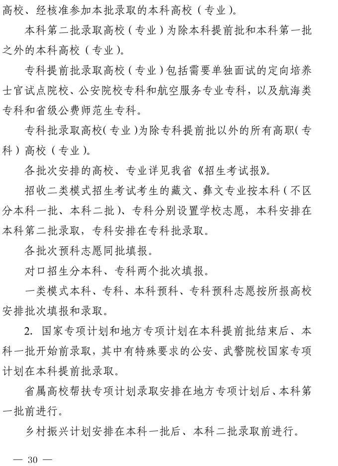
《四川省高等教育招生考试委员会 四川省教育厅关于做好我省2021年普通高校招生工作的通知》已下发,对我省2021年高考招生录取工作进行统一安排部署。
四川省教育考试院将《通知》中的附件《四川省2021年普通高校招生实施规定》转发给大家,其中包括今年我省高考各批次的志愿填报时间、录取批次安排、志愿设置及志愿填报办法等,请考生务必仔细阅读。
【未经授权,严禁转载!联系电话028-86968276】

祝意高考的孩子们金榜题名!
时间定了。
合理安排部署,严格把关,违法必究。
每年的高考,牵动多少父母心!
加油
考生应以平常心参加高考。