川报观察记者 陈婷
一年来,省政协围绕治蜀兴川的重大问题,高质量建言献策、高质量参政议政。从全面开放合作、全面改革创新到乡村振兴战略实施,从办好人民满意的教育、健康四川建设到生态环境保护,从依法治省和社会治理到文化繁荣兴盛……对于这些事关高质量发展和民生保障的大事,委员们都提了哪些建议?我们一起来看看其中部分建议。
【关键词:乡村振兴】
★ 协商背景:省委十一届三次全会和全省乡村振兴大会明确提出:扎实抓好“美丽四川·宜居乡村”农村人居环境整治,打造幸福美丽新村升级版。
★ 协商方式:专题议政性常委会议
委员建议:
省政协农业委员会调研发现,近年来全省通过开展城乡环境综合整治,农村人居环境有一定改善,但各地普遍存在财政压力大,工作推进不平衡、重建轻管,长效机制不健全、农村景观风貌不佳等突出问题。建议以产权改革激活资源要素,以产业融合激发内在动能,以模式创新缩小城乡差距,整合多元化资源建立长效投入机制等。
具体如何操作?省政协农业委提出了一系列建议举措,包括:有偿腾退闲置农村宅基地,加快危旧房改造和农民集中聚居,进一步优化农村生产、生活、生态布局;通过宅基地使用权有偿转让、抵押贷款、调整规划入市或增减挂钩指标交易等方式,提高农村土地增值收益,拓展农村环境整治资金来源渠道;着力打造现代循环农业示范带,形成人居环境改善与产业融合发展互促互进的良性格局;鼓励有条件的村庄采取“村委会引导、专业公司管理、村民自主经营”模式,突出产村相融,吸引更多游客到农村旅游消费,等等。
【关键词:分级诊疗】
★ 协商背景:我省早于全国其他省(区、市)推行分级诊疗与双向转诊,并提出到2020年基本建立符合省情的分级诊疗制度。
★ 协商形式:视察监督
经过为期3个月的监督性视察,视察组发现,多方面因素影响分级诊疗有效实施,既有体制机制不健全不完善、优质医疗资源布局不均衡不合理等问题,也存在供方与需方就医理念不对等、不对接等痼疾。主要表现为大型医院“不愿放”与“转不走”,基层医院“兜不住”与“不愿接”现象并存,“三医联动”(医疗、医保、医药改革)叠加效应还有待加强,医联体运行管理的体制机制有待完善,医疗信息化建设支撑不足,对分级诊疗、基本医保、家庭医生等工作宣传不够等。
针对以上问题,视察组建议:在建立有效约束机制的基础上,赋予基层医疗卫生单位在人事、经营、分配等方面更多自主权,下大力气提高基层医务人员待遇,激发基层活力;加快全科医生队伍建设,切实推动多点执业,务实推进家庭医生签约服务;在强化医保基金综合预算的基础上,根据分级诊疗后就诊需要的变化,建立与社区家庭医生服务新模式相配套的支付方式;将新型医疗服务模式(如互联网诊疗)纳入医保管理,逐渐实现医保引导医疗资源向私人诊所、新型医疗服务领域流动的目标;加快研究制定医联体的机构整合、人事管理、医保支付、物价标准、内部药品配备使用等配套政策;建立“统一权威、互联互通”的区域全民健康信息平台,逐步引导群众改变就医方式和就医习惯。
【关键词:大气污染】
★ 协商背景:省委十一届二次全会强调,深化生态文明体制改革,加快建设美丽四川。持续用力打好污染防治“三大战役”,突出大气污染联防联控,持续改善环境质量。
★ 协商方式:专题协商
民主党派四川省委代表和省政协委员建议:在《四川省〈中华人民共和国大气污染防治法〉实施办法》修订之后,加快制定配套法规规章和标准。严格监管执法,加大对违法行为的惩戒力度,解决违法成本低的问题;依法依规对不同企业分类施策,避免环境执法“一刀切”,将行政执法对企业正常生产经营的影响降到最低。健全环境污染信用评估机制,加大排污权交易推行力度,全面推行排污权有偿使用和交易。完善环境保护问责机制,对各行业牵头部门开展执法工作考核评价,重点做好基层执法工作。进一步完善法院、检察院与环境、公安等职能部门定期会商、信息共享、案件移送制度,在证据收集、证据标准、定罪量刑等方面达成一致。
目前,我省陆续建立了一些大气污染防治联防联控机制。如何使这一机制更好地发挥作用?委员们建议,完善大气污染联防联控立法体系,对跨区域、不同政府部门的联防联控工作协调和处理执行等作出具体规定,联合重庆市探索制定成渝城市群大气污染联合防治相关法律法规。制定大气污染联防联控规划,建立市域间环境联动执法机制。建立区域大气污染生态补偿机制,提高地方参与大气污染联防联治的积极性等等。
【关键词:国别合作园区】
★ 协商背景:目前我省已建有中德、中法、中意、中韩、新川等国别合作园区。2018年9月19日,省委办公厅、省政府办公厅印发《关于畅通南向通道深化南向开放合作的实施意见》,提出要加快建设国别合作园区。
★ 协商形式:视察
省政协经济委员会组织委员对我省国别合作园区进行了实地视察,广泛听取省、市、区(县)主管部门和企业代表意见建议。委员们认为,在省、市大力推动下,我省国别合作园区综合功能日趋完善,国别特色生态体系逐步健全,辐射范围逐渐扩大,有效促进了我省开放型经济发展。但在建设发展过程中,仍存在国别合作品牌不凸显,主导产业不突出,议事协调机构不健全,对标先进学习借鉴不够等问题。当前,应抓住机遇,按照省委十一届三次全会确定的立体全面开放新部署,主动融入国家战略,为国别合作园区建设和开放经济发展注入新动力、增添新活力、拓展新空间。
委员们建议,用好国别合作园区的品牌优势,统筹考虑我省发展大局,在主动对接先进生产力、全面参与国际产业分工、促进贸易便利化等方面,积极向国家层面争取先试先行,力争将国别合作园区建成对接国际先进生产力和贸易便利化的示范区。在中美贸易摩擦背景下,应以国别合作园区为依托,聚焦主导产业,努力对接欧洲发达国家先进生产力,引进外方核心技术,特别应注意引进高带动性的行业龙头企业和隐形冠军企业。要优化要素供给,将国别合作园区PPP项目纳入财政厅项目库,在园区构建高水平的公共科研平台,同时规范园区土地使用,切实避免借国别合作园区和所谓“产城融合”之名行房地产开发之实。
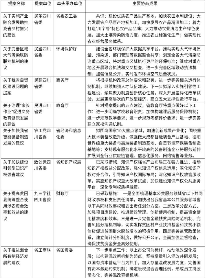
根据2018年度协商计划安排,省政协还确定了8件重点提案,分别交由省政协8位副主席牵头督办。具体办理协商情况如下:
![]()
【未经授权,严禁转载!联系电话028-86968276】

