川观新闻记者 张庭铭
清明节将至,近期群众扫墓、踏青、短途自驾游增多,当前正值疫情防控期间,各陵园墓地采取网上预约、入园登记、身份核验、体温检测等措施,易造成高峰时段陵园墓地周边路段出现车辆排队情况。
为方便群众出行,3月26日记者从成都市交管局获悉,成都交警发布扫墓、踏青出行提示,提醒广大交通参与者和社会公众文明守法,安全出行。
近期城区主干道、高速公路进出口、绕城高速,以及客运站、墓区陵园、旅游景点等易出现客流、车流较大的趋势,道路交通压力凸显。
成都交警特别提示
请广大市民自觉遵守交通规则,尽量选择地铁、公交出行,注意交通安全。出行前, 建议使用地图导航软件,合理规划出行时间和路线,做到智慧出行、错峰出行。可通过广播电台、路面诱导屏、导航以及“成都交警”官方微信、微博等渠道,及时了解掌握交管部门发布的最新交通出行信息。
为减少因祭扫出行带来的疫情传播风险,现场祭扫请按照各公墓要求进行提前预约,按预约时间前往,并提前规划好出行时间和线路,尽量避开高峰时段。
部分陵园墓地山区道路较多,通行条件不佳,行经急弯陡坡路段,请保持安全车速;雨天、夜间驾车要减速慢行,注意观察道路情况,与前车保持安全车距,切莫超速、违法占道行驶;要确保充分休息,切莫疲劳驾驶、酒后驾车。
扫墓、踏青道路交通安全隐患分析
近期陵园墓区以及沿线道路将迎来扫墓高峰,交通量剧增,交通安全风险也随之增多。由于陵园墓区多处于城郊、农村山区,坡多弯急,面包车超员及农用车载人等违法易发多发,交通事故几率增加。

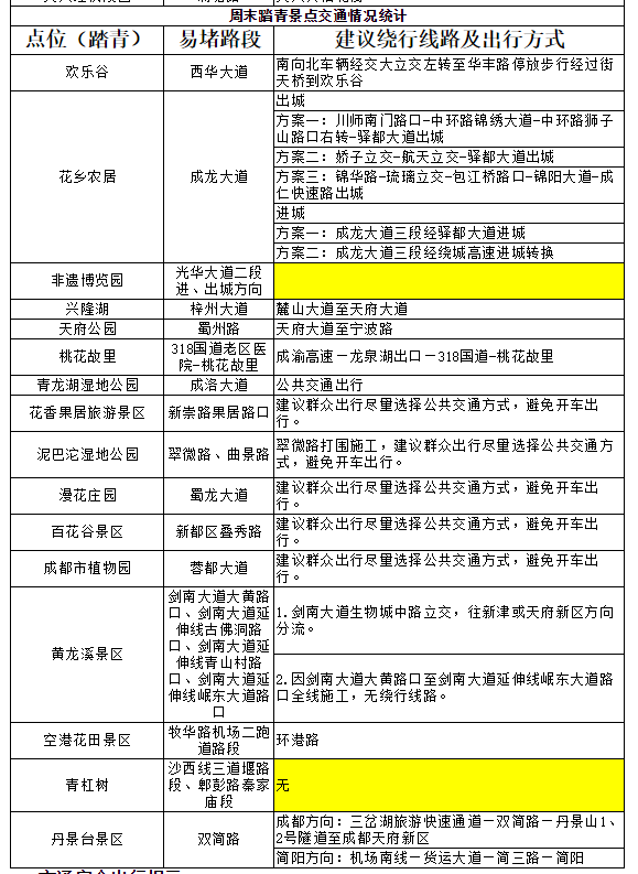
周末踏青景点交通情况统计 成都市交管局供图

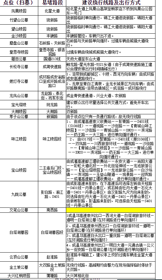
周末扫墓祭祀交通情况统计 成都市交管局供图
交通安全出行提示
1、自驾前往成都及周边祭扫、踏青、赏花的市民增多,交通流量较大。成都交警提示:遇道路车多、或行经弯道,请不要随意超车,争道抢行,不要随意穿插,以免发生事故和加剧拥堵,更不要在路边随意停车拍照,安全比风景更重要。
2、陵园、景区等地山区道路较多,驾车行经山区道路,遇弯道、坡道、桥面、隧道、背阴山路等路段,易发生交通安全隐患。成都交警提示:注意降低车速,保持车距,注意观察,遇情况提前采取制动、减速措施,避免紧急制动或转向,以防发生危险。
3、出行路上遇交通拥堵时,请各位驾驶人保持良好的心态。成都交警提示:应急车道是生命通道,不随意侵占应急通道,更不要在应急通道上超车,避免发生交通事故。
4、天气逐渐转暖,开车易产生“春困”现象,特别是午后易引发困倦。成都交警提醒:请驾车朋友合理调整休息,建议在高速路上充分利用各服务区驻车调整瞌睡的困扰,确保安全,尽量减少夜间驾车,切莫超速行驶、疲劳驾车。
5、饮酒会导致人的视线模糊、判断失准、运动机能下降、反应迟钝、行动迟缓。成都交警提醒:珍爱生命,拒绝酒驾。
【未经授权,严禁转载!联系电话028-86968276】

注意交通安全
安全第一,预防为主!
注意交通安全
遵守交通规则,安全你我他!!
避开高峰出行
遵守法规,注意安全