川报观察记者 吴晓彤 文/图
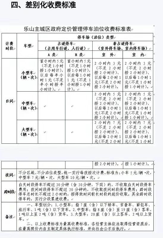
11月19日,乐山市发展和改革委员会、市住房和城乡规划建设局等单位联合发布关于乐山主城区公共停车泊位实行差别化停车收费标准。从12月1日起,乐山主城区将实行机动车停放差别化收费,运用价格杠杆动态调控交通流量。
此前,记者从乐山城投集团获悉,目前乐山主城区已施划车位约1.2万个,即将实行机动车停放差别化收费。11月12日至16日,停车服务人员已完成上岗前的集中培训,并将于11月20日统一着装,持证上岗。
![]()
实行差别化收费的停车范围:
![]()
(一)依法设置的道路(人行道、车行道)临时停车泊位;
(二)行政机关、事业单位依法对社会开放的内部停车泊位;
(三)政府投资建设的车站、码头、公交枢纽站、轨道交通换乘站、医院、学校、公园、体育场馆的停车泊位。
差别化收费区域划分(乐山大佛景区除外):
![]()
时间为:日间:8:00(含)-19:00;夜间:19:00(含)-次日8:00。
20分钟内(含20分钟)停车免费;执行公务或任务的军车、警车、救护车、工程抢险车、救灾抢险车、环卫车、邮政车等特种车辆免费;残疾人专用车辆和其他按照有关规定应当免费的车辆免费。
A类区域:岷江三桥西岸桥头-凤凰路北段-凤凰路中段-凤凰路南段-绿心路-大渡河大桥北岸桥头-沿大渡河至肖公嘴-沿岷江至岷江三桥西岸桥头以内区域。
B类区域:乐山主城区除A类区域以外的其他区域。
严格停车管理:
在乐山主城区公共区域停放机动车辆,必须进入停车场,或由公安、城管部门统一施划设置的道路临时停车泊位。
广大机动车驾驶员在道路临时停车泊位内停放机动车辆,应当遵守车辆停放管理的规定,按照停车交通指示标志做到停车入位、朝向一致。
严禁占用道路临时停车泊位摆摊设点、私设路障、停放非机动车、上下货物或有其他占用临时停车泊位的行为。
专业工程车、核定载重质量500千克(不含)以上的货车、核定载客数12人(不含)以上的客车,以及车长超过5.5米的其它机动车辆,不得在上述道路临时停车泊位停放。
除公安、城管部门以外,任何单位或个人不得在道路范围内擅自设置、占用、扩大或者撤销停车泊位,不得设置障碍,阻止车辆在停车泊位内停放。
【未经授权,严禁转载!联系电话028-86968276】
