川观新闻记者 江芸涵
川观新闻记者4月8日从四川省教育厅获悉,根据相关要求,在各资源单位自主申报、市(州)初审的基础上,省教育厅、省文化和旅游厅、省林业和草原局组织党史、教育、研学方面的专家进行了评审。
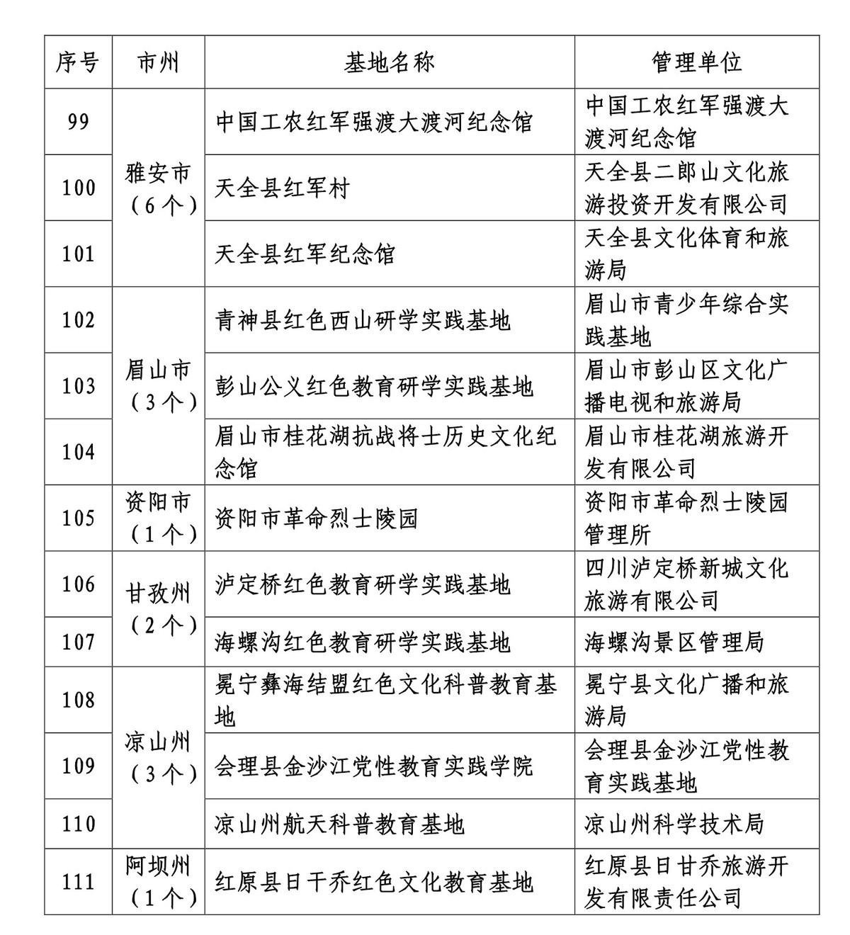
根据评审组意见,拟认定雅安市中国工农红军强渡大渡河纪念馆、甘孜州泸定桥红色教育研学实践基地等111家单位为四川省中小学红色教育研学实践基地,现予公示,公示时间为4月8日至4月14日。







【未经授权,严禁转载!联系电话028-86968276】
扫码查看
川观新闻 | 记者 江芸涵
2021-04-08 11:46
全文播报
川观新闻记者 江芸涵
川观新闻记者4月8日从四川省教育厅获悉,根据相关要求,在各资源单位自主申报、市(州)初审的基础上,省教育厅、省文化和旅游厅、省林业和草原局组织党史、教育、研学方面的专家进行了评审。
根据评审组意见,拟认定雅安市中国工农红军强渡大渡河纪念馆、甘孜州泸定桥红色教育研学实践基地等111家单位为四川省中小学红色教育研学实践基地,现予公示,公示时间为4月8日至4月14日。







【未经授权,严禁转载!联系电话028-86968276】
红色教育
红色教育十分重要
教育育人
红色教育
评审组意见,拟认定雅安市中国工农红军强渡大渡河纪念馆、甘孜州泸定桥红色教育研学实践基地等111家单位为四川省中小学红色教育研学实践基地,现予公示,公示时间为4月8日至4月14日。
传承红色文化