川观新闻记者 陈松
近日,省政府办公厅印发《关于健全“高效办成一件事”重点事项常态化推进机制的实施意见》(以下简称《实施意见》)。《实施意见》围绕加强重点事项清单管理、健全常态化推进机制、提升好办易办技术支撑、强化组织实施4个方面提出重点任务,并推出四川省第一批“高效办成一件事”特色事项和“高效办成一类事”事项,旨在进一步发挥“高效办成一件事”牵引作用,优化政务服务、提升行政效能,带动政府治理能力整体提升,营造良好营商环境。
“常态化推进机制的核心意义在于通过清单管理、流程重塑、数智赋能等举措,打造民众按需点单、政府协同服务的政务服务新模式。”省政务改革推进办公室相关负责人介绍。近年来,四川省坚决落实党中央、国务院决策部署,着力解决经营主体和群众反映强烈的办事难、办事慢、办事繁的问题,切实提升政务服务质效。截至目前,国家层面部署的前3批次33个“一件事”已在我省落地,2025年第二批3个“一件事”正在部分地方试点实施。
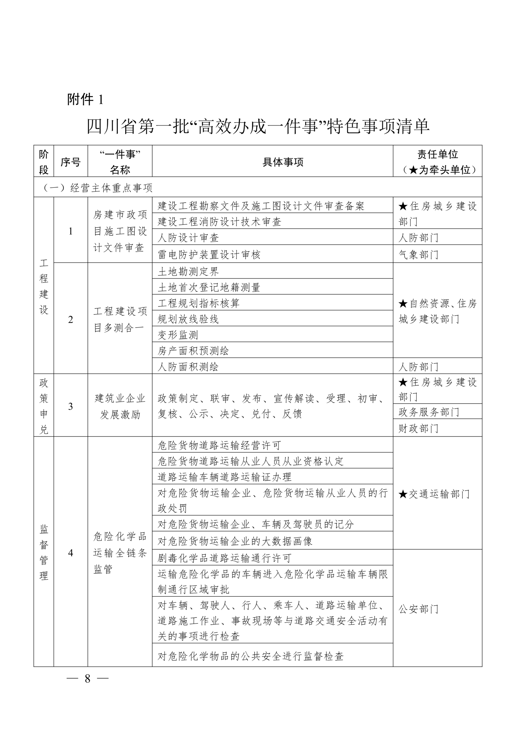
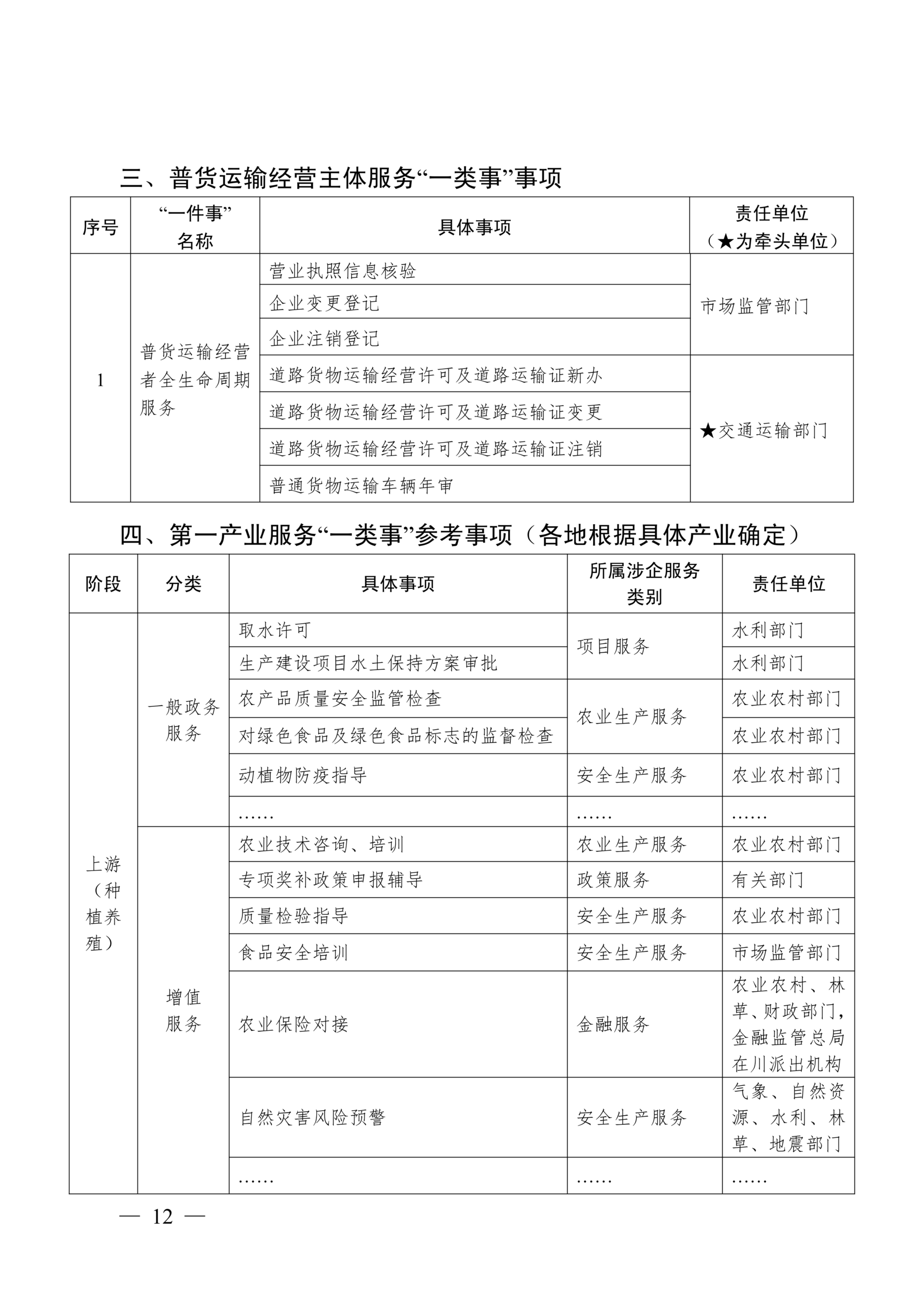
在加强重点事项清单管理方面,《实施意见》强调在完成国家明确的重点事项基础上,聚焦企业群众办事实际需求,推动更多反映强烈的办事堵点通过“一件事”高效办理;运用“高效办成一件事”理念,从利企便民、监管全链条、政策申兑、机关运行等维度,形成四川省特色“一件事”清单并推进实施;探索“高效办成一类事”,即,从个人群体类型、企业成长阶段、产业发展链条等维度,集成为“一类事”,提供更加集约、广泛、便捷的套餐式服务。
在健全常态化推进机制方面,《实施意见》明确了省、市、县各级在推进“一件事”“一类事”落地中的职责分工、主要任务;省级层面负责统一全省办理标准,梳理“一件事”“一类事”涉及的具体事项,重构跨部门办理业务流程,优化前后置环节,压减整体办理时长和跑动次数;市县层面负责创造性推动省级统筹“一件事”“一类事”在基层一线落地见效。《实施意见》还强调要注重用户体验,通过“办不成事”反映窗口、12345政务服务便民热线等渠道,收集企业和群众的使用反馈和真实评价。
在提升好办易办技术支撑方面,《实施意见》提出建立“一人(企)一档”,探索形成专属服务空间;安全稳妥有序推进人工智能在政务领域应用,为企业群众提供智能咨询、智能引导、智能预填、智能预审、智能帮办等服务,提升办事便利性、申报成功率。








【未经授权,严禁转载!联系电话028-86968276】

进一步发挥“高效办成一件事”牵引作用,优化政务服务、提升行政效能,带动政府治理能力整体提升,营造良好营商环境。
关于健全“高效办成一件事”重点事项常态化推进机制的实施意见
为民服务
常态化制度化
职责分工合作
高效办成一类事