
袁小玉 川报观察记者 魏冯
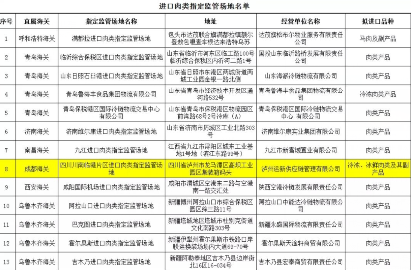
9月20日,记者从四川自贸试验区川南临港片区听到一个重磅喜讯——海关总署官方网站日前公布《进口肉类指定监管场地名单》,泸州市龙马潭区高坝工业园区集装箱码头的四川川南临港片区进口肉类指定监管场地也在名单中,标志着,四川自贸试验区川南临港片区进口肉类指定监管场地通过验收,泸州将加快打造川渝滇黔结合部重要的进口肉类交易集散中心。
今后,泸州又新增一口岸功能名片——全省唯一一个水港类型进口肉类指定监管场地,也是继青白江后全省第二个进口肉类指定监管场地,可以直接进口冷冻、冰鲜肉类及副产品了。

据川南临港片区相关负责人介绍,该监管场地建成投运后,具有江海联运物流成本低、通关时效快、场站服务优、市场腹地广等优势特点,满足周边上亿人口的进口肉类消费需求。
具体来说,进口肉类指定监管场地正式投运后,将进一步拓展川南临港片区口岸功能,提升区域对外开放水平,对把中国(四川)自由贸易试验区建设成为新时代内陆开放型经济新高地具重要意义。同时,将发挥进口肉类指定监管场地功能,积极培育消费市场,推动产业链延伸,辐射带动肉类市场消费升级,加快打造川渝滇黔结合部重要的进口肉类交易集散中心。还将依托进口肉类指定监管场地,加快构建对外开放合作新平台,更好发挥自贸试验区示范引领作用,进一步提升区域开放合作水平、推动泸州高质量发展。
四川自贸试验区川南临港片区进口肉类指定查验场占地面积11606平方米,规划冷链查验与储存一体化设施3661平方米,设计库容3300吨,年周转能力为14.52万吨,综合进口能力即为平台查验能力10.38万吨。一体化设施内含检验检疫行政办公用房、现场查验专业技术用房以及视频监控、信息化、资料室等配套办公设施及其他设施设备;集装箱待检和扣留区规划面积2106平方米;检疫处理场所855平方米,含焚烧室、熏蒸室等处理设施,由泸州港务公司负责建设及运营。
相关链接:
2018年2月15号,泸州启动川南临港片区进口肉类指定查验场建设工作;
2018年3月,川南临港片区进口肉类指定监管场地获批筹建;
2018年8月,建成总占地面积1.15万平方米,建成3661平方米冷链查验与存储一体化设施,设计库容3300吨,年周转能力15万吨,具备进口冷冻、冰鲜肉类及其副产品的抽样、查验、检测、存储等功能,业务可涵盖牛、羊、猪、鸡、鱼、虾等肉类产品。
2019年6月,通过成都海关预验收
2019年8月,接受海关总署正式验收。
2019年9月19日,国家海关总署公布结果,川南临港片区进口肉类指定监管场地顺利通过验收。
图片由川南临港片区供图
【未经授权,严禁转载!联系电话028-86968276】
